首页  >>  高教研究  >>  《外语院校发展参考》2025年    第1期(总第29期)

《外语院校发展参考》2025年    第1期(总第29期)


WPS图片(1).jpg

人工智能高等教育0703(1)_02.jpg




政策文本

 

三部委联合发文加快“双一流”高校人工智能领域研究生培养

跨界融合   精准培养人工智能高层次人才

董鲁皖龙

中国教育报 2020-03-04

 

近日,教育部、国家发展改革委、财政部印发《关于“双一流”建设高校促进学科融合 加快人工智能领域研究生培养的若干意见》(以下简称《意见》),提出依托“双一流”建设,深化人工智能内涵,构建基础理论人才与“人工智能+X”复合型人才并重的培养体系,探索深度融合的学科建设和人才培养新模式,着力提升人工智能领域研究生培养水平,为我国抢占世界科技前沿,实现引领性原创成果的重大突破,提供更加充分的人才支撑。

  抓住新一轮科技革命和产业变革机遇的战略部署

  《意见》指出,加快发展新一代人工智能是事关我国能否抓住新一轮科技革命和产业变革机遇的战略问题。培养和会聚具有创新能力与合作精神的高层次人才,是高校的重要使命。

  近年来,我国人工智能高层次人才培养取得了一定成效,部分“双一流”建设高校相继成立人工智能学院、研究院,或通过其他创新机制,将人工智能相关学科建设列为重要建设任务,培养了一定数量的博士和硕士研究生。但是,我国高校人工智能相关学科建设和人才培养与发达国家相比仍有较大差距。

  “主要表现在高层次领军人才、创新团队和跨学科创新平台不足,学科建设缺乏深度交叉融合,基础理论、原创算法、高端芯片等方面突破较少,复合型人才培养导向性不强,高校和企业的产学研合作缺乏有效的激励机制等方面。”教育部学位管理与研究生教育司负责人说,对此,三部委联合印发了《意见》,就是要深入贯彻落实党中央、国务院的重大决策部署,根据新形势新任务的要求,针对现状与问题,着力在人工智能高层次人才培养的理念思路、推动策略和具体举措上进一步创新突破。

  

     创新人工智能高层次人才培养机制和模式

  《意见》提出,要以国家发展人工智能的重大战略需求为中心,以“需求导向、应用驱动”“项目牵引、多元支持”“跨界融合、精准培养”为基本原则,瞄准“理论、算法、平台、芯片和应用”等急、断、缺的短板领域,构建基础理论人才与“人工智能+X”复合型人才并重的培养体系。另一方面,探索深度融合的学科建设和人才培养新模式,适度扩大研究生培养规模,培育高水平创新型人才、有序推动人工智能高端人才队伍建设,为我国抢占世界科技前沿,取得人工智能领域引领性原创成果的重大突破,提供更加充分的人才支撑。

  在人才培养机制和模式方面,《意见》提出了确立专项任务培养研究生机制、强化博士生交叉复合培养、加强课程体系建设、加强国际交流合作等举措。

  在落实专项任务培养机制方面,《意见》提出要以多学科交叉解决重大问题的专项任务作为研究生课题主要来源和培养载体;支持高校制定个性化的培养方案;保障和提高相关博士生待遇等。

  在博士生培养方面,要聚焦新一代人工智能基础理论算法、关键技术和核心应用,强化问题导向的多学科交叉博士生培养,同时支持高校与人工智能领域骨干企业、产业化基地和地方政府设立人才联合培养项目;完善工程博士培养标准等。在课程体系建设方面,要避免“拼盘化”,以理论沿革和关键领域核心技术为主干,打造核心课程体系,重点建设一批与数学、物理学、计算机等学科交叉融合的人工智能基础课程;鼓励高科技创新企业参与建设一批“场景驱动”的应用型模块课程;建设一批有影响力的教材和国家精品在线开放课程等。在国际交流方面,要加大国内外联合培养人工智能相关领域博士生的支持力度,创办高水平学术期刊,建设一批人工智能国际合作科研平台和基地等。

  

    确保人工智能高层次人才扩容与提质并举

  为进一步促进“双一流”建设高校加强学科交叉融合,提高人工智能领域研究生培养能力,《意见》提出了健全学科设置机制、完善学科评价机制、健全学位质量保障机制、加强资金投入引导等多项措施,加大支持与组织力度。

  在学科设置方面,《意见》提出要健全以人工智能基础理论和产业发展需求为导向的学科专业结构动态调整机制;有条件的高校可根据经济社会发展和人才培养需要,以自主试点、先行先试方式,自主设置人工智能交叉学科。在学科评价机制方面,完善以人才培养、知识创新、应用成效为核心的学科评价体系,给予相对宽松的建设和评价周期;构建激励学科交叉研究人员动态流动的复合评价机制。在人才培养规模上,将人工智能纳入“国家关键领域急需高层次人才培养专项招生计划”支持范围,安排研究生尤其是博士生招生计划专项增量。在健全学位质量保障机制方面,高校学位评定委员会要设立人工智能专门工作组,负责人工智能高层次人才培养方案、学位标准和管理规范制定,承担学位评审相关工作。同时,引导加强资金投入,鼓励高校统筹财政投入、科研收入等各种资源加大培养力度。加强与骨干企业合作,引导社会资本参与高校人工智能重大项目实施。

  教育部学位管理与研究生教育司负责人介绍,《意见》特别重视多维融合的推动策略。一是学科建设强调“融合发展”,健全学科设置机制,以学科重大理论和实践应用问题为牵引,促进人工智能方法与技术向更多学科渗透融合;二是人才培养模式强调“复合培养”,探索以问题为导向的学科交叉人才培养模式,深化产教融合,制定个性化培养方案,大力提升研究生创新和实践能力;三是课程体系建设强调“精密耦合”,以“全链条”“开放式”“个性化”为目标,打造人工智能核心知识课程体系和应用模块课程;四是评价机制强调“组合创新”,以成果评价为突破口,科学评价论文、专利、软件著作权等多种成果形式,推进不同类型研究生的分类评价机制,构建有利于教师开展学科交叉研究的人才评价机制。

  据悉,教育部将加强政策措施统筹协调,成立人工智能高层次人才培养专家委员会,指导高校实施人才培养专项计划,及时总结推广可复制的经验和做法。

 

 

 

 

 

高等学校人工智能创新行动计划

教育部 2018-04-03

 

人工智能的迅速发展将深刻改变人类社会生活、改变世界。为贯彻落实《国务院关于印发新一代人工智能发展规划的通知》(国发〔2017〕35号)和2017年全国高校科技工作会议精神,引导高校瞄准世界科技前沿,强化基础研究,实现前瞻性基础研究和引领性原创成果的重大突破,进一步提升高校人工智能领域科技创新、人才培养和服务国家需求的能力,特制定本行动计划。

  一、总体要求

  (一)基本态势

  随着互联网、大数据、云计算和物联网等技术不断发展,人工智能正引发可产生链式反应的科学突破、催生一批颠覆性技术,加速培育经济发展新动能、塑造新型产业体系,引领新一轮科技革命和产业变革。我国正处于全面建成小康社会的决胜阶段,人民对美好生活的需要和经济高质量发展的要求,为我国人工智能发展和应用带来广阔前景。

  人工智能具有技术属性和社会属性高度融合的特点,是经济发展新引擎、社会发展加速器。大数据驱动的视觉分析、自然语言理解和语音识别等人工智能能力迅速提高,商业智能对话和推荐、自动驾驶、智能穿戴设备、语言翻译、自动导航、新经济预测等正快速进入实用阶段,人工智能技术正在渗透并重构生产、分配、交换、消费等经济活动环节,形成从宏观到微观各领域的智能化新需求、新产品、新技术、新业态,改变人类生活方式甚至社会结构,实现社会生产力的整体跃升。同时,加快人工智能在教育领域的创新应用,利用智能技术支撑人才培养模式的创新、教学方法的改革、教育治理能力的提升,构建智能化、网络化、个性化、终身化的教育体系,是推进教育均衡发展、促进教育公平、提高教育质量的重要手段,是实现教育现代化不可或缺的动力和支撑。

  高校处于科技第一生产力、人才第一资源、创新第一动力的结合点,在人工智能基础理论和自然语言理解、计算机视觉、多媒体、机器人等关键技术研究及应用方面具有鲜明特色,在人才培养和学科发展等方面具有坚实基础。面对新一代人工智能发展的机遇,高校要进一步强化基础研究、学科发展和人才培养方面的优势,要进一步加强应用基础研究和共性关键技术突破,要不断推动人工智能与实体经济深度融合、为经济发展培育新动能,不断推动人工智能与人民需求深度融合、为改善民生提供新途径,不断推动人工智能与教育深度融合、为教育变革提供新方式,从而引领我国人工智能领域科技创新、人才培养和技术应用示范,带动我国人工智能总体实力的提升。

  (二)指导思想

  全面贯彻党的十九大精神,以习近平新时代中国特色社会主义思想为指导,贯彻创新、协调、绿色、开放、共享的新发展理念,围绕科教兴国、人才强国、创新驱动发展、军民融合等战略实施,加快构建高校新一代人工智能领域人才培养体系和科技创新体系,全面提升高校人工智能领域人才培养、科学研究、社会服务、文化传承创新、国际交流合作的能力,推动人工智能学科建设、人才培养、理论创新、技术突破和应用示范全方位发展,为我国构筑人工智能发展先发优势和建设教育强国、科技强国、智能社会提供战略支撑。

  (三)基本原则

  坚持创新引领。把创新引领摆在高校人工智能发展的核心位置,准确把握全球人工智能发展态势,进一步优化高校人工智能领域科技创新体系,把高校建成全球人工智能科技创新的重要策源地。

  坚持科教融合。全面落实立德树人根本任务,牢牢抓住提高人才培养能力这个核心点,推动人才培养、学科建设、科学研究相互融合;发挥科研育人在高等教育内涵式发展和高质量人才培养中的重要作用,并通过创新型人才的培养不断提升国家自主创新水平,构筑持续创新发展的优势。

  坚持服务需求。深化体制机制改革,强化高校与地方政府、企业、科研院所之间的合作,加快人工智能领域科技成果在重点行业与区域的转化应用,提升高校服务国家重大战略、服务区域创新发展、服务经济转型升级、服务保障民生的能力。

  坚持军民融合。准确把握军民融合深度发展方向、发展规律和发展重点,发挥高校在基础研究、人才培养上的优势和学科综合的特点,主动融入国家军民融合体系,不断推进军民技术双向转移和转化应用。

  (四)主要目标

  到2020年,基本完成适应新一代人工智能发展的高校科技创新体系和学科体系的优化布局,高校在新一代人工智能基础理论和关键技术研究等方面取得新突破,人才培养和科学研究的优势进一步提升,并推动人工智能技术广泛应用。

  到2025年,高校在新一代人工智能领域科技创新能力和人才培养质量显著提升,取得一批具有国际重要影响的原创成果,部分理论研究、创新技术与应用示范达到世界领先水平,有效支撑我国产业升级、经济转型和智能社会建设。

到2030年,高校成为建设世界主要人工智能创新中心的核心力量和引领新一代人工智能发展的人才高地,为我国跻身创新型国家前列提供科技支撑和人才保障。

  二、重点任务

  (一)优化高校人工智能领域科技创新体系

  1.加强新一代人工智能基础理论研究。聚焦人工智能重大科学前沿问题,促进人工智能、脑科学、认知科学和心理学等领域深度交叉融合,重点推进大数据智能、跨媒体感知计算、混合增强智能、群体智能、自主协同控制与优化决策、高级机器学习、类脑智能计算和量子智能计算等基础理论研究,为人工智能范式变革提供理论支撑,为新一代人工智能重大理论创新打下坚实基础。

  2.推动新一代人工智能核心关键技术创新。围绕新一代人工智能关键算法、硬件和系统等,加快机器学习、计算机视觉、知识计算、深度推理、群智计算、混合智能、无人系统、虚拟现实、自然语言理解、智能芯片等核心关键技术研究,在类脑智能、自主智能、混合智能和群体智能等领域取得重大突破,形成新一代人工智能技术体系;在核心算法和数据、硬件基础上,以提升跨媒体推理能力、群智智能分析能力、混合智能增强能力、自主运动体执行能力、人机交互能力为重点,构建算法和芯片协同、软件和硬件协同、终端和云端协同的人工智能标准化、开源化和成熟化的服务支撑能力。

  3.加快建设人工智能科技创新基地。围绕人工智能领域基础理论、核心关键共性技术和公共支撑平台等方面需求,加快建设教育部前沿科学中心、教育部重点实验室、教育部工程研究中心等创新基地;以交叉前沿突破和国家区域发展等重大需求为导向,促进高校、科研院所和企业等创新主体协同互动,建设协同创新中心;加快国家实验室、国家重点实验室、国家技术创新中心、国家工程研究中心、国家重大科技基础设施等各类国家级创新基地培育;鼓励高校建设新型科研组织机构,开展跨学科研究。

  4.加快建设一流人才队伍和高水平创新团队。支持高校承担国家重大科技任务,培养、造就一批具有国际声誉的战略科技人才、科技领军人才;支持高校组建一批人工智能、脑科学和认知科学等跨学科、综合交叉的创新团队和创新研究群体;支持高校依托国家“千人计划”“万人计划”和“长江学者奖励计划”等大力培养引进优秀青年骨干人才;加强对从事基础性研究、公益性研究的拔尖人才和优秀创新团队的稳定支持。

  5.加强高水平科技智库建设。鼓励、支持高校牵头或参与建设人工智能领域战略研究基地,围绕人工智能发展对教育、经济、就业、法律、国家安全等重大、热点、前瞻性问题开展战略研究与政策研究,形成若干高水平新型科技智库。

6.加大国际学术交流与合作力度。支持高校新建一批人工智能领域“111引智基地”和国际合作联合实验室,培育国际大科学计划和大科学工程,加快引进国际知名学者参与学科建设和科学研究;支持举办高层次人工智能国际学术会议,推动我国学者担任相关国际学术组织重要职务,提升国际影响力;支持我国学者积极参与人工智能相关国际规则制定,适时提出“中国倡议”和“中国标准”。


 

专栏1:前沿创新

1.强化人工智能基础理论研究。在自主学习、直觉认知和综合推理等方面取得重要进展,突破逻辑推导、知识驱动和从经验中学习等人工智能方法的难点问题,建立解释性强、数据依赖灵活、泛化迁移能力强的人工智能理论新模型和方法,形成从数据到知识、从知识到决策的能力。

2.加强人工智能核心关键技术研究。围绕知识计算、跨媒体分析推理、群体智能、混合增强智能、自主无人系统等核心技术攻关,推进人工智能专用芯片、软件和硬件之间的协同,形成终端和云端之间协同的人工智能服务能力。

3.促进人工智能的技术体系构建。在类脑智能、自主智能、混合智能和群体智能等核心技术取得突破的基础上,重点提升跨媒体推理能力、群智智能分析能力、混合智能增强能力、自主运动体执行能力、人机交互能力,促进以算法为核心、以数据和硬件为基础的稳定成熟的人工智能技术体系的构建。

4.加强人工智能协同创新和战略研究。在人工智能基础理论、多元空间安全、知识服务、互联网金融、减灾防灾、社会精细管理、健康保障与疾病防护、科学化脱贫等方面推进协同创新;建设若干高水平人工智能科技智库,支持开展重大科技战略与政策研究,为社会经济发展提供理论支撑和战略指导,回应社会热点关切。

 

 

(二)完善人工智能领域人才培养体系

  7.完善学科布局。加强人工智能与计算机、控制、量子、神经和认知科学以及数学、心理学、经济学、法学、社会学等相关学科的交叉融合。支持高校在计算机科学与技术学科设置人工智能学科方向,推进人工智能领域一级学科建设,完善人工智能基础理论、计算机视觉与模式识别、数据分析与机器学习、自然语言处理、知识工程、智能系统等相关方向建设。支持高校在“双一流”建设中,加大对人工智能领域相关学科的投入,促进相关交叉学科发展。

  8.加强专业建设。加快实施“卓越工程师教育培养计划”(2.0版),推进一流专业、一流本科、一流人才建设。根据人工智能理论和技术具有普适性、迁移性和渗透性的特点,主动结合学生的学习兴趣和社会需求,积极开展“新工科”研究与实践,重视人工智能与计算机、控制、数学、统计学、物理学、生物学、心理学、社会学、法学等学科专业教育的交叉融合,探索“人工智能+X”的人才培养模式。鼓励对计算机专业类的智能科学与技术、数据科学与大数据技术等专业进行调整和整合,对照国家和区域产业需求布点人工智能相关专业。

  9.加强教材建设。加快人工智能领域科技成果和资源向教育教学转化,推动人工智能重要方向的教材和在线开放课程建设,特别是人工智能基础、机器学习、神经网络、模式识别、计算机视觉、知识工程、自然语言处理等主干课程的建设,推动编写一批具有国际一流水平的本科生、研究生教材和国家级精品在线开放课程;将人工智能纳入大学计算机基础教学内容。

  10.加强人才培养力度。完善人工智能领域多主体协同育人机制。深化产学合作协同育人,推广实施人工智能领域产学合作协同育人项目,以产业和技术发展的最新成果推动人才培养改革。支持建立人工智能领域“新工科”建设产学研联盟,建设一批集教育、培训及研究于一体的区域共享型人才培养实践平台;积极搭建人工智能领域教师挂职锻炼、产学研合作等工程能力训练平台。推动高校教师与行业人才双向交流机制。鼓励有条件的高校建立人工智能学院、人工智能研究院或人工智能交叉研究中心,推动科教结合、产教融合协同育人的模式创新,多渠道培养人工智能领域创新创业人才;引导高校通过增量支持和存量调整,稳步增加相关学科专业招生规模、合理确定层次结构,加大人工智能领域人才培养力度。

  11.开展普及教育。鼓励、支持高校相关教学、科研资源对外开放,建立面向青少年和社会公众的人工智能科普公共服务平台,积极参与科普工作;支持高校教师参与中小学人工智能普及教育及相关研究工作;在教师职前培养和在职培训中设置人工智能相关知识和技能课程,培养教师实施智能教育能力;在高校非学历继续教育培训中设置人工智能课程。

  12.支持创新创业。鼓励国家大学科技园、创新创业基地等开展人工智能领域创新创业项目;认定一批高等学校双创示范园,支持高校师生开展人工智能领域创新创业活动;在中国“互联网+”大学生创新创业大赛中设立人工智能方面的赛项,积极推动全国青少年科技创新大赛、挑战杯全国大学生课外学术科技作品竞赛等开展多层次、多类型的人工智能科技竞赛活动。

13.加强国际交流与合作。在“丝绸之路”中国政府奖学金中支持人工智能领域来华留学人才培养,为沿线国家培养行业领军人才和优秀技能人才;鼓励和支持国内学生赴人工智能领域优势国家留学,加大对人工智能领域留学的支持力度,多方式、多渠道利用国际优质教育资源;依托“联合国教科文组织中国创业教育联盟”,加大和促进人工智能创新创业的国际交流与合作。


 


专栏2:人才培养

1.加快人工智能领域学科建设。支持高校在计算机科学与技术学科设置人工智能学科方向,深入论证并确定人工智能学科内涵,完善人工智能的学科体系,推动人工智能领域一级学科建设。

2.加强人工智能领域专业建设。推进“新工科”建设,形成“人工智能+X”复合专业培养新模式,到2020年建设100个“人工智能+X”复合特色专业;推动重要方向的教材和在线开放课程建设,到2020年编写50本具有国际一流水平的本科生和研究生教材、建设50门人工智能领域国家级精品在线开放课程;在职业院校大数据、信息管理相关专业中增加人工智能相关内容,培养人工智能应用领域技术技能人才。

3.加强人工智能领域人才培养。加强人才培养与创新研究基地的融合,完善人工智能领域多主体协同育人机制,以多种形式培养多层次的人工智能领域人才;到2020年建立50家人工智能学院、研究院或交叉研究中心,并引导高校通过增量支持和存量调整,加大人工智能领域人才培养力度。

4.构建人工智能多层次教育体系。在中小学阶段引入人工智能普及教育;不断优化完善专业学科建设,构建人工智能专业教育、职业教育和大学基础教育于一体的高校教育体系;鼓励、支持高校相关教学、科研资源对外开放,建立面向青少年和社会公众的人工智能科普公共服务平台,积极参与科普工作。



(三)推动高校人工智能领域科技成果转化与示范应用

  14.加强重点领域应用。实施“人工智能+”行动。支持高校在智能教育、智能制造、智能医疗、智能城市、智能农业、智能金融、智能司法和国防安全等领域开展技术转移和成果转化,加强应用示范;加强与有关行业部门的合作,推动在教育、文化、医疗、交通、制造、农林、金融、安全、国防等领域形成新产业和新业态,培育一批人工智能技术引领型企业,推动形成若干产业集群和示范区。

  15.推进智能教育发展。推动学校教育教学变革,在数字校园的基础上向智能校园演进,构建技术赋能的教学环境,探索基于人工智能的新教学模式,重构教学流程,并运用人工智能开展教学过程监测、学情分析和学业水平诊断,建立基于大数据的多维度综合性智能评价,精准评估教与学的绩效,实现因材施教;推动学校治理方式变革,支持学校运用人工智能技术变革组织结构和管理体制,优化运行机制和服务模式,实现校园精细化管理、个性化服务,全面提升学校治理水平;推动终身在线学习,鼓励发展以学习者为中心的智能化学习平台,提供丰富的个性化学习资源,创新服务供给模式,实现终身教育定制化。

  16.推动军民深度融合。以信息技术为重点,以人工智能技术为突破口,面向信息高效获取、语义理解、信息运用,以无人系统、人机混合系统为典范,建设军民共享人工智能技术创新基地,加强军民融合人工智能创新研究项目培育,推动高校相关技术创新带动军事优势、信息优势,做到“升级为军,退级为民”。

  17.鼓励创新联盟建设和资源开放共享。鼓励、支持高校联合企业、行业组织、科研机构等建设人工智能产业技术创新联盟,积极参与新一代人工智能重大科技项目的实施和人工智能国家标准体系建设与国际标准制定;支持高校积极参加人工智能开源开放平台建设,鼓励高校对纳入平台的技术作为科研成果予以认定,并作为评价奖励的因素。

18.支持地方和区域创新发展。根据区域经济及产业发展特点,围绕国家重大部署,加强与京津冀、雄安新区、长三角地区、粤港澳大湾区、东北地区、中西部地区等区域和地方合作,支持高校、政府和企业共建一批人工智能领域协同创新中心、联合实验室等创新平台和新型研发机构,推动高校人工智能领域的基础性、原创性研究与地方、企业需求对接,加速地方转型升级和区域创新发展。

 

 

专栏3:科技成果转化与示范应用

1.推动智能教育应用示范。加快推进人工智能与教育的深度融合和创新发展,研究智能教育的发展策略、标准规范,探索人工智能技术与教育环境、教学模式、教学内容、教学方法、教育管理、教育评价、教育科研等的融合路径和方法,发展智能化教育云平台,鼓励人工智能支撑下的教育新业态,全面推动教育现代化。

2.推动智能制造应用示范。实现智能制造中设计、生产、试验、保障、管理和服务于一体的产业链全生命周期智能化,研发新型智能传感器件、突破智能控制装备难点问题、部署智能制造云,建设泛在互联、数据驱动、知识引导、共享服务、自主智慧、万众创新的新生态系统,推进新一代人工智能与智能制造的深度融合。

3.推动智能医疗应用示范。针对人口老龄化、传染病与慢病、出生缺陷和生育障碍等主要健康问题,突破多模态流式健康大数据的分析与理解的瓶颈问题,促进非完全信息条件下综合推理、人机交互辅助诊断、医学知识图谱构建等技术在医疗领域高效融合,推动医学领域大数据与其他领域大数据的深度融合,搭建具有识别、判别、筛选和推理等功能的智能医疗人工智能辅助系统和创新服务云平台,增强智能医疗供给能力。

4.推动智能城市应用示范。基于泛在汇聚和智能感知技术,实现对城市生态要素和城市复杂系统的全面分析和深度理解;基于综合推理、知识计算引擎和群体智能等核心技术,构建城市典型智能应用系统,深度推进城市运行管理高水平决策,推动城市大数据平台建设,构建智能城市精细管理、知识发现和辅助决策的支撑体系,在环境、政务、便民等方面构建领域智能产品和系统。

5.推动智能农业应用示范。推动互联网、大数据、云计算和物联网等信息技术与现代生物技术、营养与健康、智能装备技术等深度融合,突破农业动植物信息感知、解析与智能识别、农业跨媒体数据挖掘分析、农业人机混合智能交互与虚拟现实、农业群体智能决策和农业人机物协同等关键技术,协同构建绿色化、高效化、智能化、多功能化的未来农业模式和示范基地。

6.推动智能金融应用示范。围绕“互联网+”战略在金融领域实施过程中的新问题和新需求,基于全息金融大数据,构建符合我国国情的宏观金融决策模型,突破金融内在的发展规律与外在社会环境之间的约束;基于银行、证券、网络等金融数据,利用深度学习等核心智能技术进行挖掘与分析,构建基于行业与领域的复杂金融指令模型;基于金融大数据的空间属性、时间属性及个体行为属性,利用知识图谱、推理计算等模型,准确实现金融风险防控、信用评估、态势演化等。

7.推动智能司法应用示范。促进法学类院校和相关学科与人工智能学科的结合,充分应用文本分析、语音识别、机器学习、知识图谱等技术,基于大规模历史司法数据、互联网数据和其他关联数据,研制智慧检务和智慧法务系统,研发自动案件线索发现、智能定罪和辅助量刑、自动文书生成、自动法律问答、智能庭审等智能辅助工具,在法院和检察院进行应用示范,进而提高办案人员工作效率,提高案件审理的规范性和准确性。

 

三、政策措施

  (一)加强组织实施。教育部成立人工智能科技创新战略专家委员会,指导和协调计划的实施;各有关司局积极研究具体落实措施,确保各项任务落到实处;各省(区、市)教育主管部门和高等学校要以服务国家重大需求为目标,统筹各类资源、加大探索力度,用好增量、盘活存量,支持人工智能领域交叉学科建设、人才培养、科技创新和成果转化应用等工作。

  (二)优化资源配置。面向国家重大战略需求适当增加研究生招生指标;探索建立以高校面向国家重大战略部署所承担的国家重大科技任务、国家级创新平台、省部级创新平台等为支撑,强化高层次人才培养的模式,全面提高研究生特别是博士生培养质量,为人工智能创新发展提供所需人才;在“长江学者奖励计划”等国家重大人才工程中,加大向人工智能领域优秀人才的倾斜力度。

  (三)加大引导培育。通过教育部科学事业费,重点开展重大创新平台顶层设计与培育、重大科技项目生成、重大科技战略与政策研究等工作,加快建设一批教育部创新平台,加大国家重大科技项目和国家级科技创新平台的培育,引导高校开展跨学科探索性研究,实现前瞻性基础研究、引领性原创成果重大突破。

  (四)加强宣传推广。教育部通过中国高校科技成果交易会等方式加强对高校重大科技成果的宣传和推广。省(区、市)教育主管部门、教育部直属高校要及时总结报送本校或本地高校人才培养、服务国家重大项目实施、理论技术新突破和重大科技成果转化等情况。

 

 

 

 

 

 

 

 

高校动态

 

清华大学:从“工具”到“伙伴”,当大学课堂多了AI助教

新京报 2024-03-27

 

“学生课本里住着一个智能助手,它能够帮学生理解复杂的知识点,还能提供个性化的学习建议。”这个原来存在于想象中的场景,如今已经在清华大学的部分课程中成为现实。

清华大学以“千亿参数多模态大模型GLM”为平台与技术基座,研发出多个AI助教系统,服务不同学科领域的教师的教与学生的学。自2023年秋季学期开始8门课程试点,已有5门课程的相关系统完成了第一阶段开发,并开始进入初步投入使用阶段。这些AI助教系统不仅能够提供24小时的个性化学习支持、智能评估和反馈,还能辅助学生进行深入思考,激发学习灵感。

在教育领域,AI技术的应用正逐步改变传统的教学模式,为教育教学带来新的 机遇和挑战。与此同时,高校也在探索将人工智能从“工具”变为“伙伴”,创新教学范式。

当AI与教育场景深度交互,将有哪些可能性?AI化身成为哪些角色,如何赋能教师的教和学生的学?是形式大于内涵的教学辅助,还是变革知识传授范式、重构能力培养目标?围绕这些问题,新京报记者与清华大学两门试点课程“新城市科学”和“心智、个体与文化”负责人进行深入探讨。

学生的“伙伴”:个性化教学的得力助手

AIGC元年多个重量级的AI产品发布、清华大学启动试点建设……在多种机遇的促使下,清华大学建筑学院长聘副教授龙瀛开始探索AI教学。他选择将“新城市科学”这门本科通识课作为试点,这一课程主要探讨科技革命下城市科学的前沿进展,分为新的城市科学,新城市的科学和未来城市三个模块。

这三个模块也对应学生大作业(论文或课程报告)的三个部分。龙瀛介绍,学生大作业大概五六千字篇幅,要求体现课程的三个教学模块,请同学们针对某一类城市空间要素(例如校园操场、社区公共空间等)准备实验计划、观察报告、改造方案等。

AI助教系统主要是用来辅助学生完成大作业。基于教师提供的教材、习题、最新论文等大量材料,实现了自动知识点抽取,通过知识库的辅助,智能助教将通用模型的答题正确率从80%提升到了95%,并附带了详细的答题解释。

根据作业要求的三个模块,研发人员在AI助教系统中定义了五类共25个功能卡片,也是问题模板,例如“我该用什么数据来研究这个空间?”“这一空间使用有什么行为上的变化”“结合未来发展趋势,这类空间有什么改造的可能性?”进一步方便同学们上手操作。

学生输入自己的基础素材和相关需求,点击某个小卡片,AI助教就可以便捷给出项目设计的思路提示、流程设计、分析角度等,从而加深对相关知识的理解和研究思路的启发,并能帮同学们明确研究思路、细化研究场景、润色文字报告等,且全天候服务,不受时空约束。

龙瀛全程参与了AI助教的研发。分为几个模块、卡片如何定制、引导同学们问什么问题对作业最有帮助……这些都要思考并与技术团队碰撞打磨。龙瀛介绍,大模型学习了20余万字的同名教材,38节慕课课件,1200多篇最新中英文论文,以及280个报告案例,还输入了虚拟教研室中所构建的知识图谱,“相当于AI助教具备了新城市科学这个领域最新、最广、最深的理论支持,能够给学生的超越了课堂所讲授的。这1200多篇论文如果让同学自己短期内看完,几乎是不可能的。”

课程结束后,龙瀛收到了很多同学的反馈,AI系统作为一个能够全天24小时即时反馈的对话平台,在探索不熟悉的领域知识时提供充足的基础知识帮助,为他们提供了研究灵感和思路,促进了他们的个性化学习,也是对传统课堂答疑的必要补充。

“就类似学生身边多了一位老师可以随时提问,浩瀚的知识点可以随意抽取、为我所用。当然,AI助教给出的内容是辅助性的,要真正把作业做好,光靠这些是远远不够的。”龙瀛说道。

教师的“分身”:精准高效反馈提升学生写作水平

AI助教在清华大学“心智、个体与文化”课上,则是完全不同的应用方式。该课程授课教师、清华大学社科学院副教授钱静介绍,AI助教系统不仅能生成写作评价标准,还能针对学生的写作给出具体评价。

“心智、个体与文化”是清华大学为本科生开设的一门人文社会科学通识课程。该课程涵盖心理学核心内容,并探讨心理学与多个学科领域的交叉融合,例如人工智能、生物学和社会学等。

通识课程的目标是拓宽学生的视野,让他们对多个领域的尖端动态保持敏感,并建立扎实的知识架构。钱静坚信,写作是思维训练的最高形式,她希望通过有针对性的写作练习来提升学生的思辨技巧。每周,钱静都会设计两个写作题目,让学生选择其中一个进行500-800字的写作练习。这些题目中,一个着重于分析和创作性写作,旨在深化学生对人文及社会科学领域的认知;另一个则着眼于批判性分析实证研究,旨在锻炼学生的逻辑推理和科学沟通技能。学生提交作业后,课程的两名博士后助教将负责批改作业并提供反馈。

为了提高学生的写作能力,学生反复的刻意练习和老师有高质量的反馈是必不可少的。钱静指出,大多数课程的师生比例偏低,老师难以对每个学生都提供详细的反馈,这一问题在大班课中尤为突出。为了践行因材施教的教学理念,钱静老师将大班课转变为小班课,使得个性化教学成为可能。

学生的进步依赖于反复的修改和完善。人工智能助教在此过程中可以发挥重要作用,它能够不知疲倦地提供详尽且持续的反馈。钱静表示,她希望通过AI助教,实现“双师模式”,为学生提供更频繁、更个性化的反馈。这样的教学方式能够激励学生持续练习写作,并在实践中不断磨砺思维。

让AI助教替代老师和真人助教的一部分功能,需要具备极强的专业度,对大模型的要求更高。钱静与计算机系的技术团队深度合作,共同开发针对这门课的AI助教。

钱静回忆说,最初尝试让大型模型根据课程标准对学生的写作进行评价和打分时,结果并不理想,“机器味儿”特别浓,生成的评价不仅缺乏专业性,而且显得生硬,点评也显得过于宽泛。为了解决这个问题,团队对大模型进行了持续调整和优化,包括向模型提供专门的心理学资料和教材,让模型学习真人助教的批改方法,以及加入更多肯定性和鼓励性话术。在不断的反馈和调整过程中,模型逐渐改进,最终达到了课程要求和学生期望的标准。

钱静注意到,学生们对助教的需求各不相同。有些学生期望直接的评价,有些则更偏好鼓励和认可,还有一些则希望得到具体且针对性的建议。“我们认识到,学生们渴望的并非仅仅遵循最高学术水平的全面评价,而是需要有的放矢的反馈,理解如何基于现有水平进行提升。把握这一需求,我们不断调整优化,使AI助教在批改时能精确地指出学生作品的每一处优点和不足,并给出具体的改进建议,让学生感受到自己的作品得到了认真对待,进而获得积极的激励。”

钱静调侃称,这些高频的评价工作如果由真人助教来做,则特别“费人”。“这项繁重的工作,其实完全可以AI来做。”在一学期的调试后,由钱静设计的单盲试验显示,学生们对智能助教的表现给予了极高的评价。他们认为,在内容的准确性、结构的清晰性、认同感和帮助性等方面,智能助教不仅不输于真人助教,甚至在某些方面更具优势。

期待AI在评价体系发挥更大价值

大模型如何与课程教学或科研做更深的融合?

“我们在摸着石头过河。”龙瀛告诉记者,在试点使用过程中,他也在反思。比如投喂给大模型的物料,涉及到的版权问题如何处理?目前AI助教是校内学生使用,但慕课上还有10万人,他们能不能使用?另外在龙瀛看来,还需要谨慎看待AI助教的输出结果,“只是辅助,用来开拓视野、提升效率,目前还不能直接替代人脑。”

此外,龙瀛认为,还可以探讨如何利用AI支持慕课更新,“比如不用自己去棚里录制视频,而是用数字人根据脚本自动生成视频,有望成为未来慕课录制的一种模式选择。”

钱静希望AI大模型能在学生评价和学习情况分析的反馈中发挥更大的作用。她强调,教学中重要的是过程性评价,这需要对学生的能力进行全面的评估,而不仅仅是通过期末考试分数或GPA来衡量。

每一门课程开始的时候,钱静和助教们都会做学情调查和分析,并且在学期中持续评估,测量每位学生的能力展示以及发展变化,但是这项工作需要花费很多时间和精力。

钱静设想,如果能借助AI技术,为每位学生生成一份学生档案,把对学生的过程性评价集成到教学系统中,无缝交互,自动收集和分析学生数据。比如,AI助教可以通过分析学生的写作内容、语言表达、逻辑结构等方面,判断学生是否用心投入,文章是否有深度、论点是否清晰、论据是否充分等。这样的评估不仅是动态的,而且能够持续跟踪学生的进步和能力发展。通过这一系统,教师能够迅速且全面地掌握每位学生的学习状况,了解他们的强项和待提升领域。“这不仅将极大提高教育质量,也是我们向往的未来教育模式。”

此外,钱静观察到,整体上来说AI助教能给到的反馈可以优于真人助教。学生的偏好各不相同,有的倾向于直接且效率高的交流方式,而另一些则偏好以鼓励和安慰为主的沟通。为了满足不同学生的需求,AI助教可以设计多种“人格”或“交流风格”,让学生根据个人喜好进行选择。这样的个性化设置不仅能够提升学生对AI助教的使用体验,也有助于创造一个更加包容和适应性强的教学环境。

“随着AI助教的引入,我们的教学模式经历了显著的转变。传统上,教学活动仅涉及教师和学生之间的互动,但现在,我们引入了第三个角色——智能助手。”钱静认为,AI助教的应用释放了教师和真人助教的时间,使他们能够更多地关注学生的个性化需求,并致力于实现机器无法替代的教学环节。“通过这种支持,我们致力于打造高品质的课程,并将本科生的教学质量提升至接近于个性化的‘一对一’教学水平。”

据悉,2024年,清华大学将开展100门人工智能赋能教学试点课程,利用人工智能辅助或深度介入课程,打造人工智能助教、人工智能教师,持续创新教学场景,提升教与学效率与质量。

 

 

 

 

 

 

复旦大学打造百余门“AI大课”撬动人才培养模式变革:当AI走进各个学科的课堂

光明网 2025-05-26

 

数字教育 引领未来·人工智能助力教育变革

AI通识基础课程面向全校学生通识普及,AI专业核心课程从底层逻辑出发系统呈现人工智能相关学科核心技术,AI学科进阶课程交叉融合AI技术与文社理工医各学科核心知识,AI垂域应用课程面向AI各个垂直领域的应用场景……

2024年5月,复旦大学正式启动人工智能课程体系建设和教育模式改革会战,构建本研融通的AI-BEST(基础、核心、进阶、应用)课程体系,以“AI大课”为引擎引领教育革新,打造AI+融合创新人才培养新局面、加快构建科学智能创新生态。

一年来,复旦大学已立项建设116门“AI大课”,实际开课121门,吸引了7500余名本研学生修读,基本实现AI-BEST课程全部开课、AI课程覆盖全部一级学科。

师生共创、本硕博共读、跨学科共研……日前,记者走进复旦大学“AI大课”课堂,深刻感受到人工智能走进高校课堂带来的巨大变化。

智教:打造面向所有专业的AI课程体系

听集成电路与微纳电子创新学院副教授林青讲解自动驾驶原理,跟着计算机专业大二本科生张子程一起设计参数、采集小车数据,坐在模拟驾驶舱里感受自动驾驶仿真实验……在复旦大学邯郸路校区元·创中心,记者和选修“自动驾驶人工智能原理与实践”课的学生一起,上了一节饶有趣味的“AI大课”。

“这是一门产学研融合的实验课程,2019年起我们与企业合作开设,旨在让学生在实验操作中提升对人工智能技术的认知和理解。”该课程负责人、复旦大学未来信息创新学院教授胡波介绍,建设“AI大课”后,课程进一步完善,为不同层次学生提供从人工智能入门到深入探究自动驾驶技术的综合性实验模块,吸引了全校不同专业的学生选修。

记者在采访中了解到,116门“AI大课”中,能够像胡波这样在原有课程上升级的并不多,七成以上的课程都是按照新体系新标准全新开设的。

“我们要有‘第三只眼’,以AI的视角解决更广泛的生物学问题。”“人工智能生物学”是生命科学学院教授曹志伟和教师王一、陆晨琪、黄强合作开设的一门“AI大课”,除了机器学习内容,课程还增加了前沿AI模型与应用场景。

曹志伟表示,当AI进入生物学课程,首先希望大家对AI“祛魅”,真正弄懂其原理,学会选择合适的模型工具去处理大规模的数据、帮助自己更好地解决生物学难题。

AI技术与考古学研究的融合也迎来诸多新突破,在科技考古研究院副教授文少卿和计算与智能创新学院教授钱振兴、金城合作开设的“AI考古”课上,来自考古学、生物医药、中文等不同专业的学生因为共同的兴趣聚在一起,每名学生都可以尝试上手做一个AI项目,在AI考古场景应用中边探索边学习。

“‘AI大课’不是单指一门课或者几门‘金课’的集合,而是学校整体设计、合力打造的面向所有专业和学科背景的课程体系。”复旦大学人工智能教育教学创新中心常务副主任、计算与智能创新学院执行院长杨珉说,学校希望“AI大课”面向文社理工医不同学科、不同阶段的学生,形成“AI素养—AI能力—AI创新”多目标、多层次的培养体系。

智学:“师生共创”课堂新模式

“备课时,我用DeepSeek检索超声技术前沿方向,有一页内容我完全不知道,查过后发现,确实是非常前沿的内容,后续我们也会提到。”在“医学超声技术”课上,任课教师、生物医学工程与技术创新学院教授余锦华笑着对学生们说。

“‘AI大课’本身就是一个探索的过程,没有千篇一律的课堂模式,每一门课都是新的探索,也都在为未来的课堂教学提供更多的案例。”胡波告诉记者,虽然他们此前已经编写出版了《自动驾驶:人工智能理论与实践》教材,但教材内容只占课堂学习的一小部分,更多时候是让学生在习得基本原理之后根据自己的兴趣进行自由探索。

当AI走进各个学科的课堂,讲台上不再是一名教师的“独舞”。记者发现,“AI大课”往往由多名教师合作开课,而且配备的助教人数较以往多有增加。

和传统课堂截然不同的是,因为没有成熟的教材,教师们就自己编写讲义,因此更多学科前沿的内容“热气腾腾”地进入“AI大课”的课堂,“学什么、怎么学”往往由“师生共创”,还形成了数字化、多模态的新型教材。

由计算与智能创新学院青年研究员陈智能和另外3名教师马兴军、曹艺馨、戈维峰共同开设的AI专业核心课程“人工智能前沿探索实践”,不仅设置了10个不同方向侧重的实践项目,还配备了8名有丰富编程经验的“豪华”助教团队,为学生提供个性化指导。

据了解,复旦大学各学科都有一批国家级人才领衔参与“AI大课”,带领青年师生共同探索,开拓科学智能和AI垂域最前沿。

“将最前沿的科学进展融入人才培养全过程,这是我们始终秉持不变的理念。”“AI大课”建设团队成员、复旦大学教务处处长林伟表示。

“智评”:多措并举助学生个性化自主发展

“我感觉自己不只是英语系的学生。”英语系学生林芳怡告诉记者,学校实施“2+X”人才培养计划,除了本专业学习,她还修了“大数据与人工智能”和“统计学”两个学程。至今,她已经学完“数据库引论”“数字分析”“线性代数”“自然语言处理”等多门课程,在“AI大课”上,她又对“机械控制”产生了兴趣。

据复旦大学教务处相关负责人介绍,学校已经把“2+X”人才培养计划从本科扩展到本研全学段,在培养路径上实现“2+X+Y”立体交叉的多元融通。其中,“2”是通识教育与专业培养,“X”是多元发展路径,“Y”则专攻融合创新能力培养。

记者了解到,在全面实施“AI大课”的同时,复旦大学教育教学改革3.0版也已经全面启动,推出了“相辉学堂”“X+AI”双学位项目等多个创新举措,强化教学融通、本研融通、多元融通、招培融通,为学生个性化自主发展保驾护航。

基于AI-BEST课程体系,复旦大学同步推出覆盖文社理工医等学科的“X+AI”双学士学位复合型人才培养项目。学校2024年获批设立23个“X+AI”双学士学位项目,首批有173名学生进入项目培养,2025年继续遴选申报10余个“X+AI”双学士学位项目。学校还从一流建设学科中遴选10个一级学科,探索建设“学术型学科博士+专业型AI硕士”双学位项目,以实现AI硕士项目既有效服务博士项目科研,又促进两个学位项目的研究交叉融合。

“对‘AI大课’的深层次追求,不能仅停留在AI创新人才和‘AI+’交叉人才的培养,还要抓住契机,实实在在推进以创新能力为核心的教学体系改革,赋予学生自主建构知识结构的权利和能力,实实在在厚植复旦的创新沃土,全面营造出融合创新的学术文化。”“AI大课”启动之初,复旦大学党委书记裘新表示。

 

 


 

 

 

“走在前、做示范”:南京大学人工智能通识核心 课程体系的探索与构建

——访中国科学院院士 南京大学党委书记谭铁牛

央视网 2024-03-05

 

央视网消息 (记者 顾津溶)2月27日,南京大学宣布面向全体本科新生开设“人工智能通识核心课程体系”,在全国高校首开先河。为什么要开设人工智能通识核心课程?这一课程体系的设计经历了怎样的过程?未来将如何在教学中具体执行?针对这些问题,央视网记者采访了全国政协常委、中国科学院院士、南京大学党委书记谭铁牛。

记者:南京大学从何时开始筹备人工智能通识核心课程?为什么要将人工智能纳入通识课程体系?

谭铁牛:办最好的本科生教育和最具创新能力的研究生教育是南京大学矢志不渝的追求,这离不开不断调整优化课程设置,特别是面对人工智能正在带给人类社会的深远影响,我们一直在思考南大何为?南京大学在人工智能教育方面一直走在前列。2018年南京大学在C9高校中率先成立人工智能学院,并发布了全国首份《人工智能专业人才培养方案》。2022年南京大学在苏州校区新设“智能科学与技术学院”和“智能软件与工程学院”,进一步提升和拓展人工智能人才培养的能力。随着人工智能技术的突飞猛进和广泛渗透,越来越多的教师、学生开始关注人工智能并涉足人工智能的学习、研究和利用。面对人工智能与社会和产业发展之间日益紧密的联系,如何在更大更广范围内开展人工智能素养和能力培育已成为时代发展的迫切需要。我们一直密切关注这一方向,认为这也是南京大学作为中国第一梯队的高等学府应当承担的重要责任。我们在启动实施“奋进行动”的过程中,提出建设人工智能通识课程体系的设想,并要求学校相关部门,通过不同渠道,积极听取多领域专家、教师和学生的意见。大家一致认为目前推进人工智能通识教育恰逢其时,也迫在眉睫。南京大学组织了跨学科教学、科研力量,针对人工智能通识教育的内涵和外延、课程设置方式、教学过程的安排等问题进行了研讨,并在2024年新学期伊始全面启动了人工智能通识核心课程体系建设工作。

将人工智能纳入通识课程体系,是贯彻落实习近平总书记关于培养时代新人重要论述的必然要求,是面向智能时代、满足国家人才需求、培养新时代社会主义合格建设者和接班人的应时之举。当前人工智能已经深入人们的生活、工作、学习等方方面面,以超乎预期的方式改变着人类与世界互动的方式。人工智能虽然方兴未艾、快速发展,但是其内容已不再是简单的学术范畴,而是正在内化为每个人生活和工作不可忽视的重要组成部分。此外,随着人工智能的飞速发展,舆论也形成了对人工智能的多样化认知,出现了某种认知上的迷茫和焦虑,这也对推出人工智能通识教育提出了迫切要求。与此同时,人工智能正在驱动人类社会迈向智能化的新阶段。善用人工智能就能收获“智能红利”,无视人工智能必定导致“智能鸿沟”。智能时代的每一位大学生应当具备基本的人工智能素养。这也是我们将人工智能纳入通识课程体系的基本出发点和落脚点。

根据计划,我们将在2024年秋季学期面向全体本科新生正式开设人工智能通识核心课,并同步推出系列人工智能素养课程和前沿拓展课程。我们会按照计划需求,进一步完善、提升和建设相关课程体系,确保人工智能通识课程体系在“十四五”期间初具规模。在课程建设过程中,我们还将努力汇集南京大学、学界和社会各方力量,希望能形成人工智能通识教育框架,为我国人工智能通识教育贡献南大智慧、提供南大方案。

记者:学校提到将建设“1+X+Y”三层次人工智能通识核心课程体系。学校的设计理念是什么?为什么会做出这样的设计?

谭铁牛:课程体系建设是南京大学的集体共识。因为,面对人工智能丰富的跨学科内容和不同专业学生多样化的成长需要,力图用一门课程来达成所有通识教育目标是不可能的。而简单通过多门选修课程组合,也无法满足不同专业学生全面发展的需要。为此,我们构建了有总有分的课程体系,在满足核心素养基本要求的同时,兼顾不同学生的个性化需求,逐步提升学生的素养和技能,更好地适应人工智能时代的发展。此外,为充分利用南京大学扎实的基础学科研究资源,有效适应AI for Science和AI for Hass(“Hass”是指Humanities, Arts and Social Sciences,即人文艺术与社会科学)的科研新范式,我们鼓励和推进建设前沿拓展类实践课程,支持学生学习和运用人工智能技术来推进跨学科前沿探索,为培养复合型顶尖人才提供支撑。

结合时代发展大势和国家拔尖创新人才培养的需要,在充分调研和反复研讨的基础上,南京大学率先提出并构建了这套系统化、多层次的人工智能通识核心课程体系。以多层次、分阶段的手段来支撑成长提升,以多样化、个性化的资源供给来适配发展定位,这也是曾获第七届国家级教学成果特等奖的南京大学“三三制”人才培养的精髓。在具体课程体系安排和设计中,课程建设委员会结合学校实际,充分研究了联合国、教育部的相关报告和文件,最终形成当前的总体建设方案。

记者:在您看来,人工智能通识教育与人工智能专业教育有什么区别?

谭铁牛:这涉及人工智能通识教育的特点和目标。首先,我们需要强调人工智能通识素养不同于人工智能专业要求。通识素养是作为智能时代的劳动者应当了解和掌握的基本知识、技能和价值观,涉及如何看待人工智能和人类社会的关系、如何从发展的角度看待人工智能技术以及如何运用相对成熟的人工智能技术改进工作等等。而人工智能专业教育更多偏重于人工智能技术的发展和创造,涉及更为精深的多学科专业知识和技能,目标是培养人工智能理论与技术的创造者和发明者。这两者并不是泾渭分明的,而是密切相关的。人工智能专业的学生需要接受相应的通识教育来提升对人工智能的全面认知,人工智能通识教育不仅可以吸引更多的优秀人才来深度参与、推动人工智能的学习和研究,也能引导其他专业的学生更好地运用人工智能来推动时代进步,转化成人工智能赋能的引领者。人工智能通识教育是切实落实智能教育的重要抓手。

记者:在教学中,是否会让学生使用一些前沿的人工智能大模型进行实践,如ChatGPT、Sora等等?

谭铁牛:实践是人工智能通识教育体系中重要的组成部分。我们在各个层次的课程中都会有相应的实践内容,包括运用大模型的实践,但不限于此。我们希望通过人工智能工具的运用,在提升学生对人工智能认识的同时,也能够更好地运用新型工具改进他们的学习,培养能够积极拥抱智能时代的社会主义建设者和接班人。这部分已经与相关机构、企业进行接洽,探索更好适配课程需要、提升学生能力的内容与技术,让实践内容成为人工智能素养教育中重要的有机组成部分。

记者:通识课程是面向全体本科新生的,那么,学校是如何考虑文理科学生的背景和水平差异的?如何才能更好地满足文理科学生的不同发展需要?

谭铁牛:可以说人工智能已无处不在,即使在人文社科领域也已经有了很多成功的应用。南京大学很多文科专业包括哲学、英语、中文、历史等基础文科以及金融、法律、社会学、新闻等都与人工智能交叉融合,不仅是运用工具,也在为新一代智能技术发展贡献思想和内容。甚至可以说,人工智能进入文科领域,特别展现了人工智能的强大能力,也是智能应有的内涵之一。就像身处网络化信息化时代的每个人都应具备必要的计算机和互联网知识一样,面向智能化时代,每个人都应掌握基本的人工智能知识与技能。因此,文科学生学习人工智能通识课程是十分必要的。特别是人工智能工具的涌现,降低了人们接触更为复杂技术的难度。这也是当前人工智能通识教育成为可能的现实背景。我认为人工智能通识教育应当成为南京大学每一位学生的必修要求,未来每一位毕业生都应当成为智能时代的参与者、劳动者和引领者。

我们会兼顾学生的背景和兴趣,充分利用人工智能工具,努力实现个性化教学,保证核心素养的培养和达成,并不要求每一位同学都成为人工智能专家。人工智能通识核心课也不是一门程序设计加强课。我们会努力通过课程设计和人工智能工具的赋能,满足和适配学生的个性化需求和特点,注重学生人工智能核心素养的达成。这也是我们为什么在核心通识的基础上,开设X+Y不同层次课程的目的。通过这些不同层次的课程,我们可以让学生更好地找到自己感兴趣的方向,也为更有特色的发展提供有利支撑。目前,考虑到现实存在的一些背景差异,我们也会通过多种支撑手段(比如先修营等方式)为相应的同学提供学习支持和帮助。

人工智能通识教育是社会进步交给我们的时代任务,也是百廿南大应当肩负的时代责任。我们也能感受到社会各界的热切期待。我们正是在这个时间点提出和回答这个时代最需要的问题。作为探索者,一定会遇到原来没有遇到过的问题和困难。我们要切实面对智能时代需求,运用智能工具,创新教育教学手段和资源,为最终保证人工智能通识教育落地见效作出南大贡献。

记者:您认为此举措在本科人才培养及学校教育教学方面将带来哪些影响?

谭铁牛:智能时代的来临,将对人们获取知识和开展创新创造的能力产生根本性影响。面对智能时代,人才培养和教育教学都面临着十分巨大且不可回避的挑战。思考这一问题并找到解决方法路径,培养出适应智能时代的人才,是我们跑赢智能时代、赢得竞争优势的必然要求。人工智能通识课程正是沿着这一方向展开的积极探索。一方面,这一举措有效完善了智能时代大学生基本素质的重要拼图;另一方面,这类课程的建设也为教育教学工作试验和实践智能化手段提供了一个契机,让我们在教育教学的各个环节中探索智能技术的应用,也要求我们如何根据这些变化,革新我们的教育教学目标、能力培养的方式和内容、评价的理念及机制等等。此外,利用这些智能化手段,比如AI助教、AI导学等,帮助我们打造崭新的教育教学场景,帮助学生丰富自主学习的资源和通道,进而彻底改变我们的课堂和学习方式。人工智能通识课程因为其与人工智能的密切联系,无疑是推动这种激动人心的智能教育改革的试验田和演兵场。为配合这种转型,南京大学计划抓住人工智能通识教育改革的契机,在智能化基础设施、教师的智能化素养以及管理的智能化服务等方面有序推进改革,为建设适应未来智能时代的中国特色世界一流南大打下坚实基础。

 

 

 

 

 

北京师范大学建设“数字教育小院” 赋能乡村教育振兴

北京师范大学 2024-10-16

 

北京师范大学深入学习领会习近平总书记给学校“优师计划”师范生的重要回信精神以及关于乡村振兴的重要论述,深入贯彻落实《教育部等四部门关于实现巩固拓展教育脱贫攻坚成果同乡村振兴有效衔接的意见》,结合学科专业优势和贵州省安顺市紫云苗族布依族自治县教育发展实际,依托“数字教育小院”建设,建立“长期挂牌、定期派驻、集中实践”的长效多维帮扶机制,探索数字化助推教育精准帮扶新路径。

依托数字教育小院,提升乡村教师数字素养。建设并围绕“数字教育小院”开展系列教研活动,助力紫云县教师数字素养和教育教学水平长效提升。一是建设“数字教育小院”。以紫云县印山书院为试点建设“数字教育小院”,以生成式人工智能等新型教育技术为研修主题开展“教师数字素养提升工作坊”,参与教师近300名。挖掘并树立“数字化卓越教师”典型,整理本土化生涯发展经验,邀请优秀教师入驻“数字教育小院”,充分激发当地教师专业发展积极性。二是提升教育教学数字化水平。推动数字化资源融入,基于国家中小学智慧教育平台和“三个课堂”拓展优质教学资源应用面,提供相关培训,帮助教师会用能用、用对用好平台上的优质教育教学资源。围绕优质课比赛帮助当地教师打造数字素养示范课,鼓励教师将先进教育理念和数字化技术融入教育教学和管理全过程。提升数字化资源应用成效,两年间共回收问卷500余份、开展访谈百余场、整理文本资料近百万字,收集紫云县教师多维数据并构建“乡村教师专业发展参与的内外因互动整合模型”,发掘县域教育的重点和痛点,设计数字化赋能乡村教育的精准帮扶方案。

创新校地合作模式,建立长效多维帮扶机制。开展结对共建并常态化推动校地之间的教育协作与资源互补,为紫云县教育数字化建设发展提供人力支持和智力支撑。一是完善教育帮扶举措。发挥学校优势特长,全力支持紫云县各项教育改革,推动形成教师数字素养培训、学生心理健康教育、家校社协同育人等领域的帮扶举措。通过线下研修、线上直播等方式,开展校长、班主任、骨干教师、紧缺薄弱学科教师等多类型、多层次的教师数字素养、心理健康育人能力提升系列活动。二是选派学生挂职锻炼。选派3位研究生在紫云县进行为期3个月的挂职锻炼,组织开展教师素养提升等活动,推动学生将所学所思转化为服务乡村振兴、促进乡村教育高质量发展的切实行动。聚焦教育大数据、乡村教师专业发展、县域高中办学质量等现实中的真问题,细致观察、扎实取证、科学分析,把课题研究和科研论文写在祖国大地上。三是组织暑期社会实践。联合北京东城区优秀教师打造涵盖德育、科学教育、体育、美育、劳育等多学科的数字化课程资源包,现场开展新型教学示范课,服务县域十余所学校、累计支教200余学时,在知识建构、体验、实践中帮助当地学生拓宽视野,促进学生全面而有个性地发展。

优化队伍培养过程,推动“优师计划”走实走远。通过加强职前职后贯通衔接,大力培养“乐教、适教、善教”乡村卓越好老师,增强服务欠发达地区教育振兴的主动性、适应度与胜任力。2024年,紫云县教育局签约6名“优师计划”师范生入职紫云县民族高级中学。一是厚植优师生报国情怀。组织9名贵州籍“优师计划”师范生参与暑期实践,帮助优师生坚定从教初心,强化理想信念教育和师德养成教育。通过生涯规划团日、地方文化寻访、红色遗迹研学等活动,增进优师生对国情、省情、乡土文化和民族文化的了解。二是提升优师生数字素养。组织优师生参与建设“数字教育小院”,通过教师数字素养提升工作坊,针对大数据、人工智能等现代信息技术使用开展培训,深化人工智能与教育教学融合应用,帮助优师生掌握大数据分析技术,着力培养面向未来的具有较高数字素养的乡村教师。三是搭建优师生交流平台。主动对接贵州省基础教育高质量发展师资需求,及时掌握优师生就业动态和职业发展诉求,帮助优师生提前做好学涯和职涯规划,将优师生的个人职业成长融入区域教育质量提升,为培育“下得去、留得住、教得好”乡村教师队伍储备力量。

 

 

 

 

 

 

上海财大校长刘元春:AI革命不会使文科淘汰,科学的终点是人文情怀

——上海财经大学2025届学生毕业典礼讲话

澎湃新闻 2025-06-25

 

尊敬的各位家长、各位校友、各位老师,亲爱的同学们:又到了令我们上财人魂牵梦萦的时刻,我们5163名上财学子圆满毕业了!

首先,请允许我代表学校,向1865名本科毕业生和3298名研究生毕业生同学们,致以最热烈的祝贺!向一直悉心教育指导你们的老师,致以最衷心的感谢!向一路精心呵护支持你们的家长,致以最崇高的敬意!

今年毕业致辞的主题是“未来的上财与未来的你”。核心思想是,时代之变、世界之变不仅要求上财的毕业学子要有新视野和新素养,同时也对母校的立德树人提出了更高的要求;作为价值的共同体,母校必须与你们同行,在大时代中不断进步、不断跃升。

德国著名哲学家雅斯贝尔斯在《什么是教育》中指出:“教育的本质意味着一棵树摇动一棵树,一朵云推动一朵云,一个灵魂唤醒一个灵魂。”作为“摇动另一棵树”“推动另一朵云”“唤醒另一个灵魂”的心灵教育主体,你们的母校和你们的老师必须与时俱进进行灵魂的升华和能力的提升,未来的你们与未来的财大在同行中不断进步将构成我们最美好的心愿。

未来的财大将如何定位,如何在改革中进步呢?回答这个问题,我们提出了“财大四问”:一是“第四次科技产业革命,财大何为?”;二是“教育强国,财大何为?”;三是“上海‘五个中心’建设,财大何为?”;四是“财经红利退潮,财大何为?”这四问构成了我们财大人的灵魂之问,它是我们上财在大时代冲击下对于各种使命与挑战的切肤总结。“打造数智时代世界一流新财经大学”是“财大四问”的标准答案,这也是未来上财的新定位和新使命。以下四个方面的改革与发展构成了数智新财经的核心内涵。

一是全面筑牢数字底座。AI时代的全面到来以及第四次科技与产业革命的全面展开,不仅改变了知识储存、知识传播和知识创新的模式,更改变了我们认识问题、解决问题的能力内涵,通识教育不仅是简单倡导科学精神,而是要让数字技术成为基本素养的核心。为此,我们不仅要掌握AI的基本知识,同时还要掌握数学、统计、计算机等领域的基础知识,这就需要我们不仅要在各类培养方案中加大AI的通识课程,同时也要进一步强化数学、统计、计算机的分量。这三年,我们建立了数字学部,未来三年,我们将全面扩展数字学部的质量和规模,计划将教师规模和资金规模分别提升40%左右。财大与财大人同行,我们将全面对校友开放各类数字课程,全力助力大家率先进行数字转型。

二是全力提升数智新财经主体。人工智能和第四次科技产业革命也改变了财经的业态和财经的规律,数智时代的新财经不仅是利用AI来赋能我们展开传统财经的研究和实践,更为重要的是要理解新财经的场景和新规律。因此,新财经不是在传统知识架构上再上几门AI课程,更不是我们用AI的“新瓶”装传统财经知识的“旧酒”,我们必须全面研究数智时代新金融、新治理、新商务、新投资。为此、我们构建了滴水湖高级金融学院,聚焦科技金融、数字金融、绿色金融、养老金融、普惠金融和离岸金融;构建高级会计审计学院,全面打造数字时代专业博士的新研究和培养范式;构建了“一流学科特区”,打造了由高端人才领衔的全面探索新财经专门领域自主创新知识体系;我们构建了“匡时书院”和“前沿交叉书院”,全面培养以数智技术为底座、新财经为场景的交叉复合人才。

目前,几乎所有的世界各国知名大学都在致力于数智新财经范式的研究与突破,但中国所独具的数字技术底座、数字技术场景以及AI垂类模型语料等优势,决定了中国应当成为第一个突破数智新财经范式的国家。上海财大作为中国财经高校的领军必须肩负这个历史使命!去年,我们发起成立了“全国数智新财经高校联盟”,高举数智新财经的大旗,未来几年我们还将构建“全球数智新财经联盟”,打造国际合作新平台。

三是厚植数智时代新人文情怀。每一次科技革命都会带来价值体系的更大变革,并对人文素养提出更高的要求。因此,AI革命不仅不会替代文科,反而会在对人文精神提出更高时代需求的同时推进文科的进一步发展。驾驭科学的绝不是科学,科学的终点不是技术,是情怀!驾驭AI的绝不是AI,而是更具人文情怀的创新者。因此,数智新财经要求必须要有更为扎实的人文素养和人文情怀。

四是开门办大学,打造场景驱动与产教融合的新育人体系。AI革命对于大学最大的冲击就是打破了知识分子和大学对于知识的垄断。AI FOR SCIENCE 以及AI FOR SOCIAL SCIENCE使大量的社会主体成为知识传播和知识创新的主体,实验室以及大学传统的课堂已经不再是知识的前沿荟萃地与发源地,场景驱动正成为知识传播和知识创新最有效的载体之一。这就迫切要求一流大学和引领性的学科必须全面展开产教融合、科教融汇,全面打造科技、人才、教育、金融以及政策多维要素融合的场景,在场景中育人,在场景中创造知识,在场景中寻找制度创新。

财大新定位,财大人何为呢?你们走出校园,迎接时代的洗礼,母校又能何为呢?作为校长,我想做两个方面的寄语。

一是与母校同行,全面提升适应新时代和引领新时代的新素养。

未来已来,我们正处于技术驱动的富足时代,处于生命革命的长寿时代,处于大国崛起的重构时代,处于利益重构的风险时代。适应和引领新时代,需要我们在以下几大素养方面得到进一步提升。

第一,回归第一性,更为准确地把握“元知识”。所谓元知识,就是知识的知识与学习知识的知识,是控制知识集的顶层架构与方法,其核心功能包括规范知识库运作、调整系统参数策略、优化知识应用流程等,在专家系统、知识图谱构建和教育领域发挥关键作用,是应对知识爆炸的基础法宝。教育家布卢姆把知识分为事实性知识、概念性知识、程序性知识和元认知知识四类。他认为,元认知知识是构建卓越人才的核心,高水平的学生应当具备从事每一个新的学习任务所需的认知条件。在人工智能时代,各类“形而上知识”的储存、传播和生产往往被AI所替代,但驾驭AI和超越AI的知识往往体现在对于元知识体系性的掌握。因此,大学要回归学科和理论体系的本原,掌握有利于知识归类和知识创新能力的知识,以更好完成学习任务和能力的建设。更多梳理知识图谱,更多挖掘元知识,更多传授学习新知识的方法,是未来大学高水平教育的核心使命,也是未来财大馈赠各位校友最佳的礼物。

第二,回归能力提升,全面凸显创新能力和适应力在创新中适应大时代带来的超级不确定性。知识爆炸与AI创新,决定了驾驭知识解决问题的能力成为我们教育与学习的核心。但能力导向不仅是问题导向的短期博弈,而是适应不确定性、甚至是颠覆性变化的能力。因此,在创新中不断适应大时代带来的不确定性的能力可能比一时一事的创新更为重要,这就决定了我们的教育和学习必须以提升应对不确定性的适应力为主题。这就需要我们保持积极心态、接受不确定性、提升学习能力、加强沟通与合作:建立有效的沟通网络,与他人分享信息和资源,共同应对不确定性、保持灵活性和适应性、培养创新思维。

第三,加强有效交往,强化集体学习和场景性学习,全面跃升思维模式。思维模式的升级在未来不再是作为创新的选修课,而是生存的必修课,批判性思维不再是精英的专属,更是平民使用AI的基本素质和生存法则。这就需要我们将过去的记忆转为现实的参与,将概念的推演转换为场景性的演示,学习者必须将所学迁移到未知情景之中,成为未来的积极参与者和改造者,我们需要“像未来学家一样思考”,我们需要用逆向思维排除致命错误,用跨学科知识搭建解决问题的方案,用清单思维驯服情绪化直觉,用系统性思维寻找长期杠杆点,用认知谦卑保持进化的可能。

二是与母校同行,进一步搭建“厚德博学、经济匡时”的价值共同体。

上财人与母校共同搭建了最为深沉的价值共同体。这个共同体不仅仅因为我们所提供的共同学习历史和经历,更关键的是我们享有共同的文化和价值。厚德者“仁”、博学者“智”、经济者“信”、匡时者“勇”!这四种德性将汇成我们上财人对人类、对党和国家、对民族、对集体、对家庭、对自己的爱。而爱是AI世界与浩渺宇宙中最为终极、能够化解一切问题的力量。爱因斯坦在给他女儿的信中明确指出,“爱”是宇宙中最巨大的力量,能够解释一切现象,并赋予生命意义。他写道,“这是一种生命力,包含并统领所有其他一切。这种生命力叫‘爱’,爱没有限制,是人类唯一能够驾驭的能量,能够帮助人类发现生命的意义并拯救世界”。所以,在面对技术变革的理工时代、格局重塑的后全球化时代、民族复兴的强国时代,我们上财人更要坚信“厚德博学、经济匡时”所蕴含的财大爱能够帮助我们跨越时代、完成使命!

最后,你们应当“坚定理想信念,厚植家国情怀,练就过硬本领,发扬奋斗精神,到祖国和人民最需要的地方发光发热,为中国式现代化建设贡献青春力量”!

祝同学们鲲鹏展翅,前程似锦!无论你身在何方,母校始终与你同行,母校是你们永远的坚强后盾和精神家园!

 

 

 

 

 

 

他山之石

 

国外一流大学应对生成式人工智能挑战的策略分析——基于对31所国外一流大学的线上调研

欧阳嘉煜 缪静敏 汪 琼 孙 冰 董文斌

高等教育研究 2023-10-31

 

一、引言

自2022年11月美国开放人工智能研究中心(OpenAI)发布ChatGPT 3.5(Chat Generative Pretrained Transformer)以来,以ChatGPT为代表的生成式人工智能工具引起了高等教育界的广泛关注和讨论。一方面,有人分析生成式人工智能工具在增强学习体验、提供及时学习反馈等方面的潜在教学价值,另一方面,也有人对其可能带来的意想不到的后果(如学术诚信等)表示深切担忧。正确认识这些观点的冲突与矛盾,需要对技术能力和教育需求有一个平衡的理解。当前,为应对生成式人工智能给高等教育领域带来的冲击,不少国外一流大学纷纷出台相关建议指南以规范生成式人工智能工具的应用。如美国康奈尔大学发布的《面向教育和教学的生成式人工智能》(Generative Artificial Intelligence for Education and Pedagogy)、密歇根大学发布的《生成式人工智能咨询委员会报告》(Generative Artificial Intelligence Advisory Committee Report)等。

基于上述背景,本研究立足国际比较的视角,分析国外一流大学如何看待生成式人工智能对高等教育的影响,进而考察国外一流大学具体从哪些方面为教师和学生提供应对和支持策略;并在此基础上为我国高校出台生成式人工智能相关使用准则、指南或政策文件提出建议。

二、研究样本的选择和确立

本研究在研究对象的选择上以教育水平在世界范围内享有较高知名度的国家为参照,同时兼顾国家区域分布的差异性,首先选取了美国、英国、德国、加拿大、新加坡、澳大利亚、日本和芬兰8个国家的28所高校,其中9所美国高校、6所英国高校、4所澳大利亚高校、2所新加坡高校、2所加拿大高校、2所德国高校、2所日本高校和1所芬兰高校。在每个国家的高校选择上,本研究主要参考了2023年泰晤士高等教育世界大学排名和2023年软科世界大学学术排名前150位高校名单,如对于世界大学排名前150位高校较多的美国,我们先将其世界排名前10位的高校纳入分析范围。其次,在检索上述高校发布的生成式人工智能(Generative AI)相关文件、新闻和网页等信息时,我们也检索到密歇根大学、康奈尔大学、匹兹堡大学三所美国高校发布的生成式人工智能相关政策文件和指南信息,考虑到这三所高校发布的信息能够为本研究提供较丰富的研究数据,而且它们也均是世界知名高校,本研究将这三所高校的相关信息增加进分析样本库。因此,本研究的分析对象共计31所高校,具体学校信息如表1所示,其中世界大学排名一栏分别列出了各学校对应的2023年泰晤士高等教育世界大学排名和2023年软科世界大学学术排名。

表1 研究对象高校信息


图片2.png

在具体信息检索过程中,本研究主要以“Generative AI”、“Generative Artificial Intelligence”和“ChatGPT”为检索关键词,在高校的官方网站上进行检索,然后对检索反馈结果进行逐一阅读,并按照表2所示统一格式对每条检索反馈信息进行整理,信息检索的截止时间为2023年9月12日。

表2 检索信息 整理示例

图片3.png

三、国外一流大学对生成式人工智能的认识

1.把握时间窗口:国外一流大学行动响应时间线分析

高校发布政策文件或建议指南的时间从一个侧面反映了其对生成式人工智能的敏感性和重视程度,政策发布时间也呈现了高校应对新一代人工智能冲击的反应时间阈值,但其中部分被调研高校应对生成式人工智能的立场前后有所转变。由于本研究是基于高校当前网站上信息内容的时间戳,而不少学校网站内容持续更新,很难追寻到其最初政策文件或建议指南发布的时间,为此我们又从新闻报

道中寻找信息以作补充,但这未能覆盖所有被调研高校。为统一数据分析的标准,本研究的折中处理方式是追踪表明高校当前立场声明的政策文件或建议指南的发布时间,并将其作为被调研高校当前立场的行动响应时间。

2022年11月30日OpenAI正式发布ChatGPT3.5,之后于2023年3月14日又发布了新版本ChatGPT4.0,前者引起社会各界对生成式人工智能的广泛关注,后者再次刷新了社会各界对生成式人工智能强大性能的认知。相比ChatGPT 3.5,ChatGPT4.0在语言理解、对话连贯性、响应速度、知识覆盖范围和对抗性攻击的防御能力等方面均有显著提升,并且引入了零样本学习的能力。这一方面意味着ChatGPT4.0能对用户作出更准确、连贯的回答,另一方面也意味着Chat GPT4.0在不需经过特定任务数据训练的情况下就可以通过用户的输入和提示词完成任务,其在处理新领域任务的灵活性和适应性方面获得极大提升。Chat GPT4.0在性能上的极大优化,可能是促使国外一流大学出台生成式人工智能相关政策和指南的关键因素。为验证此假设,本研究将两个版本的发布时间作为分割节点,划分出如图1所示的两个政策响应期。

需要说明的是,由于被调研的部分高校的相关政策文件或建议指南没有明确标注发布时间,本研究以查看网页源代码、检索相关新闻报道的转述等方式对其最早行动响应时间进行追踪和推测。由于最终仍无法追踪到美国加州理工学院最早响应行动时间,德国慕尼黑大学、慕尼黑工业大学以及日本京都大学暂未发布相关政策或指南,因此,图1中只包括了27所高校。


图片4.png

图1 被调研高校的行动响应时间线


如图1所示,ChatGPT3.5发布后至ChatGPT4.0发布前为行动响应I期,在这一阶段美国、英国和芬兰部分被调研高校快速作出了行动响应,但高校数量并不多,仅有5所。而在ChatGPT4.0发布后6个月内,有22所被调研高校陆续出台了相应的政策文件或建议指南,以应对生成式人工智能对教学与研究活动的冲击。这一发现有力佐证了以上判断,即ChatGPT4.0在性能上的极大优化可能是促使国外一流大学出台生成式人工智能相关政策和指南的关键因素。反观国内的情况,目前我国高校暂未出台相关政策文件,一方面是因为国内公开使用的大语言模型发布较晚,另一方面也可能与这些模型的性能还不够优化有关。但从预防和及时应对的角度来看,国内高校也应提早着手加以应对。

2.明确立场行动:国外一流大学的立场与行动聚类分析

在应对生成式人工智能对高等教育的冲击中,不少国外高校已率先表明立场,发布了相关政策和指南。通过对不同高校当前的态度和行动进行横向比较,可以发现国外一流大学应对生成式人工智能基本立场与行动的差异。如图2所示,本研究将31所国外一流大学应对生成式人工智能的立场与行动划分为五个等级,由左至右依次是“暂未明确表态”、“不支持”、“立场支持”、“立场+指南支持”以及“立场+指南+技术支持”。

“暂未明确表态”表示在本研究检索结束前该校未发布表明对生成式人工智能工具使用立场的相关政策文件。如德国两所高校目前均暂未发布相关信息,似乎对生成式人工智能的冲击还处于静默状态。“不支持”表示学校层面不支持生成式人工智能工具在校内广泛应用,但不禁止师生自由使用。持此态度的高校仅有美国加州大学伯克利分校,该校教与学中心在网站上表示,学校不会为Chat GPT这一工具在校内的使用提供支持(is not a supported tool here at UC Berkeley),因此,学校层面也不会为隐私、数据安全和可访问性担忧。


图片5.png

图2 被调研高校对生成式人工智能的立场与行动

  “立场支持”表示该校支持生成式人工智能工具的使用,但没有发布相关政策文件和提供技术支持,英国伦敦政治经济学院便是如此。需要说明的是,尽管伦敦政治经济学院是罗素大学集团成员,并且罗素大学集团近期已发布了《罗素大学集团关于在教育中使用生成人工智能工具的原则和指南》,但该指南较为笼统,伦敦政治经济学院也没有发布校内的相关政策文件,因此,本研究将该校划归“立场支持”这一类别。

“立场+指南支持”是被调研的大多数高校(23所)当前的应对态度,即不禁止生成式人工智能工具的使用,同时也发布了相关的政策文件或建议指南来引导和规范生成式人工智能工具在教学与研究活动中的应用。在这23所高校中,所持立场的表述也存在差异。美国的高校中有7所明确表示支持(support)或鼓励(encourage)在教学与研究活动中使用生成式人工智能工具,表达类似立场的还有芬兰赫尔辛基大学、澳大利亚莫纳什大学和英国剑桥大学;一些高校的立场更为平和,如英国爱丁堡大学是允许(allow)使用,美国哥伦比亚大学是承认(acknowledge)其价值;其他高校则是不禁止使用(do not prohibit)的应对立场。整体而言,这些高校所持立场的核心本质是不会试图禁止在教学与研究活动中使用生成式人工智能工具,也不会作出统一新规定。因为生成式人工智能只是信息技术的一种,原先学校政策依旧能够对其可能的影响产生规制作用,学校工作的重点应该是支持校内用户如何有效、合乎道德且透明地使用生成式人工智能工具。不同高校在表明立场时具体使用的不同措辞也在一定程度上反映了它们态度的细微差异,整体而言,美国的高校多持积极鼓励的态度,而其他国家高校的态度相对谨慎。

“立场+指南+技术支持”表明高校对生成式人工智能持更为积极主动的态度,它们均为美国的高校,分别是哈佛大学、加州理工学院、密歇根大学。这三所高校不仅表明了支持的立场,发布了学校内部的政策文件,还针对性地提供相关技术支持服务。如密歇根大学已经为全校师生提供了三项定制化、全免费、可访问的生成式人工智能服务:一是U-M GPT,校内用户与大语言模型进行交互的平台;二是U-M Maizey,允许校内用户基于自己提供的数据进行大语言模型训练;三是U-M GPT Toolkit,是为校内用户提供的先进、灵活的人工智能平台,允许他们完全自主控制自己的AI环境和模型。在学校内部专门提供多样化的生成式人工智能平台是目前极少数高校采取的一种做法,密歇根大学提供了一个可参考的思路,Open AI公司最近发布的全套工具链“all tools”也为这个做法提供了便捷可行的技术支持。此外,加州理工学院表示正在考虑订阅有限制的生成式人工智能服务以供校内用户使用;哈佛大学的技术支持则体现在由信息技术服务部门为校内用户提供评估生成式人工智能风险的技术支持,从而进一步规范使用该技术的风险管理。三所高校在研发定制化生成式人工智能平台以及提供风险管理评估方面的技术支持,本质上也是为了规避数据隐私泄漏方面的风险,以尽可能使生成式人工智能工具在教学与研究活动中的应用发挥最大效能。

在发布相关政策文件、建议指南的26所被调研高校中,文件、指南的具体发布机构可分为两类,一类(8所高校)发布机构主要是教务长办公室、本科生院、研究生院,或是学校直接在官网上发布,内容主要是学校层面正式发布的声明或政策文件;另一类(26所高校均有)机构是学校的下属部门,有教师发展中心(国外通常称为教与学中心)、图书馆、信息化服务部门、学术诚信与伦理办公室等,发布文件的内容主要是所提供的支持服务。从被调研高校目前的行动看,以第二类机构发布相关文件的情况为多,其中又以教师发展中心、图书馆最为常见:有20所高校的教师发展中心发布了相关建议和指南,内容以教学支持居多,也有对学术诚信和学术规范的说明;有8所高校的图书馆发布了相关建议和指南,内容主要是学术研究方面的建议。这体现出目前国外一流大学中还是以支持和服务生成式人工智能工具在教学和研究场景中的合理应用居多,较少出台统一且刚性的政策文本。从图2的具体分类可知,整体而言,绝大多数被调研高校目前支持师生尝试使用生成式人工智能工具,而对这些高校采取的立场和行动作进一步划分其实也体现了高校应对生成式人工智能工具及其服务的不同发展阶段:在初期,高校的行动往往是发表相关立场声明,以明确对生成式人工智能工具在教学与研究中应用的态度,通常是“0或1”的选择;在中期,高校需要发布相对更细致的建议和指南,以初步划定生成式人工智能工具的应用边界;在后期,高校可能需要为校内用户提供相应的技术支持,以规避不规范使用该工具可能带来的风险,如隐私泄漏、数据安全等问题。在具体实现路径上,可以是研发校内定制化的生成式人工智能平台或工具,也可以是由技术部门提供对第三方工具的风险评估服务,这些不同类别的应对方式也为我国高校采取相应行动提供了参考。

概言之,国外一流大学对使用生成式人工智能工具所持的态度呈现一定共性:不以行政方式全面禁止校内人员使用生成式人工智能工具,但也出台了相应的建议和指南来引导、规范和支持教师与学生更好地使用生成式人工智能工具。既赋予师生一定的自由来探索新技术在教学与研究中的应用,同时又在某些方面给予适当的约束和指导,在创新活力与约束之间保持适度的张力,是高校在寻求技术冲击下健康发展时采取的平衡性策略。

四、国外一流大学应对生成式人工智能的具体策略

对被调研高校应对生成式人工智能的立场与行动进行聚类后可知,绝大多数高校(28所)都对生成式人工智能工具的使用表明了立场,更有27所高校发布了规范和支持相关行动的政策文件及建议指南。如图3所示,通过扫描、编码和比较这些高校发布的政策文件以及采取的行动,可以发现它们在应对生成式人工智能具体策略上的差异。


图片6.png

图3 被调研高校应对生成式人工智能具体策略的比较

1.应对策略主要聚焦教学和研究场景

由图3可知,当前国外一流大学应对生成式人工智能的具体策略主要聚焦于教学和研究两大场景。其中,教学场景中的应对策略主要包括教学大纲陈述范例以及作业设计建议与样例两个方面;研究场景中的应对策略主要包括学术诚信行为和学术规范;另有一条兼顾教学和研究两大场景的应对策略为数据隐私安全与版权保护,这在多数高校的相关文件中都特别作了说明。此外,比较应对策略的具体内容可以发现,面向教学场景的应对策略以支持和促进为主,而面向研究场景的应对策略以规范和约束为要。因此,分析不同高校在不同维度上具体应对策略的分布,可以侧面印证不同国家高校应对生成式人工智能行动的差异。为进一步探究ChatGPT发源地美国的高校与其他国家高校在应对策略上的异同,本研究绘制了相应的应对策略对比图(图4)。

由图4可知,与其他国家高校相比,所有被调研的美国高校均提及面向教学场景的应对策略,而其他国家被调研高校中只有11%的提及教学大纲陈述范例这一策略,63%的提及作业设计建议模版这一策略。这说明美国作为ChatGPT的发源地,其高校在应对生成式人工智能上确实展现出更为积极主动的立场,应对策略除了规范和约束研究场景的使用行为外,大都特别强调如何更好地引导和支持教师在教学中合理、安全且有效地使用生成式人工智能工具,以此助力教育教学创新。



图4 美国高校与其他国家高校应对策略的对比

在面向研究场景的学术诚信、学术规范两类策略以及面向教学和研究场景的数据隐私安全与版权保护策略方面,有所涉及的被调研美国高校和其他国家高校的占比相当,其中学术诚信是各国高校都普遍提到的一个应对策略(92%的美国高校提及、58%的其他国家高校提及),这说明学术诚信是世界各国高校都普遍关注且认为生成式人工智能很可能涉及的风险。正如联合国教科文组织在《ChatGPT与高等教育中的人工智能:快速入门指南》报告中指出的,ChatGPT在高等教育中应用所面临的第一个挑战便是学术诚信问题。本研究对国外一流大学应对策略的扫描分析结果也与此吻合。以下本研究将对不同场景的具体策略进行较深入的分析,以期为我国高校制定相应策略提供更为精细的参考建议。

2.面向教学场景的应对策略分析

(1)提供更新教学大纲相关要求的陈述模板。

课程中是否以及如何使用生成式人工智能,被调研高校往往是将自主权下放给教师,由他们自主决定。因此,教师对生成式人工智能工具的使用不应该采取所谓默许的假设,而应该在每门课程中明确表明立场,从而规范该课程中学生使用生成式人工智能工具的边界,给学生以清晰的指导。在面向教学场景的应对策略中,多所被调研高校都提及需要在教学大纲中阐明课程对使用生成式人工智能工具的立场和要求。悉尼大学特别在学校网站上发布了一张引导图(图5)[2],以便于学生清楚了解如何确认某门课程是否可以使用生成式人工智能工具。



图5 悉尼大学提供给学生的引导图

同时,为了给教师提供可直接上手的支持文本,部分被调研高校(7/14)发布了相应的教学大纲陈述示例,供各校教师结合自身课程的具体要求选用。例如,耶鲁大学给教师提供了一个鼓励学生“透明”使用人工智能的说明大纲范例,其要求如下:在与AI聊天机器人合作完成本课程的学习之前,请向我发送一份请求许可,其中请说明“(a)您打算如何使用该工具以及(b)使用该工具将如何促进您的学习”;任何使用生成式人工智能工具完成的作业内容都必须在引文中予以标识,应包括提交给机器人的问题与提示、访问日期和网络地址。哈佛大学则列出了如表3所示的三个等级的要求,分别是完全限制、中立策略、充分鼓励,供教师根据自己课程的实际情况予以选用。给出教学大纲陈述范例,既是为教师提供可直接上手的文本工具,以免给教师增加工作量且不致其制定相关要求时有所疏漏;同时也能充分保证教师在课程中提出的相关要求与学校总体立场相一致,这一做法值得国内高校借鉴。

表3 教学大纲陈述示例



(2)提供使用生成式人工智能工具的作业设计样例。

任何一项新技术融入教育活动的过程都是挑战与机遇并存的,教师作为技术推动教育变革的关键主体,其行动往往决定了教育变革的成效。生成式人工智能对教学的一大冲击在于学生能够借助生成式人工智能工具完成学习任务,这就要求教师设计出更能考查学生自身能力的学习任务和课程作业。对此,国外一流大学的应对策略主要包括两个方面:一是教师应率先尝试使用生成式人工智能工具完成相关任务,二是修改和重新设计作业内容与评估方式。

教师应该充分熟悉如何使用新技术,如此方能选择性地将技术与教育教学活动深度融合。为教师提供可以直接使用的资源库和工具箱,是帮助他们大胆创新教学活动并将技术与其深度融合的基础。例如,密歇根大学在学校网站上给出了生成式人工智能工具的列表,供教师了解和使用。此外,哈佛大学的做法也较有特色,该校给教师提供了一份开放共享表格,表格中明确列出了教师可能期望学生完成的任务名称、完成这项任务所需要的能力本质、可以使用哪些人工智能工具完成相应的学习任务以及如何使用该工具的具体步骤,教师可以直接根据这份说明文档去体验完成不同类型的学习任务,并且可以邀请同事一起参与。这一做法背后的假设是,学校认为教师应该先去体验使用生成式人工智能工具完成学习任务的过程,这样他们才能更深切地把握学生的感受和思路,从而为后续再设计课程和作业打下基础。哈佛大学的这一思路也是在强调,学校在要求教师积极尝试教育教学变革的同时,也应当适时提供一些切实可行的支持策略,用以降低教师投入教学创新的工作量。这是教育教学变革能否取得成功的关键因素之一。

生成式人工智能因具有快速输出的响应能力,很容易被学生拿来作为完成学习任务的工具。在生成式人工智能工具协助下,学生可以更便捷轻松地完成部分学习任务,这在一定程度上可能会削弱学生自主学习的意愿,从而引发教师对学生学习质量的担忧。因此,如何调整和修改传统的作业设计,避免学生对生成式人工智能工具产生过度依赖,是教师需要重点思考的问题,不少被调研高校相应地提供了一些建议和应对策略,主要包括以下几个方面:第一,阐明学习任务的目的和相应的学习目标,如东京大学提出,教师应该向学生强调重要的是寻找答案的过程而不是最终的答案;第二,适当布置生成式人工智能工具无法轻松完成或回答的学习任务,如对最新事件的分析等;第三,直接且具体地和学生讨论他们是如何完成作业的,陈述其完成作业的步骤和过程;第四,将完成作业的过程进行分解,要求学生分阶段提交过程性文件;第五,完成作业并不是终点,还需要创造让学生反思或阐述他们完成作业的经历与收获的机会;第六,让学生参与修改课程的评分标准,让他们体会到完全依赖生成式人工智能输出内容的作业得不到高分,他们需要关注自己的学习体验;第七,让学生去分析生成式人工智能工具输出的内容,感知其与自己完成的作业之间的差异,从而清晰理解教师所开设课程的目标所在;第八,设计真实的或基于特定情境的任务,如要求学生使用课堂中呈现或者讨论的材料来分析案例。此外,为了帮助教师更切身全面地了解生成式人工智能应用于教学的具体场景,一些学校的特色做法是提供多个学科专业的教学案例。例如,耶鲁大学在其网站上公开发布了包括艺术史、数字人文、意大利语、写作、社会学、数据科学、人类学、物理学、计算机科学在内的诸多课程教学案例,每个案例都用一段文字简要介绍该课程如何使用生成式人工智能工具,部分教学案例还提供了AI支持的作业设计文本等参考材料以供教师参考。康奈尔大学提供了包括写作类课程,文学、音乐和艺术类课程,社会科学类课程,数学、物理和工程类课程,编程类课程以及法律类课程的案例,供不同专业的教师参考借鉴。墨尔本大学也提供了一个网上平台来分享教师在课程中使用生成式人工智能的案例。收集并发布多学科使用生成式人工智能教学案例的做法对教师的教学设计而言是一种直接且有效的支持策略,能够在一定程度上降低教师因引入新技术而大幅修改教学设计的难度。

3.面向研究场景的应对策略分析

(1)重视使用时可能引发的学术诚信危机。

生成式人工智能因具有快速、强大的信息检索和整合能力,可以为研究者提供许多研究支持。多数被调研高校非常关注人在其中的主体属性和把控责任,强调要以负责任、合乎道德的方式使用生成式人工智能工具。联合国教科文组织在其报告中用流程图(图6)来引导用户思考如何合理、安全地使用ChatGPT等生成式人工智能工具,从而进一步规范用户的使用行为。如同伦敦政治经济学院所强调的,除非研究者承诺以负责任的方式使用生成式人工智能工具,否则他们不能够使用这些工具。使用ChatGPT这类生成式人工智能工具的正确方式是把它视为一位才华横溢但容易被误导的实习生或者研究助理,它可能有性别歧视、种族主义等其他可悲倾向,因此,需要研究者自己对内容进行审查和反思,而不能简单直接地使用生成式人工智能工具输出的内容。



图6 如何安全地使用ChatGPT

应对此类挑战,国外一流大学的关注点主要涉及以下三个方面:第一,将生成式人工智能工具输出内容直接放入作业中,应被视为作弊。如爱丁堡大学指出,如果学生将生成式人工智能工具输出的内容直接放入自己署名的论文或作品中,将会被视为学术不端行为,剑桥大学、墨尔本大学也作出了类似的说明。伦敦大学学院允许学生使用生成式人工智能工具检查学术作品中的拼写错误、语言错误或者提供翻译功能,但使用生成式人工智能工具对内容进行实质性修改,抑或借助生成式人工智能工具完成课堂测试,都将被视为学术不端行为。第二,警惕使用生成式人工智能工具过程中可能涉及的学术剽窃问题。当前生成式人工智能模型训练过程中使用的数据非常庞杂,在这种情况下,用户使用提示词与生成式人工智能工具对话所得到的内容中可能有大段语句包括既有研究结果但没有明确加上引用标识,如果用户直接使用该内容极可能导致学术剽窃问题。第三,不建议教师使用人工智能检测工具来识别学生作业是否含有生成式人工智能输出的内容。耶鲁大学允许教师使用人工智能检测工具,但学校Canvas平台尚未启用该功能。斯坦福大学和莫纳什大学没有明确禁止教师使用人工智能检测工具检测学生作业是否有人工智能输出内容,但莫纳什大学强调人工智能检测工具生成的报告将不会用作支持所谓不适当使用生成人工智能工具的证据。除了以上三所高校,其余被调研高校均明确禁止使用人工智能检测这类工具。主要原因有两个,一是目前这类检测工具错误率较高,容易出现“假阳性”,进而可能降低学生对课程和教师的信任和归属感;另一方面是教师在将学生作业输入生成式人工智能检测工具的同时,极有可能因生成式人工智能的学习而面临版权风险。

(2)合理承认生成式人工智能输出的内容。

当前国外一流大学普遍强调如果课程允许使用生成式人工智能工具,则需要对生成式人工智能输出的内容加上学术引用标识,否则将构成学术不端行为。关于如何恰当认定生成式人工智能工具输出的内容,这需要学校层面给校内师生提供指南。目前国外一流大学的观点主要有三种:第一种观点是有学校明确声明不能将生成式人工智能工具列为作者。如赫尔辛基大学明确指出,大语言模型或其他生成式人工智能工具不能被视为作者之一,因为它不能对文本内容负责,所有书面材料在语言表达和事实正确性上的责任都应归属人类。第二种观点是有学校建议以学术致谢的方式承认生成式人工智能的贡献。伦敦大学学院提出,任何学术作品中生成式人工智能“产出”的内容必须在“致谢”部分得到承认,其中至少需要包含以下信息:使用的生成式人工智能工具名称和版本(如ChatGPT3.5),出版商(研发生成式人工智能系统的公司,如OpenAI),生成式人工智能工具的网络地址,使用该工具任务场景的简短描述。相关内容举例如下:“我承认使用ChatGPT 3.5(OpenAI,https://chat.openai.com)来总结我的初始笔记并校对我的草稿。”第三种观点是认为应该以严格学术引用的方式承认生成式人工智能的贡献。如昆士兰大学认为,参照美国心理协会刊物准则(APA格式),引用应该包括三部分,一是文末完整引用需要写明出版商、日期、工具名称、使用链接;二是文内以“(出版商、年份)”方式引用,三是将生成式人工智能输出的内容以附录的方式在正文后方呈现。

4.警惕隐私安全及版权保护的法律风险

用户的隐私安全是教育软件或工具必须优先考虑的关键要素。国外许多高校都突出强调了使用生成式人工智能工具可能引发的隐私泄露风险,具体包括以下四个方面:一是禁止教师私自将学生作业输入生成式人工智能工具中,因为这侵犯了学生的知识产权。如哈佛大学本科生院在其网站上明确指出,因为目前生成式人工智能系统未能在隐私和信息保密方面提供充分的保障,所以不允许教师在没有得到学生书面许可的情况下将其原创内容直接输入任何生成式人工智能工具。同样的,加州大学伯克利分校也不建议教师依靠人工智能工具来检测学生完成的作业是否使用了ChatGPT等智能工具,该校认为目前这些工具都没有通过隐私安全性方面的审查。二是不建议向生成式人工智能工具中输入敏感、不应公开的机密信息,以规避信息泄漏的风险。这些信息包括个人隐私、财务信息、医疗信息、学生作品、任何未公开的研究或组织数据以及可能受版权保护的文献资料等。三是必须由学校相关部门对生成式人工智能工具的供应商进行审查。如哈佛大学信息技术部门特别强调,如果校内人员计划独自使用第三方生成式人工智能工具,由于会使用到非公开数据,可能泄露个人隐私,那么在使用之前必须由学校安全与数据隐私办公室对该工具的供应商进行风险评估,以保障隐私数据的安全。麦吉尔大学也指出,用于教学的第三方工具都必须符合该校数据云服务的相关规定,而且必须经过评估后方可使用。同时,麦吉尔大学也建议教师使用无须登录即可匿名使用的工具来进一步规避隐私泄漏的风险,如基于文本的生成式人工智能工具Anon ChatGPT、基于图像的生成式人工智能工具Diffusion Art等。四是自主研发相应的生成式人工智能工具,以保障隐私安全和规避版权风险。如密歇根大学自主研发了U-M GPT工具,校内人员均可免费使用,该工具承诺所有输入数据均不会用于训练模型,从而保障隐私和信息的安全性。除了可能出现隐私泄露风险之外,不谨慎地输入数据也会引发版权保护方面的法律风险。如多伦多大学就明确表示,学校图书馆与不同出版商签订的合同中都列出了用户在访问相关内容时必须遵守的一些条款和条件,包括不允许将受版权保护的作品上传到第三方平台,其中就包括生成式人工智能工具,因此,学校用户在使用生成式人工智能时,对上传受版权保护作品要时刻保持谨慎态度。隐私数据安全和版权保护是多数被调研高校(27所中有19所)在应对策略中普遍谈到的问题,这被视为生成式人工智能影响高等教育的关键点之一,迫切需要相应政策予以引导和规范,我国高校在出台相应策略时也需要对此予以重点关注。

五、启示

1.明确具体使用要求,规范使用场景和边界

当前国外一流大学对生成式人工智能秉持的基本立场大都是开放式的,即允许其在高校的教学与研究活动中使用,但同时各高校也部分划定了具体使用场景和边界。如不允许教师在未获学生书面许可的情况下使用人工智能工具检测学生的作业、不允许向生成式人工智能工具输入隐私和机密信息、不允许学生将生成式人工智能输出的内容直接当成作业内容等,这些具体要求都是在进一步规范师生使用生成式人工智能工具的边界。因此,我国高校亦应在现有相关法律法规的基础上制定关于生成式人工智能使用边界的具体规定。2023年9月《中华人民共和国学位法(草案)》面向社会公开征求意见,其中将“学位论文或实践成果存在人工智能代写的”认定为学术不端行为,可以依此撤销所授学位。在此基础上,我国高校可以参照相关规定对课程、项目中使用生成式人工智能工具进一步作出要求,以阐明学校对在教育活动中使用生成式人工智能的基本立场,进而约束校内师生的相关行为。同时,学校师生也应该在工作和学习中时刻保持清醒认知,谨慎使用生成式人工智能工具完成相关任务。

2.考虑教师应用需求,提供精细化的教学支持

高校所期待的教育改革创新与教师的实际行动之间往往存在一定的差距,缩小差距需要高校主动为教师提供更多支持。本研究分析发现,国外一流大学在主动创新以应对生成式人工智能带来的挑战过程中,基于教学和研究两大场景从不同角度为教师提供了多样化的支持。这些举措可为我国高校出台相应文件和指南提供参考。类似于密歇根大学专门建立支持机构和门户网站,分别面向教师、学生和其他员工三类主体提供对应的行动指南;又或者是耶鲁大学、康奈尔大学针对生成式人工智能的使用提供了多学科教学案例,这些体系化的支持方案值得国内高校借鉴。此外,后续随着生成式人工智能在高等教育领域中应用的日益普及,以及相关教学案例和实证研究不断丰富,各高校面向不同学科应注重收集和整理教学案例库,进而从中梳理形成适用的教学法工具箱,为教师在教学中有效引入生成式人工智能以及与学生就生成式人工智能使用达成默契提供精细化、全方位的支持与服务。

3.注重隐私和数据安全,强化本校平台的支撑作用

现有多数生成式人工智能产品均使用的是公开数据,并且平台面向公众开放,因而用户输入的内容存在隐私泄漏和数据安全风险。正是出于这方面的考虑,国外许多高校都特别提醒师生在使用生成式人工智能工具的过程中要注意输入内容所涉及隐私和数据的安全,密歇根大学自主研发生成式人工智能平台以供师生使用也是应对此类风险的一项技术性举措。当前,我国多个公司也相继发布了生成式人工智能平台和工具,高校可以尝试与它们合作,共同研发面向本校师生的定制化生成式人工智能平台,从而进一步保障师生的隐私和数据安全。技术总在不断创新和发展,如何使用这些技术的标准和要求也应是不断变化的。对于高校而言,正确把握将技术应用于教育场景过程中的关键问题是科学应对技术变革教育的核心,希望本研究的一些发现能为国内高校应对生成式人工智能挑战提供些许启示和参考。

 

 

 

 

 

 

 

生成式人工智能赋能高校学生发展:国际经验与中国路径

李晓文 徐媛媛 翟雪松 顾建民

中国远程教育 2024-12-10

 

一、问题的提出

习近平总书记在中国共产党与世界政党高层对话会上指出:“现代化的最终目标是实现人自由而全面的发展。”当前,以ChatGPT为代表的生成式人工智能(Generative Artificial Intelligence, GenAI)宣告了“无限接近人类智能”的人工智能时代已经到来。当GenAI所具备的“类人”能力替代、更新和创造已有职业,当GenAI的融入使得社会知识观重塑、人才观骤变,当社会对人才结构与素质的需求以及人在职业中的角色被重新定义,高等教育如何着眼科技进步和社会经济、政治、文化新变化,把握教育变革的时与势,应用GenAI赋能青年学生发展,以教育教学新形态契合与引领学生认知模式、学习模式和思维模式的变化,帮助学生适应快速变化的世界,提高学生融入未来社会的核心竞争力,培育智能伦理时代新人,成为需要深入探索的现实课题。

ChatGPT面世后,全球教育领域对此的认知态度迅速更迭。第一阶段,多国(地区)教育机构普遍持谨慎对待态度,提出在没有明确应用导则时,师生在教学中应搁置使用。如2023年年初纽约市教育部门禁止在公立学校的设备和网络上使用ChatGPT,香港大学禁止在所有课堂、作业和评估中使用ChatGPT或其他人工智能(Artificial intelligence,AI) 工具。第二阶段为规范化使用阶段,各国纷纷出台指南或发布报告,引导人工智能在教育教学和科学研究中规范使用,以符合可持续发展目标。如联合国教科文组织发布《高等教育中的ChatGPT和人工智能:快速入门指南》,既肯定ChatGPT技术的变革潜力,也指出了伦理挑战;英国教育部发布研究报告《生成式人工智能在教育中的应用》,表达在教育领域使用GenAI合法的立场,并提出实施指导策略。第三阶段为创新应用阶段。随着GenAI的跨模态发展及面向教育的人工智能模型的推进,通用AI开始与教育教学方法和策略深度融合,向教育专属大模型创新应用转变。联合国教科文组织在各国有一定导则实践的基础上,提出探索GenAI的创新应用。如2023年9月发布的《教育与研究领域生成式人工智能指南》,鼓励探索GenAI的创新应用。芬兰将AI融入课程设计,催生出融合个性化学习体验的创新教学方法。随后世界各国及高校的政策绿灯逐一亮起,为创新与安全并驾齐驱的新航路导航。

2023年7月,我国网信办等发布《生成式人工智能服务管理暂行办法》,强调尽快出台分级分类监管规则或指南的必要性。有调研显示,大学生群体已悄然参与GenAI带来的学习革命,超过七成的大学生在课程学习、科研活动、日常生活及求学升职中曾使用GenAI工具。但截至落笔时,中国内地高校暂未出台明确的使用规定。学界已有研究更多侧重技术发展、潜在价值以及伦理道德与风险规避,理论探讨热度不减但实践应用认知差异大,通用性价值认可度高但具象化应用场景少,忧虑道德风险但管理制度缺位,不利于GenAI在我国高等教育的深入应用。

本研究期待借鉴世界一流高校的相关经验,从国际视野透视人工智能融合应用的实践趋势与教育意义,探讨GenAI赋能大学生发展的价值意蕴与实践场景,以期更好地把握时代发展背景下大学生的学习成长规律,赋予学生主体性发展新的时代内涵,形成GenAI赋能学生发展的中国路径,在更好地促进学生成长这一根本命题上主动有创新作为。

二、研究设计

(一)资料收集与样本特征

在研究对象选择上,本文基于QS大学排名的影响力以及与本研究“关注学生发展”的契合度,以QS排名前100的世界一流大学为研究对象,利用“ChatGPT” “Generative AI” “Guidance for Use of Generative AI”“AI Guidance for” “Using Generative AI in”等关键词,在各高校官方网站中寻找与GenAI相关的指导文件,筛选的标准包括来自教务长办公室、学术质量办公室等权威部门,同时内容包含该校应对GenAI的最新策略及态度等,最终整理形成38份研究文本(如表1所示)。这些文本基于不同的文化背景及人才培养目标需要,侧重点各有不同,并具有一定的代表性和权威性。

分析发现,在地域分布上,样本中欧美高校占比高达60.52%,QS排名前100并发布指南或规范的亚洲高校仅占21.05%,其中中国大陆高校尚无出台相关指南或规范。从办学性质来看,样本高校中公立大学的占比达68.42%,私立大学占比为31.58%。学校类别上,样本高校中综合研究型高校占比达89.47%,理工类研究型高校占比为10.53%。从文件发布形式来看,63.16%的高校选择了网页形式,28.95%的高校采用文档形式,7.89%的高校选择信件形式,网页为主的发布形式代表了指南更新的灵活性。政策管理制度的缺位可能导致我国高校师生在应用时缺乏方向指导,并面临伦理道德、数据安全等规范缺失的风险。

表1 样本分布情况



(二)分析视角与框架

本研究以亚历山大·阿斯汀(Astin, A.W.)的院校影响与高等教育评价框架为理论指导。该理论深刻洞察教育生态中个体与环境的交互动态,特别是学生输入—高校环境—学生输出 (Student Inputs—College Environment— Student Outputs, IEO)模型,为剖析高校于学生发展进程的影响提供了独到视角。本研究将IEO模型作为分析世界一流高校应用GenAI行动现象的理论框架,旨在剖析全球顶级学府如何采取行动,凸显其作为教育创新引领者及学生个性化成长核心推手的角色。不仅包括如何有效利用GenAI来增强学生学习的各个阶段——从针对学生多样性的个性化输入策略,到创造富有成效的学习环境以促进知识的深化与应用,再到培养学生的可持续发展能力,系统性透视高校的角色与影响;而且包括针对AI时代的新要求,一流大学如何做出适应性调整,从个性化学习资料定制(输入),创造交互式、泛在学习环境(环境),到促进学生知识迁移与创新技能(输出),构建动态学习生态系统,为我国高校在新时代理解学生群体、优化教学场景、激发学生主体性提供具有前瞻性的国际范例。

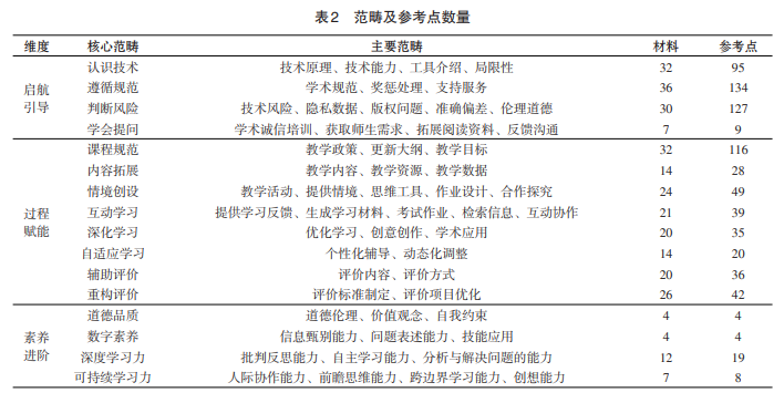
本研究运用扎根理论,采用三级编码分析38所世界一流院校的指南文本。首先,开放性编码。即用开放式态度逐字逐句对文本资料予以概念化和范畴化,然后按照相应类别进行凝练,最终产生516个初始概念。通过合并与整合,得到54个主要范畴。其次,轴心编码。分析、归纳开放性编码中所得出范畴的内在联系,厘清不同要素在学生学习过程中的定位,以形成更上一层次的概念主范畴,54个主要范畴共凝练出16个核心范畴。最后,选择性编码。分析核心范畴与主要范畴及其他范畴的关系,通过开发故事线来直观显示主要范畴的结构关系,揭示现阶段世界一流高校关于GenAI应用的功能价值定位。具体范畴及参考点如表2所示。

三、研究结论

在IEO理论框架指导下,通过编码分析发现,世界一流大学的GenAI应用指南在输入、环境和输出三个环节主要体现为启航引导、过程赋能及素养进阶三个方面,并体现出重视起点、尊重差异、关注过程、强调发展的特征,由此形成高校应用GenAI促进学生发展的分析框架(如图1所示)。

表2 范畴及参考点数量





图1 功能价值分析框架

一)功能价值全景

1.启航引导:构建学生与AI的积极互动模式

在探究高校学生发展的过程中,阿斯汀认为,不能只着眼于毕业生数量或学生成就,还需要关注学生特征及学业;不仅要关注高成就学生的发展,还要针对准备不充分的学生开展补救教育、提供资源。绝大多数世界一流大学在指南中强调,要引导学生与人工智能建立良性互动关系,具备使用GenAI的启航条件。一是要关注学生的学习基础,确保他们对新技术有基础认知。墨尔本工业大学、曼彻斯特大学等都认为,学生应了解GenAI的起源发展、技术原理、功能范围等知识。二是要求学生遵守使用规范。帝国理工学院、荷语鲁汶大学等提出,会加强学术诚信和剽窃意识培训,并审查所有教育计划对培训内容的采用情况,一旦违规就要执行相应的惩罚条例。三是要求学生学会评估风险。使用前要学会评估虚假信息、学术伦理、数据安全、数字鸿沟、偏见与歧视等潜在风险。宾夕法尼亚大学、康奈尔大学等强调学生必须同时遵守社会和高校的双重责任规范,提议他们要对自己使用人工智能创建的内容负责,并警惕工具带来的信息误或偏差。四是希望学生学会向GenAI提问,认可高质量问题对获得优质反馈的重要性。慕尼黑工业大学认为,给聊天机器人的指示越具体、越清晰,反馈就越好;巴黎萨克雷大学建议学生要细化与ChatGPT的对话,以便获得更具体、更多样的想法。

2.过程赋能:多维策略激发学习生态活力

阿斯汀强调,高校的资源、课程和教学方法要服务于学生发展,不仅要关注教育过程中关键因素对学生发展的影响,还要采取措施加大学生的学习投入。世界一流大学主要在学习环境变革、学习模式创新和学习评价重构三个维度融入GenAI,促进学生学习投入,激发学习生态活力。指南文本内容的分布特征及表现如图2所示。



图2 样本观测点分布

(1)学习环境变革。为给学生提供清晰明确的学习指引和与时俱进的学习路径,世界一流大学积极应用GenAI变革学习环境,主要体现在课程规范、内容拓展和情境创设三方面。一是重塑教学目标、重构教学大纲,明确工具使用的方式、时间与规则。如哈佛大学提到学校要更好地开发和更新本校政策,教师要给学生提供明确的在课堂中使用GenAI的规范。二是将教学内容从传统上强调知识传授向师生共同学习、建构知识方向转变,使学习内容更加生动和富有互动性。如康奈尔大学建议教师使用GenAI创建包括例子、图形和图表等在内的课程内容;斯坦福大学的鲁本·蒂森(Thiessen,R.)提出要思考如何应用GenAI在帮助思考、减少烦琐事务及内容设计三方面支持教与学。三是创设实践学习、作业考试、模拟演练等情境,鼓励学生与ChatGPT进行场景化对话问询,让学生借助工具设计需要批判性和创造性思维的任务,展示并反思问询过程,讨论ChatGPT的错误和局限性,增强批判性思维。图2显示了院校应用差异,在课程规范制定上要求体现GenAI应用的院校最多,情境创设次之,内容拓展相对较少。23.6%的世界一流大学三方面兼顾,39.5%的大学涉及两方面,34.2%的大学只提及其中一方面的功能应用。可见,GenAI在教育领域的应用仍处于探索阶段,世界一流大学更倾向于从规范和政策入手,在创设应用情境和满足个性化教学、差异化需求等方面还有较大探索空间。

(2)学习模式创新。世界一流大学非常注重学生建立与时代相呼应的学习模式,主要体现为互动学习、深化学习和自适应学习三个方面。一是鼓励学生在与GenAI的互动中学习,借助它生成学习材料,帮助检索信息,应对考试测试,提供学习反馈等。如澳大利亚国立大学建议学生训练ChatGPT,以便获得及时、个性化的支持与反馈。二是希望学生利用GenAI深化学习,包括优化已有学习内容、协助创意创作以及为学术创作提供思路等。如康奈尔大学建议学生迭代文本来改进书面作品、程序、设计和创建代码、艺术和音乐。三是鼓励学生通过使用GenAI来动态调整个人学习进程,实现自适应学习。如瑞典皇家理工学院提出,GenAI可通过分析学生表现判断他们的困难,量身定制更个性化的学习方案,并提供针对性支持。图2显示,应用GenAI促进深化学习的院校最多,促进互动学习的院校数量次之,实现自适应学习的院校最少。18.4%的高校在指南中都提到了深化学习、互动学习和自适应学习三个维度,36.9%的高校提到了其中两个维度,15.8%的高校只提及了其中一个维度。世界一流大学鼓励学生应用GenAI创新学习模式已达成一定共识,但受限于资源、技术、教师素养,不同大学的关注点有差异,如何促进个性化、自适应学习还需探索。

(3)学习评价重构。GenAI的应用促进了一流大学对于学生学习评价的思考。一方面是作为工具辅助评价。如爱丁堡大学使用ChatGPT评估学生水平、观察进步并提供反馈,快速识别学生困难点并提供有效支持另一方面是重新构建评价体系。如多伦多大学建议,在使用AI前,应先思考评估设计,考虑多种评估方式,提供评分标准,以确保学生了解评估要求,减少不适当或误导的交流。图2显示,23.7%的世界一流大学认为需要同步进行辅助评价和重构评价,44.7%的高校仅提及重构评价体系,10.5%的高校仅涉及辅助评价。世界一流大学普遍认为,GenAI不仅仅是作为工具来提高评价效率,还需要思考工具介入后的评价体系改变。

3.素养进阶:铺就学生迈向未来世界的坚实基石

阿斯汀认为,高校的卓越集中体现为对学生发展的促进作用。样本院校指南文本纷纷指向学生适应未来社会发展所应具备的核心素养,希冀GenAI的融合应用助力学生在道德品质、数字素养、深度学习力及可持续学习力等方面成长与发展。道德品质主要包含了应用GenAI的道德伦理、价值观念及自我约束的思考。如悉尼大学建议学生学习思考如何以合乎道德的方式使用人工智能,以提高生产力和就业竞争力。数字素养涉及个人在信息甄别、技能应用等方面的能力提升。如纽约大学建议学生利用GenAI提高定位和获取信息、分析和评估媒体内容的能力。深度学习力则表达了学生在批判反思、分析与解决问题方面的提升要求。如墨尔本大学提出GenAI可以帮助学生发展批判性思维和评价反思能力。可持续学习力主要着眼于学生适应未来社会发展,培育人机协作、前瞻思维、知识迁移与创新等。如多伦多大学建议学生考虑如何使用GenAI发展创造力、反思力、独创性和高阶思维。

(二)认知态度倾向

本研究对世界一流大学关于GenAI在学习过程中应用的态度倾向进行情感倾向性分析,将文本中的词汇进行多级情感分类,主要分为抵制、没有态度、被迫应对、主动支持、热情拥抱,分别赋予-1分到3分,分值越高则表明态度越倾向于正面。按照上述操作定义对样本内容进一步分析与评分后,获得样本高校应用GenAI的态度数据。为查看数据在不同粒度层次上的聚类结果,深入理解不同院校在不同维度上的态度认知相似性与差异性,本研究采用层次聚类进行探索性数据分析,利用R语言pheatmap包,计算样本之间的欧氏距离,将数据集中的样本逐步合并,最终生成层次聚类热图,发现不同高校对GenAI的教育应用持差异化态度,主要分为三类。

1.战略布局:积极拥抱,提出全域应用方案

GenAI的教育应用旨在以技术撬动教育整体变革,涉及理念重塑、资源整合、流程再造、制度重建、评价重构等。29.8%的样本院校着眼未来、系统规划,探索技术赋能、增能、使能教育教学,从教学、学习、管理和评估各个关键环节提出促进教育教学质量提升、创新人才培养的落地方案和应用示例。斯坦福大学等12所大学系统规划了GenAI融入教育领域的实践策略,针对具体学科专业和教学环节提供详细建议。慕尼黑工业大学在不同环节构建ChatGPT应用场景,为教与学的设计提供思路和灵感,包括在学习准备阶段以特定的职业或角色开展高质量问答;在学习过程中创造互动学习活动以支持个性化学习;在学习评估时支持形成性、针对性的评估反馈)。帝国理工学院等3所大学指南不仅有原则性和方向性的指导,而且涵盖了教与学的全过程。哥伦比亚大学从可持续视角建议教师重新思考和规划课程政策、师生伙伴关系及作业设计等课程要素。

2.防御应对:关注风险,形成教育应用原则

GenAI给教育创新变革带来机遇的同时,也存在内容真实性难以验证、信息过载与误导等技术风险,以及知识产权、隐私保护、伦理道德等多维复杂问题。40.5%的样本院校更关注技术风险及教育应用原则的制订。波士顿大学等10所大学多探讨技术能力、风险及对教育的冲击,在学术道德规范、教育公平等方面提出原则性指导意见,包括如何正确应用GenAI。伦敦大学学院就GenAI的内涵、功能、原理等进行详细阐述,提出过度依赖将会影响学生未来步入社会急需的创新与思辨能力。莫纳什大学针对学术诚信问题要求学生在使用后提供提问方式、输出结果及应用方式等相关声明。波士顿大学等5所大学在课堂教学、学生学习和评估等方面相对保守,特别是在辅助评价环节上采取暂避策略,原因是在辅助教师评估和辅助学生评估两方面存在争议:一是可帮助教师快速开展形成性评估反馈,但学校一般不建议用于学生的总结性评估,如苏黎世联邦理工学院认为ChatGPT可以在给定的评分标准和评分量表上给出听起来合理的成绩和成绩理由,然而对于高风险考试来说是站不住脚的;二是可为学生提供详细而及时的学习反馈和自我评估,但使用GenAI生成代替评估是不被倡导的,如香港中文大学提出在“允许、选择、禁止”框架下的应用建议,同时将“禁止学生使用任何GenAI来完成作业、评估以及任何其他计入课程最终成绩或达到预期学习成果的工作”作为一般原则。

3.靶向融合:精准对接,探索有效融合应用

GenAI的本质在于模拟人类知识的形成过程,与学生学习过程表现出多方面的相似性,也能够深入参与教与学的过程,为学生学习提供更多支持。29.7%的样本院校更多致力于引导学生在遵循课程政策的前提下促进学生互动学习、深度学习和自适应学习。南洋理工大学等7所大学更注重指导学生如何人机对话、获取与利用学习资源、实现个性化学习与自主探究等具体性应用。爱丁堡大学为让学生最大限度地利用GenAI,提供了“格式+角色+任务”的提问结构表。不列颠哥伦比亚大学以具体示例形式,指导学生使用GenAI支持研究和写作的部分环节,包括创意的初始概念生成、研究的主题概述、写作的语法改进等,同时提出让学生保留AI输出截图,检查AI输出错误等操作性、细节性指导。香港理工大学等4所大学允许学生在特定课程政策下使用,主要从技术支持学习的同时避免误用的角度探讨应用的一般途径。东京工业大学提出在一些课程中禁止将GenAI用于报告写作或编程,而在另一些课程中则鼓励将GenAI用于校对或生成参考程序,要求学生按照课程大纲或者课程导师的说明操作。奥克兰大学围绕论文、项目、演示文稿、报告及笔试等评估内容,提出由课程教师决定GenAI是否可用于评估,并举例了修订版本、修改写作、执行任务等允许使用的情况。

(三)应用场景构建

世界一流大学立足于自身办学定位,或实施全学科人工智能计划,或系统推动人工智能赋能学科创新发展,积极探索GenAI的潜在教育应用,塑造跨界融合的实践场域,探索人机协同创生的教学模式,在教、学、评、研、管等不同维度上赋能学生发展,主要可概括为以下三类场景。

1.GenAI时代框架:引领伦理化AI应用新场景

GenAI技术以破竹之势革新公众认知,引领教育技术发展前沿。众多指南一致认为顺应而非遏制学生使用人工智能,对其未来职业发展至关重要。为帮助学生规范使用人工智能,一流大学普遍注重培养学生的数字素养和规避负面效应的意识。主要应用场景(详参表3)表现为三方面。一是解码AI奥秘。引导学生科学认识大语言模型的工作原理、功能价值和局限性,开阔应用思路。二是驾驭工具。鼓励学生学习使用和训练人工智能工具,学习询问问题,拓展学习资料,撰写文献摘要,整合学术论点等,在让智能工具为学所用的同时提升信息筛选和甄别能力。三是伦理奠基。制定技术应用规则、学业诚信规则、数据隐私保护和预防等规定,提供与人工智能互动的指导方针和使用建议,厚植学生对数字技术应用负责任的态度和伦理道德。

表3 规范应用场景



2.与GenAI交互:共创个性化与协同学习新生态

GenAI的技术特性使其逐渐胜任教与学中的大量任务,被视作教学活动中的创新伙伴,共塑教育的新形态。一流大学关注人机协同分工,聚焦ChatGPT的启发性内容生成、对话情境理解、序列任务执行和程序语言解析等核心能力,探索如何将其融入学生的自主性、个性化、对话式及沉浸式学习体验中,扮演私人导师、个性化助教及学业评估者的角色。通过互动深化,GenAI更是向着每位学生的专属智伴进化,实现千人千面。应用场景概览(详参表4)凸显了四大价值:一是效率革新:加速学习任务进程,简化作业、项目管理与文档生成,为学生减负;二是认知激发:提供多样态、启发性问题、反馈与提示,助力新知识吸收与创意思维生成;三是个性化导航:依据学生特点与需求推荐定制化学习路径与资源,利用AI促进高效总结与大纲构建;四是全周期陪伴:制定个性化学习蓝图,实施多维度评估与即时辅导,提升学生自主学习成效。

表4 智能学伴场景



表5 高意识生成式学习场景



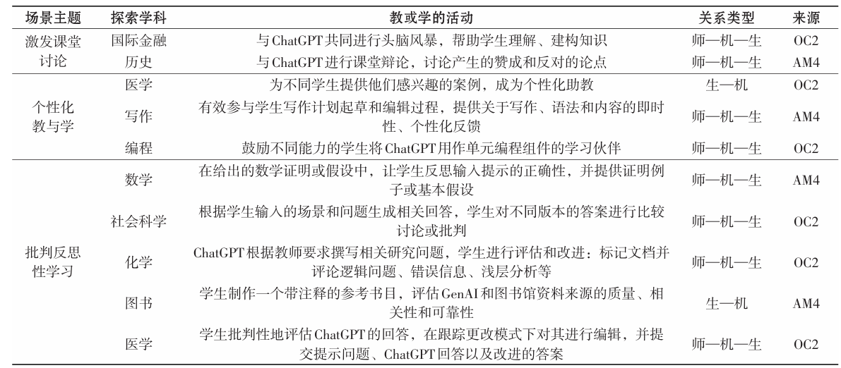
3.创新生成的GenAI:开启潜能激发新旅程

有研究指出,GenAI在承担大量基础工作时可能逐渐僭越主体,可能引发个体对技术的过度依赖及思考自主性的缺失。一流大学应用GenAI是借助它强大的思维链能力,改变教与学的方式,深化学生学习的主体性,激发求知欲、探索欲和问题意识,助力学生走向“高意识生成式学习”,增强学习参与度和沉浸式的学习体验,建立师—机—生良性互动关系。核心应用场景(参考表5)有三大亮点。一是启发式对话。将ChatGPT作为启动课堂讨论的催化剂和头脑风暴的伙伴,破冰沉闷氛围,鼓励学生主动输入议题,分享见解,促进思想碰撞与交流共享,点燃课堂活力。二是个性化学习助手。将ChatGPT构建成涉猎多领域的个性化助教,针对每位学生定制案例学习资料,即时反馈,精准激发学生的学习兴趣与新知探索。三是批判性思维孵化器。引导学生理性审视AI,审慎评价ChatGPT反馈,分析错误与局限,内化批判性思维,反思技术辅助学习的价值与边界,培养严谨的学术态度。

四、研究启示与路径建议

与时俱进呼应人机协同、跨界融合、共创分享的时代特征对人才培养的新要求,促进学生的全面发展、个性成长和创新创造,已成为我国高等教育人才培养理念和范式转变的共识。世界一流大学的探索为GenAI在我国高校应用的规范落地提供了前瞻性借鉴,我国高校要坚持以工具理性与价值理性平衡发展、生存价值与发展价值辩证统一为原则,围绕GenAI与教育政策的全系统愿景及公平而有质量的优质教育体系构建,研究人工智能赋能教育的有效性、适应性和变革性,以开放的心态、前瞻的视角有准备地“拥抱”新兴技术,挖掘其在促进学科交叉融合、深化产教融合中的应用潜力,创新GenAI在优化配置教育资源、提升教育质量上的模式应用,在创新应用中培养和提升学生数字素养,探索其在大思政育人、促进教育公平中的新思路、新方法,深化对GenAI的认识和监管,赋能学生从容走向未来社会。

(一)数字觉醒:加速提升师生对AI价值的深层理解

世界一流大学着眼于学生发展全过程,充分认识到GenAI在创设学习情境、变革学习方式、重构学习评价等方面的功能价值,如康奈尔大学等高校成立专门机构为师生应用GenAI提供指导和建议,包括评估在教育环境中使用人工智能技术的可行性、价值性、局限性及其对学习结果的影响,深入讨论应用中的伦理维度,研究人工智能技术集成到课程和教学方法中的最佳实践等,意在全面唤醒师生对这一技术潜力的深刻理解。我国高校也应正视GenAI的发展趋势和学生面向未来社会的发展需求,关注生源基础及学生当前对GenAI认知的阶段特点,尽快研究发布GenAI应用指南,通过培训、研讨与体验,增强师生对GenAI应用的价值认知,使人工智能技术真正传递到教、学和治理的全过程。一是深化理论与实践认知。围绕GenAI的发展历程、技术原理、功能范畴及伦理规范,开展学术诚信教育,提升学生辨别虚假信息、维护数据安全及理解学术伦理的能力,帮助学生认知功能、理解原理、知晓风险、懂得规则,在新环境中提出有意义的问题。二是鼓励跨学科应用与创新。鼓励各学科根据自身特色,设计GenAI应用案例,如医学与自然科学领域利用GenAI提高研究与学习效率,人文艺术等社会科学领域侧重于GenAI在知识积累上的作用,在实践中更具批判性、创造性地挖掘ChatGPT的应用价值和潜力。三是拓展原生应用。探究新一代人工智能驱动的教育新业态,增强学生的情景式学习体验,如开发能够提供个性化学习体验的数字平台、设立行业相关的数字助手以增强实践和进行创意设计的教学、在人机协作中培养学生的创新能力。

(二)政策护航:GenAI教育应用的精细指导与伦理框架

世界一流大学高度重视伴随GenAI在教育领域应用而来的道德及学术诚信挑战,通过精心制定融合技术的高等教育政策,确立了包含原创性、透明性及教育性在内的学术伦理准则。鉴于教学实践情境的丰富性、多样性和复杂性,我国高校也应在遵守人工智能治理规范的基础上,如OECD提出的人类参与、合作而非竞争、服从人类三项基本原则,结合世界一流大学规则认同和校情特征,进一步明晰应用的认知态度倾向,引导师生负责任且有效地应用GenAI。一是细化通用规范。因校制宜地研究制定应用规范、指南或实施细则,清晰界定应用边界,确保政策的有效性、严谨性和可操作性,针对技术过度依赖、资源滥用、道德伦理、版权保护及数据安全等议题提供具体指导,建立负责任的GenAI使用文化。二是共创课程应用规则。有35所高校提出完善课程政策的必要性,我国高校应引导师生结合课程特点共商、共建、共循GenAI具体的应用规则,包括明确适宜的技术工具、应用情境、违规处理机制等,消除违背学术伦理、错误信息、不良价值观等隐忧,为学生诚信使用、规范应用、有价值应用、批判性思考应用以及开展富有成效的学习提供明确指引。三是激励课堂应用探索。我国高校应激励师生利用GenAI创新教学形态,增加课堂学习机会,从基础辅助应用(如自动出题)探索如何节省精力,到高级应用(如个性化学习支持)引导创新思路,构建互动式学习场景,为特殊学习需求学生提供定制服务,使技术赋能、增能、使能学生学习,全方位提升教育体验与效果。

(三)未来筑基:聚焦竞争力培养的GenAI应用场景

创新世界一流大学积极响应社会对人才培养的新期待,积极拥抱教育数字化转型的浪潮与人机协同智慧的新契机。27所样本高校在GenAI融合的学习模式创新方面表现出积极态度,6所样本高校通过跨学科探索展示了GenAI在个性化学习与自适应内容创造方面的广阔前景。我国高校应用GenAI赋能学生可持续发展,应着重增强学生的核心竞争力,通过三大GenAI应用场景的设计,为学生的未来发展奠基。一是打造专属学伴场景。部署全天候智能学伴,引导学生在人机协同中更自如地进入探索情境,不仅实现学习辅导的个性化与交互性,还着重培养学生的高级认知技能——准确界定问题、维持深度对话与技术辅助问题解决,同时警惕技术过度介入可能引起的思维惰性风险。二是创设高意识生成式学习场景。面对教育同质化挑战,以及高校促进学生深层次思维能力发展和价值塑造增值缓慢的现象,构建“AI+学科”的多维创新应用,重点聚焦专业课程和跨学科课程,探索构建“师—机—生”三维互动机制,为学生创造更多辩证应用及理性分析问题的机会,促进学生问题解决、社交协作、创新创造能力的发展,为大学生在AI时代的核心竞争力增值。三是营造终身学习场景。康奈尔大学、斯坦福大学等认为,GenAI的教育应用代表着一种潜在的教学范式转变,催生了终身学习的新样态,并将使终身学习成为未来社会的生存底线。我国高校也应把握终身学习社会的特点和人机共生的发展趋势,将GenAI视为推动终身学习新范式的动力,整合人工智能素养教育于全人教育体系中,探索实施全学科AI融合计划,促进人工智能素养成为各课程教学的融入性教学目标,为学生在快速变革的社会中持续发展奠定坚实基础。

 

 

 

 

 

 

 

爱丁堡大学人工智能本科人才培养

徐 玲 钱小龙

高教发展与评估 2021-01-30 

 

人工智能(Artificial Intelligence, AI)是一种用计算机软硬件来模拟人类智能行为、探索人类智能活动规律的技术科学,被视为提高生产力和增强国际竞争力的重要推手。当今世界,发展人工智能技术和培养人工智能人才已成为各国在国际竞争中增加话语权、掌握主动权的重要举措。2017年7月,国务院印发了《新一代人工智能发展规划的通知》,明确规划了未来几年内人工智能领域的发展布局,要求培养聚集人工智能高端人才、建设人工智能学科。2018年4月,教育部出台了《高等学校人工智能创新行动计划》,其中明确提出,到2030年,高校要成为建设世界主要人工智能创新中心的核心力量和引领新一代人工智能发展的人才高地,为中国跻身创新型国家前列提供科技支撑和人才保障。在国家战略的推动下,国内众多高校成立了人工智能学院或相关专业,如中国人民大学、南京大学成立人工智能学院,而人工智能也成为高考的热门专业。然而,由于人工智能兼备技术属性和社会属性的双重特点,且涉及到多个学科的交叉,对于已经开设或预备开设人工智能专业的高校来说在人工智能人才培养上仍存在不少未解难题。

本研究选取英国的爱丁堡大学(University of Edinburgh)作为案例院校的原因有两个:一是爱丁堡大学人工智能专业有着悠久的传统,其历史可以追溯到1956年由唐纳德·米奇(Donald Michie)在爱丁堡大学建立的A1实验室,发展初期就勇于开拓创新,实现人工智能与其他学科的交叉融合,在人工智能人才培养上积蓄了丰富的经验。二是爱丁堡大学在人工智能理论和技术研究上实力雄厚。在20世纪60年代后期,其与麻省理工学院AI研究组、卡内基梅隆大学A1工作组以及斯坦福大学的A1项目并称A学术界的研究中心。除此之外,在2014年的计算机科学和信息学卓越研究框架(Research Excellence Framework, REF)评估中,爱丁堡大学有4个AI主题研究所参选,在“世界领先”和“国际一流”两个评价指标上远优于英国其他大学。

一、爱丁堡大学人工智能专业本科人才培养的要素分析

人才培养是高等教育内部质量保障的重要环节,包含人才培养目标和规格、专业建设、课程设置和教学内容、教学方法和组织形式、资源配置与管理等重要组成部分。从已有研究来看,高等教育内部质量保障体系包括五大核心要素,即人才培养目标、质量标准等背景保障;教学条件、资源配备等投入保障;人才培养的管理与监控等过程保障;教学效果评价等结果保障;反馈改进等机制保障。其中,投入保障中的教学条件和资源配备主要指人才培养过程中人力、物力和财力资源的投入,属于人才培养的硬件支撑范畴,在本研究中不予进一步讨论。本研究主要考虑高等教育内部保障体系中的背景保障、过程保障、结果保障和机制保障四类要素,笔者将其进一步概括为人才培养过程中的顶层设计、过程保障和质量输出,分别包括培养目标及其核心要点、课程设置和教学组织形式、人才培养质量评价及保障措施三大要素。

(一)培养目标及其核心要点

爱丁堡大学人工智能专业本科生培养目标包括六项核心能力:(1)专业能力:展示对人工智能专业、学科领域内的基本内容、核心知识、研究方法的理解与掌握;(2)研究和探究能力:在学习的过程中学习、探究,形成逻辑推理、批判性思考和问题解决能力;(3)沟通、协助和合作能力:有效融入团队合作,并能通过多种渠道展现有效沟通;(4)个人效能:展现良好的自我管理、时间管理和高效能学习能力;(5)实践和操作技能:展示将知识积累转化为实践操作的能力;(6)社会应用:将人工智能知识与社会应用巧妙结合,分析人工智能蕴含的社会问题。爱丁堡大学人工智能专业在本科生培养目标的能力确立上,纵向上对本科生提出了六项核心能力,体现了人才培养目标类型的交叉性;横向上遵循“学生个人必备技能-专业知识学习-实践探究-社会应用”的内在逻辑。

(二)课程设置与教学组织形式

1.课程设置

爱丁堡大学人工智能专业在本科课程设置上着眼于知识的基础性、专业性、广博性和发展性的有效结合。课程分为三类:(1)必修课程:包括专业课程和专业基础课程;(2)选修课程:包括专业课程、专业基础课程以及公共基础课程;(3)荣誉项目:项目实践和毕业设计。第一学年以必修专业基础课程为主,如线性代数、微积分及其应用、信息学1-计算导论等。同时也包含1/3的选修公共基础课程,公共基础课以A-Z的字母序列排列,共设120门,学生在A-Q,T和W字母序列中选修40学分的课程。第二学年以一年级为基础,共设90学分的专业课程和专业基础课程,30学分的公共基础课程,涵盖了更高级的编程、数据结构以及相关的数学知识,知识学习变得更高阶和深入。此外,学生在第二学年可以根据学习兴趣和职业发展方向继续学习本专业或改选人工智能联合专业的课程模块。如人工智能与计算机科学专业,在第二学年除了要学习人工智能专业的信息学2D-推理和代理、应用的概率、离散数学与数学推理、信息学2B-学习、信息学2-算法和数据结构简介这五门必修课程,还要学习信息学2C-软件工程概论、信息学2C-计算机系统简介。第三、第四学年必修课程比重逐渐降低,学校在选修课模块为学生提供了大量人工智能和计算机科学课程。除此之外,学生在毕业前还需根据自身兴趣选择适当的研究主题,在导师的指导下独立完成毕业荣誉项目。

2.教学组织形式

在爱丁堡大学人工智能专业本科人才培养过程中,学院通过课堂教学、项目实践、研讨会和辅导等交叉结合的方式进行教学,其背后践行的原则是:保证基础理论和专业知识教学的同时,更注重理论知识与现实生活的结合,以及在实践中的开发与运用。以AI专业第二学年的“信息学2-算法和数据结构简介”课程为例,课程采用课堂教学、研讨、实验等方式开展,总课时为200个小时,其中学术讲座30小时、研讨会/与导师交流时间为10小时、工作坊学习时间8小时、课程学习和教学实践4小时、总结评估时间2小时,定向学习与独立学习时间为146个小时。教学时间的分配足以显现爱丁堡大学教学方式的多元化,在人工智能人才培养上强调学生在某一领域或某一方向上的定向学习和自主学习。在保证课堂教学的同时,给予学生充分的自主学习时间,在自我探讨和实践中实现对知识的突破性理解。此外,在教学中注重从现实世界中寻找案例,从而建立与课程之间的联系。如教师在“信息学2-算法和数据结构简介”这一课程中介绍不同的特定算法和算法策略时,利用现实世界中的例子对之进行阐释,以加深学生对知识的表征性的理解。

(三)人才培养质量评价及保障措施

1.人才培养质量评价

首先,为了获得学生对课程和教学的反馈,提升人才培养质量,英国高等教育资助和监管机构(Higher Education Funding and Regulators)每年会委托全国学生调查组(National Student Survey, NSS)对全国的大学毕业生进行满意度调查,选取课程教学、学习机会、学术支持、组织和管理、学习资源、学习社区以及学生的心声七个类目,涵盖了人工智能专业人才培养的基本过程,得以总体反映其人才培养情况。在2018年 NSS对爱丁堡大学人工智能专业本科毕业生进行的人才培养现状调查中,毕业生满意度达到80%。其次,爱丁堡大学协助英国高等教育资助和监管机构收集每一学年所有学生的数据,以整合成英国高等教育统计局(Higher Education Statistics Agency, HESA)的学生记录。数据的生成将反映学生在人工智能专业学习一年后的状况,仍在课程学习中的学生人数称为“续学率”。在英国,学生上完第一学年就离开学校的情况并不罕见,而如果续修率远低于其他课程,则可能表明该课程未达到学生的期望。调查显示,爱丁保大学人工智能专业2018年的续学率为90%,总体续学情况优良。再者,爱丁堡大学每年协助高等教育离校生目的地调查(Destination of Leavers from Higher Education Survey, DLHES)对学生毕业六个月之后的现状进行调查,其中以就业去向和收入现状为主。调查显示,在2018年,爱丁堡大学人工智能专业的本科毕业生就业率达到100%,且有85%的学生从事人工智能领域的专业工作或管理工作;在收入方面,其本科毕业生平均薪资略高于英国国内该领域的平均薪资。最后,由爱丁堡大学和英国计算机学会(British Computer Society, BCS)共同举办专业认证。获得专业认证是人工智能专业毕业生未来职业发展的重要一步,代表着毕业生拥有了企业所重视的知识、能力、技能,是英国乃至国外企业认可的社会证明。

2.学业支持与保障措施

为增强学生学习深度和广度,充分挖掘学生潜能,爱丁堡大学以提升人才培养质量为导向,为人工智能专业倾力打造出多个支持与服务平台。主要有以下四类:(1)社区活动,爱丁堡大学人工智能与计算机学会(Comp Soc)是由爱丁堡大学学生经营的一个多元化社区,旨在为学生或其他对IT行业感兴趣的人才提供相关技术支持。其中,“编辑俱乐部”是针对大学一、二年级学生开设的特别栏目,学生不仅可以在此开展各类学术项目,还可以获取大量优秀的免费课程和资源、有关人工智能领域技术开发的教程和参考资料。(2)就业服务,“职业服务中心”(Careers and Employment)是由爱丁堡大学信息学院牵头创办的一个组织,旨在为信息学院的学生和毕业生提供职业方面的建议和指导。职业服务中心将为学生提供一个支持性的环境学生在其中可以发现如何在专业领域内充分发展个人潜能,提高自身素质。(3)奖学金,艾伦·图灵研究所与人工智能UKRI办公室展开合作,首次开设了图灵高级人工智能奖学金和图灵人工智能奖学金。为做出贡献的研究员或学生提供奖学金,不仅可以激励学生的研究热情和动机,而且也使获得图灵奖学金的学生享受多方面的学术权益,如与图灵大学合作伙伴的交流机会,向潜在的行业合作伙伴、合作者和政府机构介绍自己的机会等。(4)同行观察教学,为了提升教学和人才培养质量,加强教师在教学中的批判性思考,信息学院推出了同行观察教学制度。无论是课程教学,还是研讨会、项目实践,均可采取此方式进行。同行观察教学涉及三个阶段:观察前、观察过程和观察后,观察者就以上三个阶段分别作相应记录。通过观察教学可以给授课教师提供积极评价和改正建议,同时,观察者也可学习授课教师好的教学方法以完善自身不足。

二、爱丁堡大学人工智能专业本科人才培养的基本特征

(一)顶层设计:明晰具体、交叉融合、推陈出新的培养目标

首先,培养目标清晰具体。爱丁堡大学对培养什么样的人才,其培养的人才具备何种知识、能力、技能、品质、价值取向等素质以及通过何种方式和途径实现等具备可操作性的描述和规定。其次,以多种能力交叉发展为导向。以人工智能专业能力为核心,以面向人工智能领域的研究探究、自我管理、沟通合作、自主学习等多种能力的培养为依托,旨在塑造和培育专业素质过硬,并兼备多项核心能力的复合型人才。最后,人才培养目标的推陈出新,具备先进理念和理论的支持。一方面,不囿于传统教育教学理念中的“掌握某个知识”、“记忆某个理论”等低层次的目标,在人工智能特有的研究和实践环境下,培养学生表达分析、逻辑推理、批判思维、创新合作等高阶素质和标准。另一方面,与传统计算机学科的培养目标相比,在专业能力、研究和探究技能、实践和操作技能方面有了新的变化。人工智能在专业能力上强调智能过程原理和技术的掌握,传统计算机学科侧重于计算机的系统设计;人工智能对研究和探究能力的要求更高,需要学生基于智能系统设计、构建和评估,计算机学科则侧重于分析和解决问题;在实践操作上,人工智能侧重基于智能系统的开发和实施,而计算机学科侧重计算机系统的开发以及算法的运用。

(二)培养过程:合理有序、结构均衡、能动高效的课程和教学活动

课程和教学活动是实现六项核心培养目标的具体实施,其安排是否合理有序、能动高效,结构是否均衡,在一定程度上影响着人才培养质量。首先是课程内容编排合理,结构均衡。第一、二学年注重打牢基础,学习数学、编程、计算等基本原理,注重人工智能领域知识学习的基础性和广博性,旨在帮助新生完成适应性、过渡性和学术性的转换。第三、四学年逐步转向专业和高深领域,学生在课程上有了更多选择,可以根据自己的兴趣选择人工智能的专业课程、信息学的其他课程以及毕业个人荣誉项目,学习变得更具自主性和适切性。其次,以人工智能为学科群组织课程,将人工智能专业的主要课程和联合专业的相关课程联系起来,提高课程开展效率。单科专业与联合专业在第一学年开设一致的专业基础课,在第二学年出现专业细分领域的分化。在之后的专业学习中,人工智能专业的课程侧重点在人工智能课程,而联合专业主辅修课程的比重大致相当,人工智能课程与计算机科学课程的比例为1:1。

在教学中,首先注重教学的模块化组织。一方面是教学时间的模块化,每学期的周一、周四和周五安排学术讲座,周二进行工作坊学习,研讨会和总结评估等均由导师和学生自主安排时间。另一方面是教学内容的模块化。教学内容分为讲授模块、实践模块、研讨会交流模块、工作坊模块等。模块化的教学组织有着很高的灵活性,同时也利于提高学生的学习效率。其次,在教学过程中注重与项目实践、自主学习的结合。教学过程中各课程的时间、组织形式分配不仅较好地适应了人工智能专业注重理论知识和实践应用的结合导向,也反映了学校和学院注重自主学习的传统,而且致力于在定向和独立学习中提升学生的研究探究能力、自我管理技能以及主观能动性。

(三)质量输出:科学专业的评价体制和完备细致的质量保障

质量输出是人才培养过程中的调节系统,是改善原有不足、完善质量管理和迈向更高层次目标不可或缺的一环。爱丁堡大学在人才培养过程中采取多层面、多侧面,定性与定量结合的评价策略。首先,毕业生满意度和续学率是从内部对人才培养质量进行的正面、定量评价。该机构从各高等教育机构获取课程和学生数据,每年开展一次全国学生调查(NSS)和续学率调查,调查的结果最终仍被大学使用,用以改善课程不足和学生的学习体验。其次,毕业生就业及收入情况是从外部对人才培养质量进行的侧面、定量评价。单一的毕业生就业率并不能说明就业问题,毕业生就业领域与该专业的吻合度则是学生就业的重要考察尺度。爱丁堡人工智能本科生在毕业六个月之后有85%的学生从事专业领域内的工作,就业针对性和吻合度情况良好。此外,选取毕业后六个月和三年两个时间节点对毕业生收入状况进行调查,近期和长远的双重结合考察更能反映其人才培养质量。最后,专业认证是对其人才培养质量进行的正面、定性评价。爱丁堡大学将人才培养规格、职业方向、综合素养等要素纳入质性评价的范畴,是对人工智能专业毕业生职业素养、职业技能、职业资格的有效检验,也是对量化评价的必要补充,使其人才培养质量评价更为丰满全面、科学专业。

在学业保障方面从宏观和微观角度给予完备细致的支持与服务。在宏观层面,艾伦·图灵研究所作为国家机构,根源在于英国各大学卓越的研究中心,汇集了数据科学和人工智能领域的顶尖人才,能顺利实现与相关产业、政策制定者和公众的互动交流,其为爱丁堡大学人工智能人才培养提供的支持与保障无疑是深厚而强大的。职业服务中心机构的建设以及同行观察教学制度的提出,作为学校内部“自我的支持与保障”,从微观层面引领人工智能人才培养的良性运作。面向人工智能专业学生的课内外学习、实践活动和就业,课内不断优化教师教学水平;课外为学生提供丰富的免费课程学习资源和针对性的建议指导,开展人工智能领域实践活动,活跃校园学习氛围并激发学生在人工智能领域深入探索的兴趣。可以说,校园提供的支持、服务与保障对促进学生更深入、更广泛、更高效地进行人工智能理论与实践研究,具有深远的意义和价值。

三、如何借鉴爱丁堡大学人工智能本科人才培养经验

爱丁堡在人工智能人才培养上具备着丰厚的理论和实践经验,可以为中国高校培养人工智能本科人才提供指引。当前,中国的人工智能技术居国际领先地位,但仍面临着人才紧缺的困境,亟待培养一批新兴人工智能人才和顶尖技术人才,以此来把握时代发展趋势,提升国际地位和影响力。中国高校应基于人工智能专业的发展现状和特点,理性借鉴在人工智能人才培养方面表现突出的爱丁堡大学,从而缩小中国人工智能产业发展和人才培养之间的鸿沟。

(一)优化重构:创新人才培养目标,贯彻交叉融合理念

预计到2020年,中国人工智能产业规模将达到1500亿元,带动相关产业规模超过1万亿元,但从目前培养现状来看,仅有全球5%左右的人工智能人才储备。人工智能人才培养的相对滞后与人工智能产业的蓬勃发展呈倒挂现象,且中国高校人工智能专业建设起步较晚,目前多数院校将其作为计算机科学学院的一个分支进行人才培养,尚未形成系统的、富有针对性的人才培养目标体系。爱丁堡大学以人工智能专业为核心,制定了多向度的人才培养目标,不囿于知识壁垒,交叉融合、推陈出新,旨在塑造和培养专业能力过硬、并兼备多项核心能力的复合型人才。因此,中国高校应基于爱丁堡大学的经验对人工智能人才培养目标进行优化重构。首先,在顶层设计中应打破传统工科专业线性、一元化的困局,培养目标贯彻“交叉融合”理念,面向人才培养体系的全局性视角。一方面,要培养基础知识扎实、专业理论丰厚、能实现理论知识与实践操作有效对接、能应用人工智能专业领域的理论、技能和知识解决复杂问题的高级技术型人才;另一方面,要指向人工智能人才多元能力的提升,如良好的沟通交流能力、组织协调能力、自我管理能力、创新创业能力等,以此提升人工智能人才的综合素质和竞争优势,促进全面发展。其次,作为交叉学科,不囿于原有学科培养目标的简单相加,贯彻落实“推陈出新”理念,面向人才培养体系的长远性建设。如,北京航空航天大学中法工程师学院院长洪冠新说到,人工智能学什么要在新工科的背景下看,且考虑到人工智能自身发展较快,在制定培养方案时要按照能力素养和模块,把提问、设计、建模、实验、优化等能力融合进去,这样才可能适应哪怕五年后的人才需求。因此,高校人才培养目标的确立应根据区域经济与产业发展,新技术、新产业以及未来技术产业发展的要求审时度势,对人才培养目标中学生的专业能力、研究和探究技能、实践和操作技能等方面的要求进行革新。

(二)模块化协同:均衡课程结构设置,优化教学组织形式

人工智能学科在中国高校中发展时间短,尚未上升为一级学科,众多高校在课程体系设置上仍处于摸索试探阶段,均带有自身的办学特色。如,北京航空航天大学人工智能本科核心课程体系具有两大特点,一是数学类专业基础课程在课程结构中所占比例大;二是课程涉及的知识面广泛。不同高校在课程设置中侧重点不同,在不断完善中借鉴一流大学的丰富经验能提高效率。爱丁堡大学在人工智能课程设置中遵循结构均衡、循序渐进、能动高效等原则,强调知识构建的基础性、广博性以及专业性、高深性,并通过模块化组织开展联合学位课程,兼顾到学生的多种学习需求。基于爱丁堡大学的经验,中国高校一方面,应加强课程结构的均衡设置,学科基础课和专业课是课程体系的核心,对夯实学生理论基础、深化专业知识学习固然重要,但不能影响其他必备知识的学习,公共基础课程的开设也应达到相应比例。另一方面,针对研究方向设置较多的高校,如清华大学,可以组织人工智能学科群,将人工智能不同方向的公共基础课程、专业基础课程及相关课程合并开设,以提高课程开展效率。

从教学组织形式来看,当前中国高校人工智能专业的教学方式较为单一,大致与其他专业一致,多采用课堂教学的授课方式,在实践、交流研讨、校企合作等环节较为薄弱。爱丁堡大学人工智能人才培养目标提出的多种能力习得同样也在多元化的教学方式中加以贯彻落实。在教学组织中,以模块化形式来组织教学时间和教学内容,从而促进不同模块教学内容的对应、衔接和转化。因此,我们可以根据人才培养目标的要求对教学时间、教学内容进行合理的模块化组织。一方面,模块化的教学组织形式有着很高的灵活性,提升了学生的学习效率;另一方面,讲授板块、研讨会板块、实践板块彼此之间相互区分又协同并进,可以有效地促进学生在学习理论知识、实践操作演练、独立自主内化吸收等方面的衔接和转化。

(三)内外联动:完备质量保障体系,优化评价机制建设

爱丁堡大学人工智能人才培养成为典型范式绝非偶然,它是国家政策、内外部相关支持、校方协同育人机制、管理体制等多方共同运作的结果,注重从宏观和微观两个层面为人工智能人才培养积蓄力量、创造条件。当前中国人工智能人才培养尚处于起步阶段,基础设施设备建设跟不上,而人工智能交叉学科的特性不仅让学生学起来吃力,更是让部分老师也倍感力不从心。课程建设、师资队伍建设、基础设施设备的完善绝非一朝一夕可以一步登天。因此,学习爱丁堡大学的经验,寻求内外部的相关支持,以此完善质量保障体系。

首先,国家应从政策、资金等方面加大对资格获批高校的扶持,在基础设施、师资、课程等建设方面投入关注、提供支持;其次,各高校应加强交流、合作和借鉴,树立共同体意识,整合教学科研力量,共同致力于人工智能人才培养的师资队伍建设、课程建设及协同育人机制建设等,在交流和实践中进一步优化和检验人才培养方案的科学性、合理性和可行性;最后,各高校应深化与产业之间的协同育人机制建设,加强与企业的产学研合作。

与此同时,加强人才培养质量评价机制建设也是确保和提升人才培养质量的关键要素。爱丁堡大学在评价机制建设上也颇费心血,一方面联合第三方机构倾力打造了科学、专业、客观的毕业生满意度调查;另一方面也注重通过专业认证、同行评审等措施来完善校内评价机制。对中国而言,各高校应检视原有评价机制建设中的不足,开展有目标性、有导向性的革新。首先,高校应主动与相关机构建立联系,形成良好的内外部沟通,构建第三方评价体系。从多个方面、多个维度对人工智能人才培养展开全面而客观的评价。其次,高校内部应积极建立完善的评价保障体系,基于相关学科的评价体系,从学生课堂表现、教师教学监督、社会实践参与、科研竞赛等方面入手进而逐步完善。最后,兼重定量与定性评价。对毕业生就业率、就业去向、收入状况等通过量化构建呈现数据评价,而人才培养目标、综合素质、职业上岗资格等要素应纳入质性评价的范畴。

据《全球人工智能产业分布》报导称,仅在2017年,中国新兴人工智能项目比例已经达到全球的51%,位列全球第一。而人工智能技术领先与人工智能人才短缺的不对等格局势必造成中国人工智能领域乃至科技发展中的阻碍,人工智能人才培养理应成为重中之重。立足于国情,合理借鉴,人工智能专业人才培养要在理论和实践中不断探索并加以佐证,毋庸置疑,这是一条披荆斩棘而又任重道远的历程。

 

 

 

 

 

 

 

德国高校助推人工智能国家战略:目标使命与行动举措

巫 锐 陈 正

高校教育管理 2023-09-12

 

作为新一轮科技革命的核心,人工智能向世界展现了变革教育的巨大潜能。德国作为传统的工业强国和欧洲的创新领先国家,在人工智能领域起步较早。在“工业 4.0”浪潮中,德国再次抢抓时代机遇,于 2018 年11月发布了《人工智能国家战略》,在财政投入、战略目标和行动领域等方面形成了统一的政治行动框架。2020年12月,德国又发布了《人工智能国家战略:2020进阶版》,继续增加财政投入,打造人工智能核心发展领域。德国在国家层面发布人工智能战略文本,彰显了推进“人工智能德国制造”的决心。在战略实施过程中,德国高校发挥了关键作用,旨在实现高等教育与人工智能的深度融合促进德国社会更好地适应数字化转型,提升德国在人工智能领域的国际影响力。基于此,文章从德国人工智能国家战略下高校的目标使命出发,分析德国高校助推人工智能国家战略的行动举措,同时总结相关经验,以期为我国高校助推人工智能发展战略提供参考。

一、人工智能国家战略下德国高校的目标使命

在全球范围内,人工智能已成为各国争夺科技话语权的焦点。在此背景下,德国积极参与全球竞争,致力于在人工智能领域发挥重要作用整体而言,德国人工智能国家战略较为清晰,致力于抢抓人工智能发展机遇,构筑人工智能领域的国际比较优势。2018年11月,德国联邦经济与能源部、教育与研究部、劳动与社会保障部联合发布《人工智能国家战略》,计划在2025年前投资30亿欧元,并建立统一的政治行动框架,主导德国人工智能的整体发展。2020年12月,联邦政府发布《人工智能国家战略:2020进阶版》,在初版战略基础上增加 20 亿欧元财政投入,以保障相关政策得到落实,进而形成覆盖德国乃至辐射欧盟的人工智能生态系统。这些战略文本均将高等教育纳入国家人工智能发展的顶层设计,对高校提出了新的目标使命

(一)满足人工智能时代的人才需求

人工智能领域的竞争本质上是人工智能人才的竞争。各行各业迫切需要能够理解、应用和创新人工智能技术的人才。德国两版人工智能国家战略均将“培养和吸纳人工智能专业人才作为重要目标。其中,2020年版战略更是将首要目标设置为“培养、吸纳更多的人工智能专业人才,并将其留在德国”。基于这一目标,2020年版战略对德国高校提出了两项要求。一是增加人工智能教授席位和研究岗位,广泛吸纳国际人才。这包括高校在联邦和州政府支持下依托“卓越大学计划”和“终身教职计划”新增100个人工智能教授席位;依托德意志学术交流中心,设置人工智能特别资助项目,为优秀的国际博士生和博士后提供具有吸引力的工作条件。二是提升学生的人工智能专业素养该战略要求高校通过设置人工智能课程和学位提升大学生的人工智能素养,并结合联邦政府的“STEM行动计划”,激发年轻人对STEM专业以及相关职业的兴趣。

(二)构筑人工智能技术研发的攻关优势

人工智能是一个快速发展的领域,持续提升人工智能研发水平、构筑核心技术的科研攻关优势对于推动技术进步、促进国家科技创新具有重要意义。德国早在1988年就建立了人工智能研究中心,积累了丰富的人工智能研究成果。2018年,德国开始实施人工智能国家战略,强调“确保和增强德国科技的自主性”,突出“国家人工智能科研结构”的重要性。在此基础上,人工智能国家战略对高校提出了两项要求。一是促进跨界研究合作。高校应注重学术界和产业界的融合,参与多主体合作的技术研发项目,共同建设安全、可靠和共享的数据基础设施,尤其是面向中小企业、初创公司搭建与人工智能相关的交流服务平台,为其开展研发工作提供专家意见;实现人工智能训练数据的共建共享,促进多方共同交流研究成果。二是重视与欧洲和国际科研合作。高校要致力于推进“AI欧洲制造”;重视与法国、加拿大和日本开展研发合作;在与其他国家合作中,要注意保护德国和欧洲的利益。

(三)促进人工智能成果的日常应用

德国两版人工智能国家战略均重视“转化和应用”,要求推进研究成果在日常场景中的应用,例如环保节能管理、日常交通出行和健康支持等。其背后的理念是“使AI适用于所有人”,即德国应推动人工智能技术融入工作世界,为人们在日常生活中感受、使用和反思人工智能技术提供帮助。2020年版战略明确提及,“越早地将相关用户群体纳入人工智能的开发和应用环节,他们的认知、体验和需求才能更好地被纳入人工智能系统,这有助于发挥人工智能的积极潜力”。德国政府积极倡导人工智能成果的日常应用,这有助于其广泛收集不同参与群体的意见和建议,形成“以公共福祉为导向”的人工智能生态系统。同样地,对于德国高校而言,其不应仅仅局限于在实验室或研究机构中展示人工智能的潜力,还应通过与产业界合作,共同开发创新型教育技术产品,推动人工智能成果真正应用于实际场景,致力于让每个学生都能享受被智能赋能的教育服务。这不仅有助于提升人工智能技术在高等教育中的透明度、可见性,促进人工智能技术的推广和普及,而且可以让更多人自然地感受、学习和反思人工智能,以此收集更多的批判性建议,帮助高校积极应对人工智能技术带来的挑战。

二、德国高校助推人工智能国家战略的行动举措

德国高校对标人工智能国家战略所采取的行动举措不仅具备稳固的基础,而且呈现清晰的路径。稳固的基础为德国高校的相关行动提供了可靠且持续的动力,清晰的路径为德国高校的发展规划提供了明确指引,使高校能够更有针对性地开展活动,在助推人工智能国家战略方面取得良好效果。

(一)德国高校助推人工智能国家战略行动举措的稳固基础

1.德国人工智能的前期成果赋予了高校先发优势。人工智能驱动高等教育变革已成为全球高等教育界的共识,多国高校纷纷着力发展与应用人工智能技术。在高等教育全球竞争的压力之下,德国以其在该领域积累的前期成果作为先发优势,进一步增强了德国高校在人工智能时代参与全球竞争、引领创新的决心。2019年,德国联邦教研部发布《人工智能评估报告》,全面分析了德国在全球人工智能领域的比较优势,其中多处涉及高等教育。该报告指出,德国早在1988年就建立了人工智能研究中心,积累了丰富的人工智能研究成果,而且全球有140多个人工智能教授职位由该中心毕业生担任;同时,该中心还孵化了94家初创企业,创造了2500个人工智能领域的就业岗位;此外,德国有120多所大学提供人工智能教学课程,培养了大量人工智能专业人才。这一研究报告充分肯定了德国在人工智能领域的前期积累,并特别强调德国高等教育在人工智能研究、人才培养和社会服务等方面的坚实基础。这些显著成果为德国高校助推人工智能国家战略提供了可靠动力。

2.德国工业技术文化促进高校自觉适应技术变革。德国工业技术文化作为一种“软约束”,在驱动德国高校适应人工智能时代的技术革新上发挥了重要作用。工业技术文化是指在工业化进程中,围绕着技术与机器、企业与生产形成的一整套行为规范,这些规范的功能在于支持企业生产和技术改进,支配相关人员的行为。德国工业技术文化历史悠久,形成于19世纪德国工业化进程中,是促进高校自觉适应技术变革的重要基础。在工业技术文化的影响下,德国整个国家和社会在工业生产与技术创新上充满积极性,尤其是“把建立一种新型的、适应工业生产的教育放在重要的位置上”。基于这一文化,德国高校的发展从未与外界脱节,而是尊重现代工业技术的发展规律,自觉推动新一轮关键技术创新,并利用新技术引领人才培养模式改革,支持产教研融合和技术转化。可以说,自德国工业化进程以来,德国高等教育一直与产业发展和技术变革同频共振。随着人类进入数字化时代,德国依托工业资源优势,在主要发达国家中率先提出“工业4.0”,并要求整个教育领域适应“工业4.0”发展要求,德国高校也成为助推“工业4.0”的重要主体,积极开展数字化转型,为人工智能发展提供科研支撑、人才供给和服务保障。

(二)德国高校助推人工智能国家战略行动举措的明确路径

1.以学位和课程为抓手,构建人工智能专业人才的“蓄水池”。持续培养人工智能领域的专业人才被德国视为在“工业4.0”时代掌握话语权和提升国际竞争力的重要手段。德国高校遵循技术学习的普遍性,以学位和课程为抓手,加大人工智能人才的培养力度,为助推人工智能国家战略构建了人才“蓄水池”。

第一,建立人工智能“本—硕—博”贯通式学位体系。从培养层次来看,截至2019年,德国以人工智能为重点的本科学位项目有29个,硕士学位项目有46个。全日制本科学位项目要求6至7个学期,硕士学位项目要求4个学期。目前,德国高校人工智能专业的名称并不统一,大部分高校设置的专业名称为“数据科学”;也有部分高校直接将其命名为“人工智能”,比如英戈尔施塔特应用科学大学、德根多夫应用科学大学等;还有少部分高校专攻特定领域,比如慕尼黑工业大学的“机器人、认知、智能”专业,柏林博伊特工程应用科学大学的“仿真机器人”专业,斯图加特媒体学院的“媒体信息”专业。整体来看,三分之二以上的学位项目归属于工程科学,约五分之一的归属于交叉学科,还有少部分归属于法学、经济学和社会科学。在本硕学位体系建设的基础上,德国从2021年起开始建立“康拉德·楚泽人工智能卓越学院”项目,重点招收人工智能博士研究生。目前,已有三所由高校和科研机构联合组建的人工智能学院顺利通过了国家遴选,它们由达姆施塔特工业大学、德累斯顿工业大学和慕尼黑工业大学牵头主办,共同加大人工智能高端研究人才的培养力度,打造国际名的顶尖人工智能学院。

第二,完善人工智能“主—辅修”课程体系。以全日制本科为例,德国高校人工智能学士学位主修专业一般要求180学分,课程体系包括四大能力模块,通专并行(见表1)。一是基本能力模块,主要包括人工智能核心课、数学和信息科学核心课,尤其突出机器学习课程的重要性;二是数据能力模块,主要突出数据评估和分析能力,包括数据管理和IT安全等课程;三是人工智能应用能力模块,包括计算机视觉、自然语言处理、医学或机器人等课程;四是跨学科能力模块,要求学生掌握开发和使用人工智能系统的经济、法律和伦理框架。除了专门开设主修专业外,德国部分高校还在全校范围内面向所有学生开设人工智能辅修课程。例如杜塞尔多夫大学于2023年启动了“面向所有人的AI项目”,为学生提供低门槛的人工智能学习机会,旨在提高各院系学生在人工智能领域的就业能力。慕尼黑大学也于2023年起为全校学生提供人工智能辅修专业,其中对于数学和部分自然科学专业的学生,该辅修专业的学分为30分;对于人文和社会科学专业的学生,该辅修专业的学分为60分。可以说,这一课程体系既注重人工智能专业型人才的系统化培养,又为不同专业学生提供了面向人工智能的通用型培养方案,这对构建人工智能领域的人才“蓄水池”具有重要意义。

表1德国高校人工智能学士学位主修专业课程培养目标



2.以多元合作主体为依托,优化人工智能技术研发的“生态圈”。德国构筑人工智能技术研发的攻关优势不仅由核心研发机构主导推进,还依赖于诸多中小企业、行业组织和社会机构的探索性项目。德国高校秉持技术共享的开放性,除了依靠自身力量建设人工智能研究院和高水平实验室外,还注重吸纳多元主体的力量,共同优化人工智能技术研发的“生态圈”。

第一,参与搭建校企间的人工智能交流合作平台。德国企业是人工智能研发的重要力量,目前德国高校与企业在人工智能领域的合作平台主要有三种类型。一是数字枢纽(Digital Hub)。数字枢纽由联邦经济和气候保护部资助,旨在为不同参与者(包括大型企业、中小企业、初创企业等)提供平台,为其就数字化、技术和经济等方面开展主题交流和发起联合项目提供服务。二是中小企业4.0能力中心(Mittelstand 4.0-Kompetenzzentren)。中小企业4.0能力中心同样由联邦经济和气候保护部资助,旨在免费支持和推进中小企业和手工业部门的数字化进程。在德国高校的参与下,该中心将逐步配备专门支持人工智能技术应用的人工智能培训师。三是公私合作伙伴关系(Ö������ffentlich-Private-Partnerschaft)。公私合作伙伴关系是公共部门与私营部门合作建立的组织,致力于为公共问题持续寻找解决方案。在公私合作伙伴关系这一类型中最具代表性的是多特蒙德大学和拜耳公司共同建立的创新技术研究中心。该中心成立于2010年,杜塞尔多夫大学也于 2016 年作为股东加入,共同致力于生物制药领域人工智能技术的研发。 

第二,参与建设国家级人工智能服务中心。在目前人工智能研发的生态系统中,多元主体对算力基础设施和人工智能专业知识的需求是巨大的,然而这一需求并未得到充分满足。一方面,硬件的采购成本过高成为诸多探索性试点项目推进的主要障碍;另一方面,这些机构缺乏必要的专业支持,比如人工智能领域的专业知识、专家意见,尤其是高效使用高性能硬件的专门知识。可以说,如何使人工智能这一高度复杂的技术变得容易使用,如何让更多参与主体能有效处理大量数据,成为德国挖掘人工智能发展潜力必须解决的问题。在此过程中,德国高校发挥了关键作用。具体而言,多所地理位置相近的高校积极对接校外科研机构,发挥集群效应,以联合项目的形式申请国家资助,共建国家人工智能服务中心。自2022年11月起,德国政府开始为四个国家级人工智能服务中心提供资助(见表2)。这些中心以算力基础设施建设为前提,向科学界、企业界和社会领域的人工智能研发者开放,旨在促进关键人工智能知识的普遍推广,特别是面向商业和社会领域的相关机构,减少其进入人工智能领域的障碍。在此过程中,这些中心在高校的支持下为人工智能的研发者尤其是中小企业提供了相对低门槛、低成本的产品(比如计算和存储设施)、技术开发与咨询服务。可以说,这一由高校主导的技术共用共享服务机制不仅为规范人工智能研发过程创造了基本条件,而且有助于促进各界通力合作,共同打造人工智能研发的“生态圈”

 

 

表2 德国高校参与建设的四大人工智能服务中心



3.以智能教育工具为媒介,开拓人工智能日常应用的“试验田”。人工智能既是体系化的复杂技术,更是社会化的技术。对人工智能的认知不能仅仅停留在专业领域的研究报告,而应推动人工智能从专家化向大众化转型,真正走向日常教育生活,为师生提供个性化服务。德国高校秉持技术应用的日常性,以智能教育工具为媒介,致力于开拓人工智能日常应用的“试验田”。

从实践来看,德国高校积极支持人工智能教育工具在日常教育场景中的应用,尤其注重推广来自初创公司和中小企业的智能产品,以提升人工智能技术在高等教育中的透明度、可见性,让更多人可以自然地感受、学习和反思人工智能。比如布伦瑞克工业大学致力于推广“学习伙伴:机器陪伴学习”智能工具。基于这一机器人聊天工具,学习者可与其建立“类伙伴关系”,而非仅仅接受“信息提供式的辅导”。同时,该聊天工具在辅导过程中,除了能保持24小时在线外,还注重发展学生的能力(比如交流合作能力、创造能力和批判性思维能力),而非单方面强调专业内容学习。再比如帕绍大学致力于推广“深度写作:AI教授写作技能”智能工具。该软件专注于AI支持下的法学和商科写作技能教学,为学生写作提供及时、个性化的反馈,且在教学过程中并非将学科专业知识放在首位,而是强调“如何论证”,尤其是学科专业内论证风格的习得。这些由高校推广的人工智能教育工具有三个共同特点。一是并非以“学习什么”为主导,而是以“怎样学习”为突破口,尤其关注学习动机来源、学习时间分配、学习组织方式等,致力于提升学生学习的幸福感、趣味性和有效性,这极大地改变了传统的师生辅导关系。二是并非仅仅聚焦学科知识,而是强调知识和能力的协同学习,尤其是通过人机互动,培养学生交流合作、辩论讨论的能力。三是这些教育技术工具的研发并非“自为目的”,而是要实现“有意义的目标”,即除了遵守伦理底线和学术规范外,还须兼顾社会文化的多元性,比如避免歧视性用语和社会偏见。当然,这依赖于研发团队的正确引导,而研发团队的跨学科属性则是重要保障。从成员构成来看,研发团队不仅包括工程师、计算机科学家,而且还有心理学家和教育家等。总体而言,在高等教育领域,师生可以基于这些智能教育工具在日常教育实践中感受人工智能带来的变化,培养理解、适应和反思人工智能的素养,这对于推进人工智能技术的优化和创新具有重要意义。

三、德国高校助推人工智能国家战略的启示

面对新一代人工智能带来的发展机遇,德国高校对标人工智能国家战略,构建了人工智能专业人才的“蓄水池”、优化了人工智能技术研发的“生态圈”以及开拓了人工智能日常应用的“试验田”。这体现了德国高校在助推人工智能国家战略上所秉持的基本原则,即技术学习的普遍性、技术共享的开放性以及技术应用的日常性。这些行动举措相互支持、相互促进,共同推动德国社会更好地应对数字化转型,提升了德国在全球人工智能领域的综合影响力。可以说,德国已逐渐走向高等教育与人工智能相互融合的阶段,德国高校的关键举措也反映出人工智能在重塑高等教育系统的同时,高等教育系统也在支持和反哺技术革新。整体而言,德国的经验可为我国高校助推人工智能发展战略提供如下参考。

(一)坚持政府主导原则,主动服务国家人工智能发展战略全局

当下,人工智能不仅成为国际竞争的战略制高点,而且对国家安全有决定性影响。我国高校必须以国家大政方针为依据,遵循政府在战略谋划和宏观布局上的主导地位,主动服务国家人工智能发展战略全局。第一,高校作为教育、科技和人才的系统集成,应以国家精准政策为引导,综合解决人工智能领域的人才培养、科学研究和技术转化等全链条问题。具体而言,高校应紧扣国家战略对未来人工智能领域发展的需求进行充分预测和研究,为学生提供具有前瞻性和适应性的教育内容和课程,培养具备全面知识背景、技术深度和创新能力的人才,以满足未来人工智能技术的快速发展和应用需求;在政府统筹规划和资源部署下,实现跨部门资源整合与信息共享,避免各部门资源分散、单打独斗,克服科研攻坚的“无组织”摸索,共同攻关人工智能领域的关键问题,加速人工智能技术的突破和应用;在政府的政策支持和立法保障下,加强知识产权保护,在此基础上建设技术转移中心,推动科研成果的产业化和市场化,实现技术创新和经济发展的良性循环。第二,高校作为价值多元、职能多样的社会组织,在人工智能时代,应当根据国家人工智能发展战略要求制定科学的发展规划,明确技术研发与应用的目标和方向。在规划过程中,高校要充分考虑技术的价值导向,关注技术的社会影响和伦理问题,确保技术的发展与应用符合社会伦理标准和共同价值观。具体而言,高校应在政府主导下,加强人工智能伦理教育,通过课程设置和讨论活动,引导学生深入思考人工智能技术可能带来的社会伦理挑战,提高学生的伦理判断能力和道德意识;加强对人工智能技术伦理问题的研究,推动相关政策和法规的制定,从而更好地引导技术的发展与应用,保障人工智能技术在符合伦理标准的前提下实现良性发展。

(二)联合多元主体力量,共建助推人工智能发展战略的创新生态系统

人工智能发展战略的实施并非一条单向度的生产线,而是基于多主体共生合作的生态系统。高校作为这一生态系统中极具能动性的角色,应致力于冲破结构性壁垒,联合多元主体力量,形成推动人工智能发展战略的多方合力。第一,高校应冲破“学科中心主义”壁垒,在集群理念引导下,围绕人工智能领域的重大问题,由知名教授牵头,以重大项目、重要平台为牵引,打造高水平、跨学科研究团队,产出具有重大影响的原创性、标志性成果。以德国为例,图宾根大学于2019年牵头申报的卓越集群项目——“机器学习:科学的新视角”整合了生命科学(医学、生物信息学、神经科学)、物理与技术科学(计算机图形学与计算机视觉、物理学、地球科学)以及人文社会科学(语言学、认知科学、社会心理学)等诸多学科,共同研究机器学习对科学产生的变革性影响。第二,高校应打破与企业、行业组织的协同壁垒,融合教育链和产业链,主动融入社会、服务社会,共同探索构建产学研用深度融合链条,形成科研成果快速转化、技术应用迅速落地的良好机制。以德国为例,德累斯顿工业大学、莱比锡大学联合马克斯·普朗克分子细胞生物学和遗传学研究所、莱布尼茨生态空间发展研究所、德累斯顿亥姆霍兹中心以及亥姆霍茨公司的环境研究中心共同创建了“可扩展数据分析和人工智能中心”,致力于加快人工智能领域科技成果的转化应用,切实发挥了多元主体精准服务国家战略需求的积极作用。

(三)秉持技术常识主义,促进人工智能融入高等教育日常实践

面对人工智能对高等教育的深度介入,高校应秉持技术常识主义,理性面对人工智能的颠覆性影响,深入了解其特点、优势和局限性,并促进人工智能技术在日常教学场景中的应用,让人工智能在人机互动互嵌下实现信息属性和人文属性的融合,进而释放更大的价值。相反,我们如果一味地在深奥的技术理论世界讨论人工智能,则可能陷入技术神秘主义。这不仅会阻碍人对技术的反思,也不利于教育的根本性变革。从德国经验来看,2020年版战略明确提及“越早地将相关用户群体纳入人工智能的开发和应用环节,他们的认知、体验和需求才能更好地被纳入人工智能系统,这有助于发挥人工智能的积极潜力”。可以说,德国人工智能的发展一直遵循“可见性”和“可被理解性”原则。德国高校在教学、科研和社会服务的整体规划上秉持技术常识主义,致力于让人工智能走向日常教育教学。其背后的理念并非“盲目的技术热情”,而是基于一种假设,即“人工智能未来在大学的应用是可以被塑造的”。有鉴于此,我国高校可从以下三个方面促进人工智能融入高等教育日常实践。第一,高校应聚焦现实需求,致力于通过AI软件创设个性化辅导场景,用低成本、低门槛的方式广泛、快速地让教师和学生等感受与体验人工智能技术,在实际体验中提升教师和学生对人工智能技术的日常化认知和反思。第二,高校应秉持“面向所有人的AI”原则,通过提供多样化的学位和课程项目,创设全过程学习场景,为不同专业、不同需求的学生认识和理解人工智能提供充分的教育支持,这有助于提升学生的多元能力素养,以便更好地满足人工智能时代就业市场对人才的要求。第三,高校应聚焦协同交流,以增强技术的可达性为宗旨,主动对接政府、市场和社会力量,加快资本、人才、技术、数据、算力等要素汇聚,畅通研究承接、落实和转化的路径,搭建人工智能从学术研究到日常应用的桥梁。

四、结语

高等教育作为教育、科技、人才三位一体的结合点,应主动瞄准世界科技前沿,服务国家发展战略全局,在加快建设教育强国、科技强国、人才强国的过程中发挥基础性作用。随着互联网、大数据、云计算和物联网等技术不断发展,人工智能为高等教育带来了全局性变革,高等教育也成为人工智能发展的重要推动力量,致力于确保人工智能技术朝着可持续、可控制的方向变革。2018年,教育部发布《高等学校人工智能创新行动计划》,旨在引导高校主动深化改革、加大探索力度,为我国人工智能发展提供科技和人才支撑,推动我国占据人工智能科技制高点。2022年,教育部高等教育司将“全面推进高等教育教学数字化”作为工作要点。2023年,由教育部与中国联合国教科文组织全国委员会共同举办的世界数字教育大会取得丰硕成果,发布了《中国智慧教育蓝皮书(2022)》以及智慧教育平台标准规范,同时多所高校参与发起成立“世界数字教育联盟”的倡议,积极推进教育数字化转型、探索智慧教育,共同面对数字化带来的机遇和挑战。这都体现出高等教育在助推人工智能战略上所肩负的重要使命。整体而言,如何持续推进高等教育与人工智能的深度融合依然是高等教育领域的重要议题。随着全球数字化转型浪潮不断涌现,无论是中国高校还是德国高校都面临共同的挑战。两国高校应密切合作、互相学习,关注人工智能技术的“可见性”和“可被理解性”,促进人工智能技术与其他领域的交叉融合,探索技术创新和市场需求的结合点,并确保技术的发展与应用符合社会伦理标准,从而使人工智能技术为人类社会带来广泛的利益和福祉。

 

 

 

 

 

 

 

有效途径

 

数字技术赋能高等教育可持续发展:要义指向与推进方略

许乐乐 彭泽平

高教探索 2025-01-23

 

高等教育可持续发展是蕴含创新、协调、绿色、开放、共享发展理念的新教育发展观,它强调高等教育在时间维度上的存续性。高等教育可持续发展不仅是高等教育高质量发展的重要组成部分,而且是建设高等教育强国与实现中国式高等教育现代化的关键推进力量。在当今时代,数字技术不仅为教育发展带来重大契机,而且极大催发了课程教学、教育模式、教育评价等方面的变革与发展。2021年7月,教育部等六部门发布《关于推进教育新型基础设施建设构建高质量教育支撑体系的指导意见》,明确要求“推动教育数字转型”。党的二十大报告也明确提出“推进教育数字化”,高度重视数字技术融入教育的发展趋势,将数字技术确定为促进教育发展的重要手段。从数字技术与高等教育可持续发展的内在关联看,二者之间在内在需求上高度契合,数字技术在促进高等教育教学、科研与社会服务等方面可持续发展具有重要价值,而构建更加优质的高等教育体系也势必需要数字技术全面赋能。基于此,从数字技术与高等教育可持续发展的内在关联出发,阐明数字技术赋能高等教育可持续发展的要义指向,探索数字技术赋能高等教育可持续发展的实践路径,进而将数字技术与高等教育可持续发展有机融合,对实现我国高等教育强国的发展目标大有裨益。

一、数字技术与高等教育可持续发展的耦合关系

高等教育可持续发展是指在创新、协调、绿色、开放、共享发展理念引领下,高等教育在资源供给、内生动力、发展范式等方面实现时间维度上的存续发展。数字技术与高等教育可持续发展具有内在关联性,数字技术在促进高等教育内容升级、结构优化、范式转换方面释放强大动能,而高等教育优质、可持续发展的内在要求也倒逼数字技术深度嵌入。

(一)动能释放:数字技术驱使高等教育要素优化升级

高等教育是要素齐全、结构完整的有机系统,数据驱动的数字技术融入高等教育系统,绝不仅仅影响单个要素的发展趋势,而会引发核心要素的联动反应。数字技术不仅全面形塑高等教育系统,而且促进关键要素升级,最终优化高等教育的内部结构,夯实高等教育可持续发展的根基。

首先,数字技术可促进高等教育环境要素升级。教育环境要素是数字技术赋能高等教育可持续发展的重要条件,也是建设高等教育强国的重要支撑。升级改造数字化环境是推动高等教育可持续发展的关键环节。从教学环境来看,数字技术融入高等教育不仅能改善数字化教学基础设施,还可促进教学模式的内在变革。数字技术通过升级高校校园网络,打造高校内部互动联通的数字化环境。微格教室、录播教室、虚拟仿真等数字化教学场景使授课模式从传统被动接受式向参与式、体验式、沉浸式方向发展。从学术环境来看,数字技术的应用可营造高校学术研究氛围,达成有组织的高效科研目标。“发展科学是高等学校的重要社会职能”,而高校的学术研究氛围是影响科学发展程度的关键所在。数字技术可搭载多维度、全方位、大视域的数字化科研平台,精准提供跨区域、跨类型、跨专业的科研数据和高质量的数字化科研资源,教师可依据自身水平和研究需要选取相契合的科研资源,建设结构合理、专业适配的科研共同体。从管理环境来看,数字技术可搭载一体化数字管理系统平台,将高校系统内部的数据融为一体,缩短数据传输距离,整体提高工作效能。

其次,数字技术可推动高等教育资源升级。教育资源是高等教育进行专业设置、课程教学与人才培养的重要依据,也是衡量高等教育公平与优质程度的关键指标。数字技术深度嵌入高等教育教学资源,多维度、多层面、多视角推动高等教育资源升级。从要素投入视角来看,以数字技术为依托的数字化教育教学资源更便于高效循环利用,促进高等教育绿色发展。同时,从经济学视角来看,数字化资源具有循环利用的典型特质,可节约投入成本,进而拓展其他类型资源开发与获取渠道,构建丰富优质的资源体系。从要素分配角度来看,大数据、算法等数字技术基于区域经济发展水平和学校发展程度,精准测算区域间高校的资源需求实况,进而合理配置区域间高等教育资源,提高有限教育资源的适配性。从要素创新层面来看,迭代更新的数字技术通过拓宽教育资源来源、集合教育资源优势与释放教育资源潜力不断创新教育资源内容和形式。质言之,数字技术介入高等教育资源开发环节,有助于建设具有时代内涵与形式多元的教育资源,奠定高等教育资源持续发展的基础。最后,数字技术能弥合高等教育师资队伍的结构鸿沟。结构合理优化的高校师资队伍是构建高质量高等教育体系的重要人力资源,也是促进高等教育可持续发展的关键力量。从能力结构来看,数字技术通过向教师提供数字化工具和数字化学习资源,促进教师自主学习,优化教师个体的能力结构。同时,数字技术可提供实时更新的数字化课程资源,弥合高校师资能力结构不合理的人力鸿沟。从专业结构来看,当下我国高等教育采用严格的单学科人才培养范式,有利于实现人才培养的专门化与精深化。然而,在分科情境下成长的高校教师也因此缺乏跨学科意识。数字技术通过创设多模态、跨领域的多元化学习资源,强化高校教师的跨学科意识,优化教师的专业知识结构。

(二)内需驱动:高等教育生态重构需要数字技术嵌入

数字技术通过数据采集、存储和测算等进行技术架构,在实施动态评价、提高知识生产效能等方面具有明显优势。同时,高等教育可持续发展的长远目标推动高等教育系统内部生态重构,经济发展、科技进步与社会变革等外部因素也引发高等教育在知识生产模式、教育评价模式与产学研深度融合方面的深刻变革。因此,高质量高等教育体系建设与高等教育生态重构的内在诉求驱动数字技术的深度嵌入。

首先,高等教育知识生产模式的创新亟待数字技术加持。高等教育是知识生产的重要载体,生产高深知识也是高等教育的重要职责。然而,经济发展和科学技术进步等因素推动知识生产模式逐渐从注重生产单学科知识的知识生产模式Ⅰ向强调生产超学科知识的知识生产模式Ⅲ转化。换言之,高等教育的知识生产模式已发生深刻变革。以物联网、云计算、区块链、5G等为代表的数字技术是推动高校知识生产模式变革的关键因素。因而,高等教育知识生产模式的创新亟需数字技术的加持。具体而言,从知识生产形式来看,高等教育知识生产不再严格受限于学科范畴,而逐渐从“基于学科、由兴趣驱动的传统知识生产方式向基于社会特定情境、由问题驱动的现代知识生产方式转变”。同时,数字技术依据数据算法和技术优势,能充分整合异质性知识资源,构建关于交叉学科的系统性知识网络,形塑形式多元、内容丰富的超学科知识,进而强化高等教育的区域知识网络关键节点效应。因此,高等教育知识生产形式的变革要求数字技术的全程介入。从知识生产内容来看,高等教育强调打破学科分化藩篱,也重视本土性知识的贯通,积极构建中国自主知识生产体系。数字技术在测算分析中外知识体系的差异方面具有明显优势,因而高等教育要实现知识生产内容创新,就必须发挥数字技术的内在优势。从知识生产效益来看,为应对社会变迁,高等教育势必要加快知识生产速度、提高知识生产效率,由此,高等教育才能通过不断创造知识溢出红利得以持续发展。而人机互动、知识互联、数据共享的数字技术能实现超学科知识跨组织边界流动和价值共创共享。因此,为进一步提高高校知识生产效益,势必需要数字技术的支撑。

其次,新时代高等教育评价模式改革亟需数字技术赋能。高等教育评价作为高等教育改革和发展的“指挥棒”,是促进高等教育健康发展与实现高等教育现代化的重要依据。基于此,2020年10月,中共中央、国务院印发《深化新时代教育评价改革总体方案》,明确规定了高等学校评价和高校教师科研评价的具体要求,还特别强调创新评价工具,利用人工智能、大数据等现代信息技术探索创新评价模式。可见,数字技术在促进高等教育评价改革中扮演重要角色,因而高校教育评价改革价值目标的实现需要数字技术全面赋能。具体而言,从评价方式来看,高等教育评价从“粗放型”向“精细型”转化的趋势要求数字技术深度嵌入。高校传统的教育评价模式属于内容积累的认知型低阶评价,实则是量化指标的简单堆砌。而在建设高等教育强国的时代语境下,高校要积极构建兼顾知识、能力和素养的精细型高阶评价体系,势必需要依托数字技术收集高校师生参与教学、科研、实习等多环节、全过程的活动数据,以便形成综合性评价素材。从评价过程来看,高等教育评价从终结性评价向过程性评价转换亟需数字技术的渗透。数字技术能实时记录大学生个体的专业学习、见习与实习等过程性数据,动态监测大学生的专业成长过程,刻画学生个性化数字学习画像,这与高等教育过程性评价模式的要求高度契合。

最后,高等教育产学研深度融合亟需数字技术辅助。“产学研深度融合是以解决重大问题为导向,以多元主体协同创新和多种类型知识整合、重构、再创新为特征的政产学研用深度合作过程,是高等教育强校和强国建设的重要路径。”产学研深度融合是囊括数字技术的科学技术发展之路,而高等教育要实现产学研深度融合也需要数字技术支撑。具体而言,一方面,高等教育产学研深度融合发展方式的实现必须将数字技术作为重要支撑工具。当前我国高等教育在“学”和“研”方面取得一定发展成效,但是由于场域受限、操作复杂等原因,在“产”方面的进展缓慢,因而也整体阻滞了产学研深度融合的进程。为此,数字技术可通过数据算法和数据共享精准分析区域间高等教育的相关产业需求度,优化区域间高等教育与相关产业机构的布局结构,构建高校与产业融合的基础体系。同时,鉴于高校专业设置难以与区域内产业机构完全契合,部分专业学生的实习需求难以得到满足,AR、VR、虚拟仿真实验室等数字技术可通过模拟产业真实情境来缓解这一矛盾。另一方面,高等教育产学研深度融合对科研成果转化效率的重视亟需数字技术扶持。高等教育产学研深度融合不仅要促进高等教育内部质量与效益提高,还要致力于为经济社会发展服务,其中科研成果的转化是关键。数字技术具有提高高校科研生产和成果转化效能的重要作用,高校产教研深度融合需要数字技术深度赋能。

(三)共融共生:立德树人根本使命驱动双方逻辑互洽

数字技术是推动高等教育可持续发展的重要工具,高等教育可持续发展也亟需数字技术辅助,高等教育立德树人根本使命成为沟通双方的逻辑中介。因此,数字技术与高等教育可持续发展能通过高水平协同育人联结互动,最终形成逻辑互洽。

首先,回归育人本位是数字技术与高等教育可持续发展融合的起点。技术由人创造,并最终服务于人,因而数字技术应用于高等教育也终将以立德树人为根本旨归。同时,高等教育只有始终坚持以立德树人为根本任务,才能实现可持续发展的长远目标。鉴于此,立德树人根本任务也就构成联结数字技术和高等教育可持续发展的中介桥梁。具体而言,从教育对象层面来看,教育对象具有数字化思维和数字化惯习的特质决定其更易于适应数字技术学习环境。当前高校学生是典型的数字时代的原著民,因而其在价值观念、文化习惯与行为表现等方面具有典型的数字化特征。以此为依据,高校必须秉持与数字技术深度融合的发展理念,全面创设数字技术联动的数字化教学环境和数字化活动情境,并通过数字技术为学生打造个性化、泛在化、定制化的学习空间,促进学生个体全面自由发展。从高等教育发展层面来看,高等教育只有精准把握自身定位、不断完善人才培养体系,才能实现高质量育人的价值目标。同时,高等教育通过持续不断培养现代化人才,为社会进步发展提供源源不断的人力资源,进而实现自身可持续发展。从数字技术发展层面来看,数字技术融入高等教育培养高水平拔尖创新人才过程,“以人才和场景反哺技术创新,构建技术与教育双向赋能的智慧育人新模式”。

其次,数字技术通过高水平育人而推动高等教育可持续发展。通过发展优质高等教育、培养高素质人才来推动社会发展是高等教育实现可持续发展的两大基本条件。同时,数字技术通过激发高等教育发展活力,为高等教育优质发展和高素质人才培养持续提供强大动能。具体而言,从高等教育优质发展来看,数字技术的智联互通、协同互动等优势易于实现高等教育场域的智能化与泛在化、教育资源的开放性与共享性、教学环节的精准性与定制性、教育治理的科学性与高效性,构建兼具智能性、共享性、融合性的高等教育新生态,进而为高等教育可持续发展提供资源保障和强大动力。从高素质人才培养来看,数字技术通过数据精准测算区域内人才需求情况,并据此不断完善高校人才培养方案,实现人才培养的精准性。同时,依托数字技术实现教育资源的供给侧改革,通过技术手段生成学生个体参与学习、情感体验等方面的数字画像,向学生推送个性化、针对性的内容,满足学生个性化学习需求,并着力培养学生的社会责任感、创新能力和可持续发展能力。

最后,高等教育培养拔尖创新人才的重要任务需要数字技术持续介入。人才培养是高等教育的重要社会职能,高等教育将社会需求作为人才培养的重要依据。党的二十大报告对教育、科技、人才进行了“三位一体”的战略规划,并明确要求“建设人才强国、着力造就拔尖创新人才”,指出高等教育人才培养的行动方向与具体框架。然而,高等教育在人才培养方面呈现重知识轻能力等倾向,阻滞了拔尖创新人才培养目标的达成。同时,数字技术在促进资源共享、教学形式升级、学习空间拓展等方面具有延展性。因此,社会发展对高等教育人才培养提出的新要求势必需要数字技术深度融入。具体而言,一方面,社会发展需要的人才数量激增,要求高等教育不断扩大规模。与通过学校建设而扩大教育规模的传统方式相比,数字技术可通过云课堂、智慧教育平台、线上课堂等技术平台和终端高效扩大高等教育规模。为此,高等教育人才培养规模扩大亟需数字技术赋能。另一方面,人才强国、拔尖创新人才战略要求高等教育不断提高人才培养质量。与重知识传授的传统教学模式相比,数字技术通过动态化、可视化、精准化、参与式的情境化教学手段,促进学生知识、能力、素质协调发展。鉴于此,只有将数字技术融入高校人才培养过程,才能构建教育链、产业链、人才链创新的生态体系。

二、数字技术赋能高等教育可持续发展的要义指向

数字技术作为教育变革的核心驱动力,在创新资源供给形式、教学模式、治理范式等方面发挥重要作用。为此,必须立足于高等教育发展过程中增加优质教育资源供给、促进优质教育资源共享、提升高等教育教研质量、提高高等教育治理能力等维度的实际需求,推动数字技术在高等教育教学、科研、治理、人才培养等多场景应用。数字技术嵌入高等教育以变革高等教育资源供给模式与教学方式、拓展高等教育范围与空间为发展要义,推进教育模式数字化、教育质量可视化、教育治理高效化,促进高等教育绿色、共享、优质发展,实现高等教育可持续发展。

(一)资源赋量:构建高品质共享性的教育资源

数字技术能高效整合高等教育资源,促进优质高等教育资源的数字化与共享性,并融合高等教育创新、协调、绿色、开放、共享发展理念,构建可持续发展的数字化高等教育资源体系。同时,数字技术能为高等教育资源供给优化与结构改善提供数据处理系统,对高等教育资源进行精准化适配,拓展优质高等教育资源的辐射范围,解决高等教育资源配置失衡矛盾,促进优质高等教育资源共享和高等教育公平。

首先,数字技术实现高等教育资源供给内容升级。从硬件资源来看,数字技术通过建设校园专网、升级校园网络,建立人机协同的数字化教育系统,促进教育要素通过数字信息链和区域网络实现优质教育资源重组,为学生专业能力发展与综合素养提升提供更加便捷的数智化环境,为教师提供数字化的研修环境。同时,数字技术可搭建智慧教育服务平台、云端学校等数字化教育资源平台,通过“有效整合各学科、各领域的优质教育资源”,拓展不同区域高校师生获取优质教育资源的渠道。从软件资源来看,数字技术可将教育资源与高校专业发展目标、教学过程进行智慧链接,利用知识图谱、区块链、AI、模式识别等形式重置资源内容,实现高等教育资源的动态生成,促进高等教育可持续发展。同时,基于高等教育位置区间、结构类型与发展水平等方面的具体差异,数字技术可为高等教育及时推送个性化教育资源与数字化工具,构建与专业发展、教学实施、教育评价联结的数字化高等教育体系,进而破解高等教育中数字化教育资源匮乏、资源与专业发展需求不适切等难题。其次,数字技术促进高等教育资源供给模式创新。依托数字技术澄明传统高等教育资源与教育要素之间的关联,驱动高校教学资源、科研成果资源、专业实践资源等数字化,促进高等教育资源实现互联共融与协同发展的教育效果。一方面,数字技术通过提供数字资源和数字化工具增强高校师生的教学体验感和科研参与感,重视学生与专业技能类教育资源的交互实操,促进教育资源向情境式、参与式、沉浸式方向发展。另一方面,数字技术通过建立联通互动的高等教育智慧网络,在对高等教育资源形式、结构与特质等核心要素进行感知与分析基础上,构建高效、开放、共享的数字教育资源与科研资源,从而解决区域间高校或区域内高校校际教育资源配置不均衡问题。这在一定程度上“扩大优质教育资源的覆盖率以及改善教育资源的有效供给”,为高等教育可持续发展提供资源保障。

最后,数字技术促进高等教育资源供给结构优化。数字技术依托技术动能和优势,在促进高等教育资源配置均衡方面发挥重要作用。具体而言,一方面,数字技术依托数据算法,从需求侧视角出发,测算出高校与师生的实际资源需求情况,提高教育资源供给的精准性、针对性与适配性,从而解决“数字化教育资源供给存在的结构性短缺、个性化缺失、精准性不足等问题”。另一方面,数字技术通过高效整合高等教育教学资源、科研资源、教师资源等,构建内容多元、结构合理、学科交叉的数字化教育资源体系,提高高等教育资源的循环使用率和共享程度。在高等教育发展过程中,教师资源是影响高等教育整体质量的关键因素。目前,区域间高等教育与高等教育校际间均存在教师资源结构失衡矛盾,无疑限制了高等教育的可持续发展进程,而数字技术可以提升教师资源服务的高效性和准确性。数字技术在教师培训、教师专业成长、联动教研等方面具有重要作用,也便于形成跨区域、跨学校、跨专业的优质教师资源供给与共享机制。

(二)教学赋能:重塑高效能的数字化教学模式

高等教育数字化教学模式是将数字技术与高等教育资源深度融合,促进高等教育教学相关要素的变革与升级。数字技术深度嵌入高等教育教学全过程,能实现教学范式转换、教学场域拓展、教学效能提高,还可满足高等教育对共享、创新、绿色发展的需求,逐步形成以学生为中心的数字化环境,从而推动高等教育公平、实现高等教育优质发展,最终促进高等教育可持续发展。

首先,数字技术有助于形成形式多元的数字化教学模式。数字技术深度嵌入高等教育教学空间,创建多模态的立体式教学平台和教学工具,促使优质高等教育资源更加开放和共享。具体而言,其一,依托数字技术的异地同步教学平台、智能导学系统、云端课堂等数字教学平台,“逐渐建构了一个现实与虚拟相融合、传统与现代相交织的‘数字空间’”,既创新了高等教育的形态,又使不同地域的学习者能随时随地共享网络化优质高等教育资源,拓展了高等教育的边界。其二,数字技术支撑的智能教师、智能学伴、智能代理等为学习者提供混合式弹性专业课程资源,打造更加便捷有效的交互式与合作式教学场景,使学习者在碎片化学习过程中生成完整的学习数据链,为学习者深度学习奠定基础。其三,虚拟仿真实验系统、场馆教学系统等立体交互式教学系统,可为学习者提供体验式和沉浸式的学习方式,提高学习者的实际操作能力,进而改善高等教育重理论知识轻实践技能的教学取向,全面提升高等教育专业教学的效率和质量。

其次,数字技术有助于建立数字化的教学分析系统。数字技术通过采集、分析师生在教与学双向活动过程中的真实动态数据,精准呈现师生双方在知识效益、情感体验、能力兴趣等方面的教学综合情况效果图,提高教学双维评价的科学性与有效性。具体而言,其一,从教师教学维度来看,知识图谱等技术工具可绘制出教师的教学设计、情感投入、数字素养、教育机智等方面的综合画像,帮助教师调节教学状态、自定教学步调,从而整体改善教学效果。其二,从学生学习过程来看,学习分析系统、自适应系统、自动答疑系统等技术手段作为高校教师的智能助手,能详细记录学生学习过程的动态数据,精准刻画学生知识储备、课堂参与、能力倾向、课后实践等多环节、全过程的数字轨迹,从而为教师把握教学进度提供参考。其三,从教学内容维度来看,数字技术将学生的动态学习轨迹直接反馈于教师,教师据此为学生提供针对性的教学设计与指导,从而动态生成教学内容。

最后,数字技术有助于打造个性化的智慧学习方式。数字技术应用于教学能打破学习者学习时间与空间的限制,“数字技术的广泛应用让教育真正适应学习者个体需求成为可能”,打造与学习者个性学习特征相匹配的差异化学习模式。具体而言,一方面,数字技术以学习者的“数字足迹”为依据,向学习者精准推送契合学习者个性学习特征的学习资源,从而激发学习者的学习兴趣与潜质。另一方面,基于高等教育参与主体的动态学习过程数据,建立面向学生个体的专业学习与素养提升数字化档案袋,重点分析学生的专业学习过程,精准评价学生个体的专业成长效果。

(三)治理赋效:实现高效能精准化的教育治理

数字技术为高等教育高效精准治理提供数据支持与技术支撑。通过数字技术构建多元主体协同共治的高等教育治理体系,可全面激发高等教育治理要素活力与重构高等教育治理生态,推动高等教育治理目标明确、流程优化,进而提高高等教育治理效能,推动高等教育治理现代化,为高等教育可持续发展提供内在动力。

首先,从治理主体来看,数字技术有利于打造高等教育多元主体协同共治局面。“高等教育是专业领域广泛、治理结构复杂、利益主体众多的社会组织系统”,因此需要多部门、多组织、多机构等主体协同共治。数字技术依托其联结互通的强大动能为多元主体协同共治提供支撑。具体而言,一方面,数字技术能搭建协同共治的高等教育治理结构。政府部门、高等院校、高校师生、市场组织、民间机构、社会组织等是高等教育的共同利益主体,因而也共同参与高等教育治理。数字技术利用强大的数据采集与分析功能,解构不同参与主体在高等教育治理系统中的认知意识、参与意识与治理能力等方面的治理数据,并结合数字网络技术,构建结构清晰、分工明确、弹性治理的协同共治网状体系,不断强化各类主体参与高等教育治理的意识,促使各方主体深度参与治理。另一方面,数字技术能完善协同共治的高等教育治理系统。数字技术支撑的数字网络和数字化平台能为高等教育治理主体解决信息不对称与不协调等问题,实现实时联通、科学高效的多元主体协同治理。譬如,区块链作为一种推进社会治理现代化的新型基础架构,以数据流驱动多元主体协同处理各类教育公共事务,形塑科学、民主、有秩序、数字化的高等教育治理体系。

其次,从治理手段来看,数字技术有利于推动高等教育治理范式转变。数字技术从高等教育教学治理、学术治理、学科治理等不同维度进行技术架构,推动高等教育内部系统治理范式转换。具体而言,一方面,利用数据分析、模态分析、人机共治等技术工具,呈现高等教育分布区域、类型归属、办学性质与人才培养等现实模态,并结合高等教育教学、科研与管理领域的已有数据,分析治理要素未来发展趋势,超前干预高等教育治理要素,预警高等教育治理风险,提高高等教育治理的科学性。另一方面,将数据算法嵌入高等教育生源数量、教师数量、论文数量、就业情况等可量化的教育治理要素中,动态监测治理要素的发展趋势,并通过及时反馈与调节来整体提高治理效能。基于此,进一步利用数据算法的联通、高效、高速等技术优势,不断拓展高等教育治理的行动空间。

最后,从治理能效来看,数字技术可提高高等教育治理精准化程度。数字技术深度嵌入高等教育治理空间,锚定专业设置、课程教学、科研组织、社会服务等空间治理要素,形成联结互通与空间协同的精准化治理模式。具体而言,一方面,利用数字技术深刻剖析区域间与校际间高等教育治理要素的已有成效与内在潜质,描摹区域间高校治理的区间发展趋势图,明晰不同类型高校治理的现实阻滞要害。将区块链、5G、自适应系统等应用技术高效联通,针对性破解高校治理难点,提高高等教育治理的精准程度。另一方面,利用数字孪生技术、知识图谱、物联网等技术手段,结合不同高校的资源禀赋、特色优势与发展趋势等,界定不同高校的类型归属,并构建不同类型高校的数字治理模型。高校通过精准把握自身办学定位与发展趋势,选取与自身发展水平相契合的治理模型,整体提高治理效能。

三、数字技术赋能高等教育可持续发展的推进方略

数字技术是驱动高等教育价值创造的重大战略资源,也是推动高等教育可持续发展与实现现代化的重要手段。因此,必须将数字技术的优势与高等教育的发展需求深度融合,使数字技术全面赋能教育资源、教育治理、人才培养、科研组织、社会服务等方面,彰显数字技术因素的教育价值与作用。基于此,应立足于高等教育高水平育人与可持续发展的价值旨归,精准把握数字技术与高等教育的联动机制,推动数字技术赋能高等教育主体要素,实现高等教育可持续发展。

(一)建制与规约:厘清数字技术赋能高等教育的运行机制

数字技术不仅能驱动优质高等教育资源融合与共享,而且是高等教育现代化的重要推动力量。数字技术赋能高等教育的关键是创建联结互通、共建共享、高效协同的技术赋能运行机制。当前我国虽已制定教育数字化重大战略规划,但由于外部保障机制与运行机制匮乏致使数字技术赋能我国高等教育发展仍存在较大局限性。为此,必须通过进一步厘清数字技术赋能高等教育的运行机制,充分激发高等教育系统内部诸要素的运行潜质,促进数字技术与高等教育有机融合,实现高等教育各方面可持续发展的理想图景。

从高等教育的机制构件来看,必须合理组织数字技术赋能高等教育的制度建设,重构全领域、多环节的数字技术赋能高等教育制度体系,利用制度来保障数字技术赋能高等教育的合理性与必要性。具体而言,其一,要加强数字技术融入高等教育的制度设计,建立数字技术赋能高等教育的基本标准,完善数字技术的准入制度和数据信息安全保护制度,提高数字技术赋能高等教育的安全性。其二,建立健全数字化教育资源的质量评估与监测制度,动态监测高等教育中数字化教育资源的质量水平、内容结构与使用效率,提高对高等教育资源的精准分析水平,为数字技术赋能高等教育可持续发展提供良好的制度环境。其三,建立数字技术赋能高等教育发展的分类评价机制,分门别类设置数字技术赋能高等教育发展标准,提高数字技术赋能高等教育评价的规范性。从高等教育发展的供给与需求来看,需要建立数字技术促进优质高等教育资源供需平衡的共享协作机制。具体而言,一方面,要充分收集高等教育运行过程中供需主体的教育资源与科研资源信息,满足不同区域、不同类型、不同水平高校教育资源与科研资源应用的诉求。另一方面,需要探索创建基础性高等教育资源和个性化高等教育资源的开发共享运行机制,推进优质高等教育资源跨时空、跨区域、跨专业融合与应用。同时,构建高等教育多元主体与数字化转型的关联机制,实时记录和挖掘高等教育多元主体使用高等教育资源的数据信息,为高等教育主体提供与专业发展相适切的数字化教育资源,提高优质教育资源供给的精准程度。

(二)保障与奠基:夯实数字技术赋能高等教育的数字底座

教育基础设施建设是数字技术赋能高等教育的基础前提,而“高性能、全覆盖的新基础设施是高校推进教育教学、科研实验、管理服务等改革创新的重要因素”。然而,数字技术的融入也致使不同区域、不同类型高校间产生数字鸿沟,进一步加剧了高等教育的不公平程度。为此,要通过大力加强基础设施、数字教育资源新型设施等建设,夯实数字技术赋能高等教育的数字底座,全面推动高等教育可持续发展。

首先,加强数字技术赋能高等教育的新型基础设施建设。数字技术赋能高等教育是一项建立在技术发展基础上的长期性、复杂性、系统性工程,为全面激发赋能潜质,需要持续加强新型基础设施建设。具体而言,一方面,针对不同区域高校间的数字鸿沟,要通过资金投入与技术动能建设高校教育专网、升级高校校园网,实现高校系统内部网络高速互联。通过全面部署不同区域不同类型高校校园网全覆盖战略规划,分地区分阶段逐步实现高校校园网全覆盖。同时,利用5G、区块链等数字技术推动高校校园网升级改造,打通高校与外部系统、高校系统内部的高效互动联通网络渠道。另一方面,建设高校智慧校园新型基础设施,构建高校一体化物理空间与网络空间。目前高校智慧校园系统不健全且使用效率不高,导致高校各协同部门工作内容叠加,加重了工作负担。因而,必须通过构建覆盖全国高校的信息管理智慧系统,建立互动联通的高校数据信息库,进而打通高校各部门智联渠道,提高工作效能。

其次,加强数字技术赋能高等教育数字化资源开发共享的基础设施建设。数字化资源是数字技术赋能高等教育的重要载体,但是,目前数字技术推动的高等教育数字化资源开发与共享平台,难以支撑高等教育数字化资源共享目标达成,因而需要全面建设高等教育数字化资源新型设施。具体而言,一方面,依托数字技术建立高等教育数字化资源开发系统,形成富有专业特色的体系化数字资源。“学术研究的开展,导致了一些课程的过时陈旧”,因而要依托5G、物联网、大数据等数字技术,精准计算不同区域、不同类型、不同水平高校的数字化课程资源需求,开发与各高校办学定位和专业发展相配套的优质数字化资源,满足高等教育数字化资源的供给侧需求。另一方面,建立数字技术赋能高等教育的资源监管系统,提升数字化资源共享效率。高等教育数字化资源形式多元、内涵丰富,但是传播渠道不畅通、需求主体不明确等因素大大降低了数字资源共享的效果。为此,要利用数字技术不断汇聚数字化资源开发、共享过程的动态性数据,实时调整数字化资源的匹配程度与共享需求。

(三)涵养与培优:全面提升高等教育师生的数字综合素养

在教育数字化时代语境之下,教师因对数字技术的不完全认知而产生焦虑,学生因数字化意识不强而造成资源浪费,最终导致技术赋能高等教育效果不理想。为全面提升教师对数字技术赋能教育环境的适应能力,教育部专门发布《教师数字素养》,并将教师数字素养界定为“教师适当利用数字技术获取、加工、使用、管理和评价数字信息和资源,发现、分析和解决教育教学问题,优化、创新和变革教育教学活动而具有的意识、能力和责任”。同时,高校学生数字素养也是影响数字技术赋能高等教育的重要因素。因而,提升高校师生数字素养不仅是数字技术全面赋能高等教育的必要举措,也是适应数字时代教育发展形态变革的必然要求,更是促进个体全面发展的内在需求。为此,必须全面提升高校师生的数字素养,从人力资源视角弥合不同区域高等教育的数字鸿沟。

从教师数字素养来看,需要强化高校教师的数字意识,营造培育教师数字素养的数字化氛围。具体而言,结合高等教育教师专业发展与科研能力提升的实际需求,通过研修、应用、体验等手段增强高校教师对数字技术融入教学与科研的敏感性,进而增强教师对数字技术应用的接受程度。其一,强化高校教师数字素养的价值认知,引导教师从实践行动层面提升数字素养。高校通过积极展示数字技术介入教学科研形成的具体成果,营造数字化氛围,强化教师的数字认知,从而激发教师使用数字技术开展教研活动的内在动力。其二,搭建支撑高校教师数字素养培训的专门研修平台,整体提升高校教师数字技术应用能力。数字技术应用能力是教师数字素养的核心要素,因而不仅要通过系统性、专题性培训活动提高教师对数字技术应用范围的认识,还要使高校教师在智慧教室、云教室、录播教室、智慧实验室等教学场景中实际操作,提高教师数字技术应用能力。其三,构建面向不同类型高校教师的多维度数字素养评价体系。基于不同类型高校的专业发展和人才培养需求,依据教师数字素养评价指标,制定多元化教师数字素养评价标准。同时,依托数字技术获取教师数字化教学意识、教学行为、科研应用等动态性数据,分析诊断高校教师数字素养存在的具体问题,通过分层分类的制度化教师培养培训体系全面提升高校教师数字素养。

从学生数字素养来看,需要着力培育大学生数字技术应用意识与能力。具体而言,其一,增强学生数字技术基础知识储备,提高大学生利用数字技术获取、分辨、整合、传播、创造信息的能力。其二,培育大学生的信息素养与数字素养,包括信息辨别素养、数据安全素养与网络安全素养等,全面提高大学生的数字交流能力和数字批判能力,促使学生更易于适应数字化教育环境。其三,提高大学生数字化学习与创新能力,培养学生结合自身专业学习和就业需求针对性选取学习资源的能力,培育学生依托数字技术驱动自身全面发展的个性化学习能力。同时,利用数字技术描绘学生个体在集体教学与个性化学习过程中的数字化学习画像,分析诊断学生个体在学习态度、学习意识、专业认知、技能掌握等方面的具体问题,并给予针对性解决方案,精准提高学生个体学习质量与专业水平。

(四)重构与驱动:创新数字技术支持的高等教育治理模式

教育数字化背景下,数字化治理已成为高等教育可持续发展的必然趋势。高等教育数字化治理模式是数字技术全面赋能的新型治理模式,可重塑高等教育治理理念、方式与机制等,推动高等教育治理体系创新。因此,必须以高等教育数字化治理标准规范为依据,深挖高等教育数字化治理的构成要素并厘清诸要素之间的逻辑关系,提升多元协同主体数字化治理能力。

首先,建立高等教育数字化治理服务标准。当下数字技术赋能的高等教育治理标准与规范缺失,导致治理模式混乱、治理效率不高。数字技术赋能高等教育生发的高等教育数字化治理模式蕴含“教育治理”到“数智治理”的变革,因而有必要通过标准制定来规范高等教育数字化治理工作。具体而言,一方面,必须从治理目标、治理内容、治理方式、治理评价等方面精准把握高等教育数字化治理服务标准规范。以数字技术赋能高等教育教学、科研、服务等不同场景为重要依据,精准分析高等教育治理与高等教育数字化治理的优势和劣势,合理制定具有普适性的高等教育数字化治理服务标准规范。同时,不同类型的高校在治理重点与发展方向方面差异显著,因而也需要制定与不同类型高校相配套的数字化治理服务标准。另一方面,建立覆盖高校校园网络、平台体系、数据安全、治理体系等方面的标准,研制教学、科研、管理、服务等数据管理办法,建立健全高等教育数字化治理规范体系。将高校教学、科研、管理、服务等数据融合,建设一体化与一站式数字化管理系统,既便于汇聚各工作领域数据,又便于实时动态监测各领域数据,优化高等教育治理流程,构建高等教育治理新生态,促进高等教育治理现代化。

其次,优化与重组高等教育治理要素,实现高等教育治理效益最大化。目前高等教育治理要素不成体系,各要素间联动机制缺失大大降低了治理效率。为此,一方面,要根据高等教育治理的现实动态与实际需求,界定数字技术融入高等教育治理的适用范畴,统筹协调适用范畴内各要素的关系,优化高等教育数字化治理结构,简化高等教育数字化治理程序,整体提高治理效能。另一方面,运用数字技术“强大的大数据综合处理、复杂程式分析、可能性概率估量、可视化图像模拟、多维计量建模等功能”,提前预测高等教育治理的重点任务与发展趋势,做好高等教育治理具体规划,充分发挥高等教育数字化治理的前瞻性潜质。同时,在高等教育数字化治理过程中,还要统筹协调教学、科研、管理、服务四个重点领域的精力投入与成本投入,依托数字技术达成治理效果最优化目标。

最后,培育高等教育数字化治理理性,激发多元主体协同治理活力。一方面,在高等教育数字化治理过程中,要合理表达对数字化治理的理性追求,彰显高等教育数字化治理的价值理性。高等教育数字化治理始终要优先考虑高等教育可持续发展和高水平育人的价值追求,强调高等教育更加开放、更加公平、更加优质、更便于可持续发展的价值取向。同时,始终保持技术治理与治理逻辑的平衡兼容,促进数字技术与育人价值旨归相匹配,最终通过数字技术治理而实现高等教育可持续发展。另一方面,针对高等教育传统治理模式中多元主体相互割裂的局面,必须依托数字技术畅通多元治理主体信息流,打破诸多主体间信息孤岛局面。从本质上而言,“教育治理是一项多元治理主体的集体行动,所有治理主体的利益诉求都需要有合理表达的途径”。因而要依托数字技术不断扩大高等教育治理主体范围,使各治理主体间保持信息流畅,动态监测各治理环节实时进度,保证各治理主体利益平衡,拓展治理深度,打造多元主体高效协同治理新局面。

 

 


 

 

 

DeepSeek赋能拔尖创新人才培养的理论逻辑与实践路径

徐 政 邱世琛 葛力铭

重庆大学学报(社会科学版) 2025-03-06

 

一、问题提出

拔尖创新人才的培养不仅关乎个人成长,更是国家竞争力的核心要素。随着全球科技竞争的加剧,科技创新已成为经济社会发展的主导力量,而高水平人才是科技创新的决定性因素。正如党的二十大报告指出,“加快实施创新驱动发展战略,强化教育、科技、人才一体化发展”。2025年中共中央国务院印发的《教育强国建设规划纲要(2024—2035年)》进一步强调,要“完善拔尖创新人才自主培养体系,增强基础学科和关键核心技术领域人才储备”,明确了拔尖创新人才培养在国家战略布局中的重要地位。此外,《国家中长期教育改革和发展规划纲要(2010—2020年)》《关于深化新时代教育评价改革总体方案》以及《“双一流”建设高校及建设学科名单》等政策文件,都在不同层面强调了创新型人才培养的必要性。然而,在现实教育实践中,拔尖创新人才的培养仍面临诸多挑战,如何在人工智能时代破解人才培养的结构性难题,成为亟待解决的重要课题。传统教育体系在拔尖创新人才培养方面存在明显的局限性。当前,知识传授模式仍以灌输式教学为主,难以有效激发学生的创新思维和跨学科整合能力;应试导向的评价体系过度关注学科成绩,而忽视了创新能力、实践能力的培养;教育资源的不均衡进一步加剧了创新人才成长路径的分化。此外,“钱学森之问”长期困扰我国教育界——为何我们的学校难以培养出杰出的科学家?这一问题不仅反映出教育体制在培养高端人才上的不足,也凸显了创新人才成长所面临的深层次结构性障碍。因此,传统教育模式急需向更加灵活、开放、智能的方向转型,以适应拔尖创新人才培养的新需求。

在这一背景下,DeepSeek旗下的大语言模型,为拔尖创新人才的培养提供了新的可能性。DeepSeek具备高度智能化的知识整合能力,能够提供个性化学习支持、启发式互动和跨学科知识迁移,从而满足拔尖创新人才多样化、个性化的培养需求。它不仅能够优化知识获取路径,还能通过数据驱动的精准推送,为学生提供因材施教的学习方案。然而,技术赋能教育的同时,也带来了新的挑战。DeepSeek是否能够真正促进学生从知识获取向创新能力生成的跃迁?在信息准确性、伦理安全、技术依赖等方面,它是否会带来新的风险?面对传统教育模式的惯性,我们又该如何优化DeepSeek赋能下的人才培养体系,使其既符合创新人才成长规律,又能有效对接国家科技发展战略?因此,本文将围绕以下几个核心问题展开讨论:DeepSeek如何赋能于拔尖创新人才的培养?在DeepSeek的技术支持下,如何满足拔尖创新人才对多学科融合、批判性思维与实践能力的全面需求?在推动拔尖创新人才培养的过程中,我们应如何用好DeepSeek这一人工智能技术的支持?这些问题的解答,将为未来拔尖创新人才的教育培养发展提供理论指导和实践路径。

二、DeepSeek赋能拔尖创新人才培养的价值意蕴

在当今知识经济时代,拔尖创新人才的培养已成为全球教育体系的重要议题,传统的学科本位教育模式在培养创新人才方面存在诸多局限,亟需通过智能化手段进行深度改革。DeepSeek作为一款先进的智能教育平台,凭借其独特的技术优势,能够有效地促进知识整合、高阶思维的发展,以及协同育人环境的构建,从而为拔尖创新人才的培养提供强有力的支持。

(一)智能融通:跨学科知识整合与创新思维跃迁

传统教育体系以学科边界为认知藩篱,将知识体系割裂为封闭的单元化结构,导致学习者的思维范式局限于单一学科的线性逻辑,尤其是高校科技人才组织模式一度陷入困境。这种割裂不仅阻碍了知识的系统性整合,更使创新思维的生成缺乏必要的跨域联结基础。DeepSeek通过重构知识组织模式与认知训练机制,实现了从“学科容器”向“认知网络”的范式转型,为创新思维的跃迁提供结构性支撑。

在知识整合维度,平台聚焦拔尖创新人才的跨域迁移能力培育,构建动态知识拓扑网络。基于超学科认知图谱技术,突破传统课程的知识容器模式,将数学形式化思维、物理系统建模能力与人文批判性思考等核心素养解构为可重组的知识元胞。通过揭示量子力学与分子生物学的概念同构性、算法逻辑与社会科学的范式互补性,形成支持认知弹性发展的知识基底。这种智能化的知识解域机制,使学习者能够自主建构跨学科认知框架,为原创性突破提供概念组合的创新空间。针对高阶思维的培养,DeepSeek建立认知阈值突破模型,直指拔尖创新人才的元认知能力发展,因而设计多阶认知跃迁路径:在初级认知层强化概念网络的拓扑构建,在中阶培育系统建模与批判反思能力,至高阶则聚焦于范式颠覆性思维的激发。通过实时神经认知监测与自适应挑战生成系统,精准识别学习者的认知临界状态,在概念重构的关键节点施加认知张力,推动思维模式从线性演绎向超限联想跃迁。

知识整合与思维训练的协同机制,本质上构建了拔尖创新人才的认知动力学系统。DeepSeek创新设计的“概念应激-重组”循环,迫使学习者在解决非常规问题时,不断打破学科范畴的认知舒适区。当环境科学中的耗散结构理论遭遇经济学复杂系统分析时,平台通过智能推演揭示概念间的深层隐喻关系,激发学习者建立跨域类比推理能力。这种训练使知识掌握过程转化为思维模式进化实验,有效培育出兼具逻辑严密性与思维发散性的认知特质。

(二)个性导航:自主学习进阶与高阶认知建构

拔尖创新人才的成长需要高度个性化的发展路径,而传统的标准化教学模式往往难以满足这一需求。DeepSeek凭借其智能推荐算法、个性化学习路径优化及认知能力建构模型,为学习者提供精准化、差异化、动态化的个性化学习支持,促进自主学习的进阶,并构建高阶认知能力。

DeepSeek的个性导航能力主要体现在几个方面:(1)DeepSeek能够基于学习者的知识背景、认知水平和研究兴趣,精准匹配个性化学习资源。传统的课程体系往往遵循统一的教学进度,无法有效适配不同学习者的需求,而DeepSeek能够通过数据驱动的方式,为学习者提供动态调整的学习路径。例如,针对不同认知水平的学习者,DeepSeek可以提供基础、中级、高级不同层次的学习材料,确保学习者能够在最优难度区间内高效学习。(2)DeepSeek采用智能交互反馈机制,引导学习者进行深度思考。通过自动分析学习者的提问、解答、推理过程,DeepSeek能够识别其思维方式,并针对性地提出挑战性问题,以促进批判性思维和创造性问题解决能力的培养。例如,在数学建模课程中,DeepSeek能够实时监测学习者的解题思路,并针对其逻辑漏洞提出纠正性引导,帮助学习者形成更严密的逻辑推理能力。(3)DeepSeek能够通过智能学习分析技术,评估学习者的知识吸收情况,并提供个性化的学习建议。不同于传统的统一测评方式,DeepSeek能够根据学习者的知识掌握情况和认知模式,动态调整学习方案,并提供适应性评估。例如,在计算机编程学习中,DeepSeek可以自动分析代码结构,并针对学习者的编程习惯推荐最佳优化策略。

(三)协同共进:智能创新生态构建与科研范式变革

在全球科技竞争加剧和科研范式变革的背景下,人工智能正推动科研模式向数据驱动、智能协同方向演进。高校科研正在由“个体驱动”向“有组织科研”转型,强调跨学科协作、智能工具赋能和知识生产模式的优化。DeepSeek在这一过程中发挥关键作用,其智能计算和数据整合能力不仅提升了科研效率,也重塑了拔尖创新人才的培养模式。传统科研主要依赖个体科学家的经验积累,但面对复杂科学问题,单一学科范式已难以满足创新需求。DeepSeek通过语义理解与知识图谱技术,精准识别学科间的关联性,优化研究资源配置,促进团队内部的信息共享。例如,在生物医学、材料科学等领域,DeepSeek可整合全球科研成果,自动匹配潜在合作团队,并预测未来研究趋势,提升研究的系统性和前瞻性。

DeepSeek在一定程度上重塑科研方法,传统科研模式依赖假设-验证框架,而DeepSeek等模型推动了数据驱动的归纳式研究。其深度学习能力可自动分析海量数据,挖掘隐藏模式,拓展科学发现的可能性。例如,在新药研发中,DeepSeek能够基于已有数据预测候选分子,缩短实验周期,提高研发效率。此外,在数学与物理领域,Deepseek已展现出强大的推理和公式发现能力,为基础科学研究提供了新范式。科研范式的变革对人才培养模式提出了新要求。人工智能赋能的科研环境下,拔尖创新人才需具备跨学科整合能力、数据分析能力和计算思维能力。高校应调整课程体系,推动AI+X模式的交叉学科教育,培养兼具学科深度与智能技术素养的复合型人才。同时,科研组织也在向扁平化、开放化方向发展,以促进全球范围内的学术合作。此外,DeepSeek推动的智能科研模式对学术评价体系提出了挑战。传统评价体系过度依赖论文数量,而未来科研评价可能更多关注数据贡献、算法优化和代码开发等,推动科研成果的多元化评估。这一变革将优化人才选拔机制,促进创新生态的健康发展。

(四)视野拓展:全球知识互联与国际竞争力提升

在全球科技竞争加剧的背景下,知识生产与传播已超越国界,国际学术交流与科研合作成为科技创新的重要推动力。拔尖创新人才的成长不仅依赖于本土科研体系的支持,也深受全球知识网络的影响。科学研究的全球化趋势加速了前沿知识的流动,跨国学术合作、数据共享以及多学科交叉研究成为推动科学突破的关键路径。全球知识互联提升了科学研究的协作性和开放性,使拔尖创新人才能够跨越地域限制,参与国际合作,拓展学术视野。国际领先研究机构普遍采用分布式科研模式,通过联合研究和共享实验平台推动科技创新。在这一过程中,人工智能技术的应用加快了全球知识整合,例如DeepSeek能够精准分析国际学术动态,关联不同领域的研究成果,提高科研人员对全球知识体系的理解和运用能力。

国际竞争力不仅体现在个体学术成就上,也反映在科技成果的全球影响力。人工智能、大数据等前沿技术的发展推动了科研范式的转变,使学术创新从单一学科研究向跨学科融合演进。DeepSeek等智能工具促进知识的精准匹配和动态更新,使拔尖创新人才能够迅速获取国际前沿信息,在全球学术环境中更有效地开展研究。通过国际联合培养、跨国合作实验室以及高水平学术会议,人才的国际化能力得到进一步增强。此外,国际科研合作促进了不同科研范式的融合,使人才在多元学术环境中获得跨学科经验。在生物医学、新能源等领域,跨国实验室已成为科学突破的重要支撑。全球学术会议和跨国研究项目构建了更紧密的科研网络,使拔尖创新人才能够直接对接国际一流科研资源,提升学术竞争力。全球知识互联的另一重要方面是学术话语体系的塑造,高水平科研成果的国际传播、跨文化学术交流和全球科研平台的参与度构成了人才国际竞争力的重要基础。科学知识的传播方式从传统出版转向开放科学和在线协作,使研究成果能更快速进入国际学术体系。开放获取数据库和高影响力学术期刊推动了全球知识共享,使拔尖创新人才在更广阔的学术舞台上发挥作用。科技全球化的发展,使拔尖创新人才的培养与国际知识体系深度融合。国际科研合作、学术资源整合以及多元文化的交互推动了知识创新的加速演进,并使拔尖创新人才在全球科技竞争格局中占据重要位置。

三、DeepSeek赋能拔尖创新人才培养的内在机理

(一)智能赋能:课程整合与高阶思维的共生性发展

拔尖创新人才培养面临的核心矛盾源于传统分科课程体系与整体性认知需求之间的结构性冲突。现行学科本位课程将知识体系切割为相互隔离的单元模块,导致概念间的意义网络被割裂,这种碎片化的知识组织结构与创新活动所需的整体性思维形成根本性张力。DeepSeek平台通过重构知识组织范式,实现从“学科容器”向“认知网络”的范式转换,其核心机制在于建立跨学科的概念迁移通道。借助动态知识图谱技术,系统将学科核心概念解构为可重组的知识节点,通过揭示数学建模思维与物理系统分析的内在关联、人文批判性思考与科技伦理的辩证关系,构建支持创新思维的知识拓扑结构。这种智能化的课程整合突破传统的内容叠加模式,使知识习得过程自然嵌入思维重构的深层逻辑,形成知识获取与思维发展的共生关系。

高阶思维培养的本质在于实现认知层级的系统性跃迁,基于布鲁姆教育目标分类学的认知发展规律,DeepSeek构建了四阶递进式认知发展模型:在初级认知阶段,重点强化概念网络的拓扑建构,通过可视化工具促进知识的结构化存储;中级认知阶段聚焦假设验证与逻辑推理能力培养,依托虚拟实验环境开展系统性思维训练;高级认知阶段着力于元认知监控与范式突破能力提升,借助多维度反思工具引导思维模式的迭代升级。这种分层支持策略将最近发展区理论转化为动态调节机制,通过实时诊断学习者的认知边界,自动生成适配其思维发展水平的挑战任务,确保认知训练始终处于最优发展区间。特别值得注意的是,系统通过认知负荷监测技术,动态调整任务复杂度与知识呈现方式,在保障思维训练强度的同时避免认知过载。课程整合与思维发展的协同机制体现在教育过程的辩证转化中,当学习者尝试将离散的学科概念整合为创新解决方案时,系统通过智能化的认知冲突设计,促使其打破既有认知框架,经历概念解构与重构的循环过程。这种设计使知识掌握不再是思维训练的前置条件,而转化为思维进化的载体,从根本上颠覆“知识输入—能力输出”的传统线性模式。从课程论视角审视,这种转变标志着从内容本位向过程本位的范式转型,教育目标从知识传递转向认知结构的动态重构。在此过程中,学习者不仅获得跨学科的知识整合能力,更形成持续自我更新的思维品质,为创新思维的生成提供可持续的发展路径。这种教育范式的革新,有效解决了传统课程体系中知识习得与思维发展脱节的结构性矛盾。

(二)认知赋能:差异教学与创新素养的生成性塑造

拔尖潜质学生的个性化发展需求与传统标准化教学之间的矛盾,构成教育模式转型的核心动力。DeepSeek构建的多维诊断系统突破传统评估的平面化局限,从知识结构、思维特征、策略应用三个维度实现精准定位:在知识维度,通过概念网络完整性分析揭示知识盲区;在思维维度,识别分析型与直觉型的认知倾向差异;在策略维度,评估元认知调节的成熟度。这种立体化诊断为弹性课程模块的生成提供科学依据,形成基础巩固、拓展探究、前沿突破的三级课程供给体系。基础模块确保学科核心素养的系统性达成,拓展模块支持跨学科探究的深入开展,挑战模块则指向学术前沿的复杂问题。这种课程体系既保持教育目标的导向性,又充分尊重学习者的认知独特性,实现标准化与个性化的辩证统一。

创新素养的培育需要突破同质化教学的思维禁锢,平台通过问题导向的课程设计重构教学逻辑,每个教学单元以真实世界的复杂问题为起点,引导学习者经历“问题表征—方案迭代—反思重构”的完整思维周期。在此过程中,系统提供三层递进式认知支持:概念层帮助建立知识关联网络,方法层培养研究工具的应用能力,元认知层促进思维过程的自我监控。这种设计使教学目标的统一性与认知路径的多样性形成动态平衡,既避免标准化教学对创新思维的压制,又防止个性化学习陷入无序状态。特别值得关注的是元认知支持机制,通过思维过程可视化工具,帮助学习者实时监控自己的认知策略,及时调整问题解决路径,形成具有自我修正特征的创新思维模式。学习者的主体性建构是创新素养生成的核心机制,平台通过反思性对话系统重塑师生互动范式,当学生提出解决方案时,系统通过连续追问引导其审视认知前提、检验逻辑自洽性、探索替代路径。这种交互模式将批判性对话转化为数字化的认知催化剂,使知识建构过程成为思维自主性的觉醒过程。在此机制作用下,学习者逐步完成从外部依赖到内生驱动、从被动接受到主动创造的转变,最终形成具有自我更新特质的创新素养。这种转变深度契合建构主义学习理论的核心主张,强调学习者在认知活动中的中心地位,为拔尖潜质学生的主体性发展提供实践场域。值得注意的是,系统通过情感计算技术识别学习者的认知投入度,动态调整对话策略的挑战强度,在激发思维活力的同时保持适度的认知安全感。

(三)生态赋能:协同育人环境的系统性构建

拔尖创新人才培养需要突破传统教育的封闭生态,DeepSeek通过构建三维协同机制,重构学校、产业与社会的关系网络:在知识转化维度,打通科研与教学的制度壁垒,建立前沿成果即时转化机制;在实践维度,整合产业真实案例资源,构建沉浸式学习环境;在社会参与维度,嵌入气候变化、人工智能伦理等重大现实问题,培养学习者的责任担当意识。这种立体化协同模式使学习者始终浸润在真实的创新情境中,其问题解决能力在应对跨领域挑战中得到多维锤炼。特别需要指出的是,系统通过社会网络分析技术,动态追踪现实问题的演变轨迹,确保教育情境与时代发展保持同步。

教育主体的角色转型是生态重构的关键突破,平台推动形成新型育人共同体:企业技术专家深度参与课程设计,提供产业视角的实践智慧;高校教师转型为跨学科知识整合者,搭建理论实践的衔接桥梁;学习者则成为创新探索的主体,在真实问题解决中实现专业能力的跃升。这种角色转变打破传统教育中理论传授与实践应用的割裂状态,使课堂教学与产业创新形成深度耦合。在协同平台的支持下,拔尖潜质学生能够整合多学科视角,其解决方案既具有学术前瞻性又具备实践可行性,这种双重特质的形成正是创新人才培养的核心目标。系统特别设计的角色转换模块,允许学习者在项目实践中体验研究者、设计者、协调者等不同身份,培养其应对复杂情境的多元能力。全球化视野的塑造是当代教育生态建设的重要维度,平台通过文化转译机制,将国际学术前沿转化为本土化教学资源,既保持知识体系的普遍性又尊重文化语境的特殊性。系统构建跨文化认知训练模块,通过对比分析不同文明背景下的创新范式,帮助学习者建立“全球本土化”的思维框架。这种能力使拔尖潜质学生既能把握科技创新的普遍规律,又能理解文化差异对创新路径的影响,在应对全球性挑战时展现出独特的创新智慧。教育生态的终极价值在于形成自我进化的人才培养体系,通过数据驱动的动态调节机制,持续为学习者的创新潜能释放提供适应性支持。系统通过建立教育质量反馈回路,将人才培养成效数据实时回传至课程设计端,形成能够持续改进的生态化实时发展机制。



图1 DeepSeek赋能拔尖创新人才培养的理论逻辑

四、构建DeepSeek赋能下的拔尖创新人才培养实践路径

(一)智能化评价体系:精准测评与创新驱动

传统教育评价体系的标准化、单一化特征与创新素养培育的动态化、多元化需求存在根本性矛盾。这种矛盾的本质源于工业化时代教育模式的路径依赖:以统一考试为轴心的评价机制过度强调知识复现能力,而忽视创新思维的非线性发展规律。DeepSeek通过构建动态多维度智能评价系统,突破传统评价的时空限制与维度局限,实现从结果鉴定向过程优化的范式转型。其核心创新在于将评价对象从静态知识掌握转向动态能力演进,通过教育数据挖掘、自然语言处理与机器学习技术的深度融合,构建覆盖认知发展、思维进阶与创新潜能的三维评价模型。

该系统的技术实现路径包含三个关键层次:在数据采集层,通过多模态交互终端实时捕获学习者的知识建构轨迹、问题解决策略及协作行为特征,形成覆盖课堂互动、实验操作与项目实践的立体化数据池;在分析建模层,运用知识图谱技术解析概念网络的拓扑结构,通过认知诊断模型量化高阶思维的发展水平,借助序列模式挖掘识别创新行为的触发机制;在反馈应用层,生成个性化能力发展报告与教学改进建议,形成“评价—诊断—干预”的闭环优化机制。这种评价范式的革新不仅体现在技术工具的升级,更在于重新定义了评价的教育功能——从筛选分层工具转变为发展支持系统。评价维度的重构聚焦三大核心领域:认知发展维度突破传统学科边界,通过跨领域概念关联强度分析,揭示学习者知识迁移的潜在路径;思维进阶维度引入批判性思维指数与系统思维成熟度指标,量化分析逻辑推演的严密性与问题解决的策略性;创新潜能维度建立原创性贡献评估模型,通过解决方案的新颖度、可行性与影响力三维度矩阵,预测个体的创新突破能力。评价标准的动态优化机制通过强化学习算法实现,系统持续吸收科技创新前沿成果与教育实践反馈,确保评估体系始终与时代需求保持同步。

(二)智能辅助教学:深度个性化与高阶认知训练

传统标准化教学与拔尖创新人才个性化发展需求之间的张力,构成教育模式转型的内在动力。DeepSeek构建的智能教学系统通过三级进阶培养体系,实现规模化教育与个性化发展的有机统一。其设计逻辑遵循“基础巩固—能力拓展—创新突破”的渐进路径,每个层级对应差异化的教学目标与方法论框架。

在基础能力培养层,系统采用知识图谱驱动的概念网络建构策略。通过可视化呈现学科核心概念间的层级关系与动态演变,帮助学习者建立结构化的知识框架。智能诊断模块实时监测概念掌握薄弱点,推送定制化的微课资源与变式训练,确保学科基础的系统性夯实。此阶段的教学策略强调“精准滴灌”,通过认知负荷理论指导下的内容分块与间隔强化,实现知识内化的最优化。能力拓展层聚焦跨学科整合与复杂问题解决能力的培养。系统构建虚拟实验生态,集成物理仿真、数据建模与可视化分析工具,支持学习者对气候变化、基因编辑等现实议题开展多维度探究。智能导学系统在此阶段扮演认知协作者角色,通过情境化问题链设计与认知脚手架搭建,引导学习者逐步掌握假设验证、变量控制与系统分析的方法论。特别值得注意的是跨学科思维训练模块,其通过设置学科边界模糊的复合型问题,强制触发认知冲突,促使学习者打破学科壁垒,建立多元知识联结。创新突破层面向具有显著拔尖潜质的个体,构建开放式创新孵化平台。系统提供前沿学术论文库、专利数据库与全球创新案例库,支持学习者自主定义研究问题。智能研究助手具备文献综述生成、实验方案优化与创新性评估功能,显著降低科研入门门槛。在此阶段,教学重心从知识传递转向思维赋能,通过设计思维工作坊与反事实推理训练,培养突破性创新所需的联想思维与风险决策能力。系统内置的学术影响力预测模型,可对研究成果的学术价值与社会效益进行前瞻性评估,形成创新人才培养的质量控制机制。

(三)智能科研生态:人机协同创新与跨学科合作

传统科研训练模式受限于物理空间、设备资源与学科壁垒,难以满足拔尖创新人才对前沿探索与协同创新的需求。DeepSeek构建的智能科研生态通过“虚实融合、人机协同”的新型研究范式,实现科研创新能力培养的范式革新。该生态体系由四大支柱构成:全球化资源聚合平台、智能化研究支持系统、跨学科协作网络与成果转化加速机制。

资源聚合平台突破机构边界,整合全球顶尖实验室的仪器共享系统、开放科学数据仓与学术社交网络。通过区块链技术实现研究数据的可信流通,运用联邦学习框架保障数据隐私,构建起跨国界、跨领域的科研基础设施。智能化研究支持系统包含三大核心模块:知识发现引擎通过语义网络分析,自动识别学科交叉的创新生长点;实验设计优化器基于强化学习算法,可对研究方案进行可行性评估与多目标优化;结果解释助手运用因果推理模型,帮助研究者穿透数据表象,揭示深层作用机制。跨学科协作机制的创新体现在三个维度:在团队组建层面,智能匹配算法综合考虑研究者的学科背景、技术特长与创新风格,生成最优合作矩阵;在协同创新层面,虚拟研究空间支持实时代码协作、数据共编与学术辩论,知识图谱技术自动捕捉思维碰撞的创新火花;在成果评价层面,引入跨学科影响力指数,量化评估研究突破对相邻领域的辐射效应。这种协作模式不仅提升科研效率,更重要的是培养学术领军者必备的团队协调能力与跨界整合思维。成果转化加速机制打通从理论创新到技术应用的“最后一公里”。系统构建技术成熟度评估模型,对研究成果的产业化潜力进行分级预测。产学研对接平台集成技术需求发布、专利价值评估与创业孵化服务,通过智能合约实现技术转移的自动化流程。特别设立的伦理审查模块,运用价值观对齐技术确保科技创新符合人类社会可持续发展目标,培养研究者的科技伦理意识与社会责任感。

(四)实践创新驱动:从知识生成到技术转化

拔尖创新人才培养的终极检验标准在于解决复杂现实问题的能力,DeepSeek构建的实践创新体系通过“问题牵引—资源支撑—场景验证”的三螺旋模型,实现知识创造与社会价值的深度耦合。该体系的核心特征体现在三个转变:创新源动力从学科导向转为问题导向,培养过程从封闭训练转为开放实践,价值衡量从学术产出转为社会影响。

问题发现机制的创新在于构建全球性挑战监测系统。通过实时抓取联合国可持续发展目标进展数据、行业技术瓶颈报告与社会舆情热点,运用主题模型识别具有重大实践价值的创新方向。系统设置多级筛选机制:首层过滤确保问题的前沿性与紧迫性;二层评估衡量问题的教育适宜性与可探究性;三层匹配关联学习者的能力特征与研究兴趣。这种机制使学术训练始终锚定真实世界需求,避免陷入“为创新而创新”的形式主义陷阱。实践支撑体系采用“双模驱动”架构:虚拟仿真平台提供高风险、高成本现实场景的数字孪生,允许学习者在安全环境中进行极端条件测试与失败迭代;实地创新基地则聚焦区域发展关键问题,通过校政企协同形成应用研究共同体。智能导师系统在此阶段发挥核心作用,其既具备领域专家的知识深度,又拥有跨界协调者的系统思维,可指导学习者平衡技术创新可行性、经济成本约束与社会接受度等多重变量。社会化能力评估体系突破传统学业评价框架,建立创新效能的多维度量标准。通过追踪学习者在真实项目中的决策质量、资源整合效率与社会影响辐射力,构建包括技术原创性、方案落地性、团队领导力与可持续发展贡献度的综合评价矩阵。评估结果不仅反馈至教学,同时接入社会信用体系,为拔尖创新人才提供持续发展的生态化支持。全球化实践网络建设尤为关键,系统通过文化智能分析工具,帮助学习者在跨国合作中识别文化差异对技术创新路径的影响,培养应对文明多样性挑战的包容性创新能力。

 

 

 

 

 

“云思维”:大学在人工智能驱动知识生态系统中的制胜之道

迈克尔·彼得斯

张婧妍 译 赵 琳 校

清华大学教育研究 2024-10-20

 

一、引言:“数据为王”

“云思维”(Minds in the Cloud)反映了当前科技发展的一种趋势,即人类的认知过程与意识正通过并且与数字技术(包括人工智能、聊天机器人、基因组学、纳米技术、超级计算、量子计算等)深度融合。当前认知数字技术的飞速发展很大程度上有赖于超级芯片技术的发展,如英伟达GH200 Grace Hopper超级芯片和清华大学的“太极”智能光芯片(其能效提升了1000倍)。技术革新为大规模人工智能、高性能计算(HPC)应用以及量子计算领域带来了重大突破。随着超级芯片和全球最强大、多功能计算平台的问世,全球经济已不可逆转地步入了“数据为王”的时代。从认识论的视角来看,“数据为王”这一论断表明,在现代,数据已成为获取知识和认知的首要且最有价值的来源,进而深刻改变了知识的本质、知识经济以及大学与大型科技公司之间的关系。在信息技术、数据科学和人工智能领域,“数据为王”的理念尤为重要,因为上述领域利用大型数据集训练算法和大语言模型,以识别模式、进行预测并指导决策过程。从认识论的角度出发,“数据为王”凸显了数据在现代世界中作为知识基石的核心地位,及在塑造我们对世界的理解、提升明智决策能力方面的重要作用。于高等教育而言,向数据中心(data centres)的过渡堪称一场范式变革,从根本上重塑了知识的创造、存储和传播方式。随着大学日益数据化,其未来的可持续性和相关性(relevance)将取决于对数据基础设施的角色、范围和实行方面的关键决策。形势的转变也促使我们必须深入探讨数据本体论、数据科学和数据化过程。在美国,这种转变的规模尤为显著,目前数据中心的数量已远超研究型大学(6000个数据中心对比约300所研究型大学)。前者通过复杂的网络、计算系统、存储基础设施和数据安全协议,提供对应用程序和数据的共享访问。这一发展趋势标志着知识资本主义的深刻变革——大型科技公司如今主导了以数据密集型活动为学术和经济价值衡量标准的新领域。

在这种日新月异的环境中,大学领导者当前必须就大学的未来愿景做出战略决策。由万亿美元级的大型科技公司——美国的“七巨头”以及在中国崛起的同等数量的企业——主导的数字超级资本主义(digital supercapitalism),在人工智能和数据驱动的地缘政治竞争中,彻底重塑了全球资本主义的所有权和结构。尽管人工智能将引发公司在战略制定以及政府在政策制定上的范式转变,但在演化经济学领域,人工智能与资本主义之间的关系相较于其他领域尚显有限。不同类型的资本主义可能会以各异的方式选择和塑造人工智能的发展路径,而人工智能亦将反作用于资本主义体系的演变。关键问题在于,人工智能将促进创业型资本主义(entrepreneurial capitalism)发展,还是引致更多的国家干预和经济集中,特别是在美国立法者正致力于制定激励措施以促进半导体生产、意图将中国排除在外的背景下。在某些部门,人工智能可能使得集中式经济规划比市场体系更具可行性和效率。对于高等教育而言,知识的创造、评价和传播方式可能会遭受干扰。大学可能需要调整自身角色、课程设置和研究方法,以维持其相关性。创造力与创新的产生方式也将受到影响,同时还存在疑问:人机交互在学术和产业环境中究竟是促进还是阻碍这些过程。人工智能可能会改变组织的常规运作,影响对技术机会的探索与利用,以及创新在经济系统中的部署。作为资本主义和知识生产的潜在变革力量,人工智能对高等教育机构的未来角色和功能有着重大但尚不明晰的影响,迫切需要经济学家和其他领域的专家深入研究这些动态,以助力塑造积极成果。为了保持竞争力和相关性,高等教育机构必须适应这一新现实,将数据中心的能力融入其研究、教学和行政管理职能中,同时也应批判性地审视这一技术转型对学术自由、研究诚信以及大学作为知识创造者和守护者的传统角色的影响。

数据中心的发展标志着知识经济的关键转型,重新定义了信息处理与人工智能发展的格局。数据中心业已成为数据密集型知识生产的基石——作为一种至关重要的基础设施,它们具备收集、存储和分析前所未有的海量信息的能力。在这一新范式下,数据已成为核心资产,推动着人工智能的进步及在各行业中的应用。当前,一个组织的竞争优势在很大程度上取决于其有效利用庞大数据资源的能力,而数据中心正是这一能力发挥的关键所在。它们为人工智能提供了处理大规模数据集的必要能力,以前所未有的精确度为决策过程提供信息支持和优化。向以数据为中心的运营方式的转变,借助自动化提升了生产力,同时,数据中心内的人工智能系统通过学习新的数据输入、完善算法而不断提升性能。数据密集型方法所催生的创新突破了传统界限,通过复杂的数据分析创造出新颖的产品和服务。此外,数据中心和人工智能技术的全球性质促进了国际合作,构建了互联互通的知识经济,以此撬动来自世界各地的专业知识和资源,从根本上改变知识创造与传播的动力机制。

在此背景下,有必要关注“算法资本主义”(algorithmic capitalism)的性质演变,以及美国6家市值万亿美元级的大型科技公司(FANGAM)的崛起,它们在美国标普500指数所覆盖的约30万亿美元经济体量中占据着越来越大的比例。在中国,大型科技公司的市场份额也在增长,包括百度、阿里巴巴、腾讯、小米、华为、滴滴和大疆等。这些公司均成立于20世纪90年代末或之后,并在关键的战略数字技术领域成为美国公司的强劲竞争对手。根据自然指数(Nature Index)数据,中国在学术论文的发表数量上已经超过了美国,在生成式人工智能专利的数量上也大幅领先。在此情况下,大学需要重新审视与大型科技企业的关系及合作机会,同时也要认识到美国和中国在国际政治经济领域的根本差异,这些差异体现在治理、监管和波动性(volatility)等方面。尽管两个经济体之间存在复杂而活跃的互动,但在与中国公司日益激烈的竞争中,美国大型科技公司面临销售额下滑的局面,因此它们正寻求采取选择性的“去风险”(de-risking)策略,以隔离地缘政治风险。有人认为正在出现一种独立并行的“技术民族主义”(techno-nationalism),这一趋势能抑制全球科学和技术公域的形成。对国际教育、学生和教职工的招募,以及科研合作关系的重点都有明确的影响。

大学亟需提高对培养人工智能相关领域人才以及新的战略关键数字技术(如半导体生产、量子计算等)研究人员的敏感度。在国家“战略竞争”大背景下,这已成为一项紧迫事务。美国国家科学院院长玛西娅·麦克纳特(Marcia McNutt)在“科学状况”(State of the Science)演讲中提出了若干建议,旨在保护和加强美国在科学领域的全球领导地位,这些建议包括完善K-12阶段的科学教育以充实国内STEM劳动力资源,推动大学与企业研究合作关系的现代化,以及制定国家层面的策略以协调研究活动。麦克纳特表达了对美国科学界可能失去、甚至已在失去STEM领域全球领导地位的担忧。她指出,尽管美国在研发投资方面仍居世界首位,但中国的研发投资增长率是美国的两倍,并有潜力在未来超过美国的总投资额。这一投资正在产出丰硕的研究成果:中国在全球I至III期药物试验中的份额已从2013年的4%增长至28%;中国的专利数量在2015年左右超过了美国,并且还在迅速增长。

美国、中国及其他国家共同面临的挑战之一,在于重新构想并构建未来的科研人员队伍。这需要通过优化K-12教育、改革大学课程设置,以及加强大学与产业界及国际间的合作关系来实现。在人工智能知识经济中,越来越需要正视伦理关切并建立相应的规章制度,以确保对人工智能系统的负责任和公平使用,这是构建公众对科学的信任和支持的关键所在。

二、“云思维”:智能的类型

“云思维”概念代表了对人类认知及与技术的互动在理解上的范式转变。此种思维与机器的融合并非遥远的未来场景,而是正在发生的现实进程,该进程受到认知计算、基于云的处理技术以及人们日益增强的数字意识共同推动。当前,所谓的“认知放大”(Cognitive Scale)现象逐步显现,促使人类智能与人工智能实现“深度融合”(Deep Integration)。“认知放大”是指通过人类与机器智能的结合,在信息处理、分析及应用能力上的指数级提升。这种规模效应推动着一种深度融合的趋势,使得生物认知与人工系统之间的界限越来越模糊,乃至相互渗透。

扩展形式的人类智能为探究未来社会及技术环境下人类与人工系统的发展、互动及其潜在协同进化路径,提供了一个更为广阔的框架。将此类因素纳入分析模型,有助于更为深入地理解智能的多元特性。

不同类型的智能互动与融合,孕育出一种新型云端集体智能(Collective Intelligence in the Cloud)。在这一新兴现象中,人类认知能力、人工智能以及云计算的强大计算与存储能力得以协同作用。云端集体智能以其可扩展性为特征,能够整合众多个体与人工智能系统的认知力,从而将问题解决能力提升至新高。这不仅提高了教育的可及性,也使得对先进认知工具和庞大知识库的获取更加民主化,允许全球范围内的不同贡献者实时协作参与其中,促进人类与人工主体间的即时通信与合作,打破时空界限。通过基于交互和结果不断进化的机器学习算法,集体智能得以持续优化,形成一种新的适应性学习范式,能够综合不同知识领域的视角与方法,推动跨学科的创新。云端集体智能依托分布式网络和先进技术,达到前所未有的协作、数据分析和问题解决水平。

在云生态系统中,云端集体智能的五个关键方面(表3)为集体智能构筑了一个强大的框架。依托协作平台、众包、大数据分析、人工智能/机器学习以及分布式计算等手段,组织与社群得以接入全球知识库和计算资源池。这种集体性的问题解决及创新方法正在重塑我们应对各领域复杂挑战的方式,覆盖了科学研究、商业策略乃至社会问题。在高等教育领域,这种深度融合的趋势尤为突出。大学正处于采用和发展这些技术的前沿,创建发挥云端集体智能力量的新型学习和研究模式。

表1 智能类型:深度融合

人类智能

人工智能

集体智能

认知智能

狭义人工智能

地方集体

情感智能

广义义人工智能

全球集体

人类智慧

人工智慧

增强智能

实践智慧

语境智慧

个人增强

哲学智慧

进化指挥

专业增强

人类意识

人工意识

云端集体智能

自我意识

模拟意识

分布式问题解决

集体意识

合成意识

人群学习系统

 

表2 扩展形式的人类智能

认知智能

逻辑推理、记忆、问题解决能力

情感智能

建设性地管理和运用情感的能力

生态智能

理解生态系统以及行为对其产生的影响

空间智能

视觉化和操作三维物体与空间的能力

直觉智能

在最小限度有意识推理下,快速有效地做出决策

存在智能

对哲学和存在问题的深刻理解

人际智能

理解他人并与他人互动的技能

内省智能

了解自己的情感、优点和缺点

创造性智能

产生新想法并进行创造性表达的能力

动觉智能

有效利用肢体解决问题或创造产品

道德智能

分辨对错并根据道德考虑行事

 

表3 云端集体智能的五个关键方面



 

三、人类认知与数字技术的深度融合

当下人类认知、主体性和意识与部分前沿数字技术的深度融合,使得人与机器的界限愈发模糊。在这一变革中,脑机接口(Brain-ComputerInterfaces,BCIs)扮演了关键角色,成为连接人类大脑与外部数字世界的桥梁。它不仅推动了人与数字系统的交互,还使这种交互变得无缝且近乎直觉,从而让人能够如同操控自身思维一般控制技术并与之交流。意识上传(mind up loading)概念则将这种融合推向更深层次,意味着将人类的意识和认知功能本质转移到数字领域。通过数字化自己的思想和记忆,人得以摆脱现实世界的限制。在虚拟世界的广阔天地中,数字自我可以互动、学习和进化,超越生物形态的界限。神经植入(Neural Implants)技术则标志着人机融合的又一重大突破:通过将装置嵌入大脑的复杂网络,旨在提升人的认知能力、记忆力以及与数字世界交流的能力。随着神经技术的不断创新,人类潜能固有的严格界限一次次被重新界定。与此同时,纳米技术正在革新我们生存的基础架构。纳米机器人可以在人体血液中循环,不仅作为被动的观察者,还是人体健康的积极守护者:监测、修复甚至增强人体生理功能,包括通过直接与神经系统连接来提升认知过程。

人工智能的崛起在人机融合进程中也发挥了关键作用,其先进算法能够理解并增强人类认知,为个性化学习体验、复杂问题解决能力及决策过程提供支持,成为求知过程中的得力数字伙伴。增强现实(AR)与虚拟现实(VR)技术进一步消融了现实世界与数字世界间的界限,它们所营造的沉浸式环境使得数字信息不仅可以被看到,还能作为感知体验的一部分。当我们将数字构造视为现实世界的一部分并与之互动时,现实与模拟之间的分界线便不再清晰。

以上技术发展预示着一个思维与机器融合的未来,这种融合将不再是遥远的幻想,而是我称之为“云思维”的现实。随着我们不断探索这种共生关系的极限,人类经验的演变将超越人类祖先最疯狂的想象,生物与数字之间的界限将变得模糊,并将开启关于“何以为人”的新视角。针对这些问题,我的理论方法在于阐明生物数字融合的概念,并思考在人工智能时代强调同侪生产(peer production)的“知识社会主义”(knowledge socialism)形式,在此时代,战略数字技术的新地缘政治形塑着后数字教育发展。本文将通过“奇点”(Singularity)和“后奇点大学”(Post-Singularity University)概念,探讨上述问题以及如何使大学适应未来发展的需求。

“云思维”框架提出了一种人类认知与人工智能深度融合的设想,通过运用计算与认知架构,构建一个结合人类智能与人工智能优势的混合智能系统。该框架基于四个核心组成部分:(1)认知架构,通过软件程序刺激人类认知,以整合人类与人工智能;(2)云计算,可扩展的按需计算资源,能够快速处理和存储大量数据;(3)脑机接口,在人类大脑与数字系统之间建立直接通信路径;(4)人工智能系统,基于先进的机器学习和人工智能算法,能够处理和分析大数据集。通过混合认知模型进行的深度融合过程,将人类认知架构与人工智能系统相融合,形成能够发挥双方优势的混合模型;云处理技术则利用云计算处理和分析大数据集,实现快速且可扩展的操作;实时反馈机制建立了人类认知与人工智能系统之间的反馈循环,以实现适应性和动态决策;神经网络则搭建了人类大脑、人工智能系统和云计算资源之间的桥梁,促进了信息交换。

四、“奇点”概念

“奇点”概念描绘了一个假想的未来时点,届时技术发展(尤其是人工智能与计算技术)将超越人类智能水平,进而触发社会、经济及智能本质的巨变。该术语借用自物理学,具体来自天体物理学中关于黑洞的“引力奇点”概念,象征着一个密度无限大的点,在这一点上经典物理定律失效。技术奇点的观点由科幻作家兼未来学家弗诺·文奇(Vernor Vinge)广泛传播,他预言人类将无法预知或控制技术进步超越某一临界点的后果。因为可能出现超级智能机器,这些人工智能实体在各个领域都将显著超越人类智能,并能以持续加速的速率自主进化。未来学家雷·库兹韦尔(Ray Kurzweil)有如下阐述:

当前,我们的大脑体积有限,智能提升也因此受限。但云技术正越来越智能,而且其发展潜力实际上是无限的。奇点,这一源自物理学的隐喻,将出现在我们的大脑与云技术融合之时。届时,我们将成为人类天然智能与人工智能的结合体,二者将融为一体。实现这一融合的关键将是脑机接口技术,最终会是体积相当于分子大小的纳米机器人,无创地通过毛细血管进入大脑。预计到2045年,我们将把智能扩展百万倍,进而极大提升我们的意识与觉知水平。

人类大脑与云技术的融合,以及脑机接口和纳米机器人的应用,是一种关于奇点到来方式的设想。该设想描绘的未来场景中,人类的天然智能借助人工智能得到提升,或将催生个体认知能力大幅增强、对世界的理解更为深入的社会。作为一个预测性概念,奇点是否必然会发生,在科学界尚未形成共识。即使发生,具体的时间点在支持者与专家之间也存有较大分歧。同时,对于是否能够实现以及是否应当追求这一状态也争议不断。超级智能的人工智能可能带来的后果及对人类的影响,尚有众多伦理、技术和哲学问题亟待探讨。尽管人工智能及相关技术正迅速发展,但距离到达真正的奇点所需的复杂水平仍有较大差距。在我们真正迈向这一未来之前,还必须克服诸多挑战。

技术奇点(Technological Singularity)概念如科学家和未来学家所宣传的那样,构想了一个人工智能将达到超出人类理解与掌控的复杂性和能力水平的未来。这一未来通常被描绘为指数级的增长过程,一旦人工智能达到与人类相媲美的智能水平,它便能迅速实现自我提升,进而引发弗诺·文奇所称的“智能爆炸”(intelligence explosion)。在这一假想的奇点时刻将发生深刻的变革,社会、经济和智能范式都将经历重塑。如雷·库兹韦尔所言,对奇点的一种展望是人类与机器智能的融合,通过脑机接口和纳米机器人实现。在这一未来设想中,人类的天然智能借助人工智能得到增强,可能会带来认知适应系统能力的扩展和对世界的更深层次理解。目前,奇点仍然是一个前瞻性概念,关于其可能性、实现时间及影响的观点众说纷纭,当下的前沿研究亟需解决一系列伦理、技术和哲学问题,这些问题关乎创造超级智能人工智能的潜在后果,以及对高等教育乃至人类整体的影响。

奇点论断的推测性质及围绕其实现可能性和可取性的持续争议,凸显了对此概念采取批判性方法的必要性。在高等教育语境中,奇点可能带来深远影响:个性化学习有望达到新高度,由人工智能驱动的自适应系统能根据每位学生的需求定制教学内容;脑机接口可能彻底改变学习过程,使得快速的知识获取和技能发展成为可能;虚拟现实和增强现实技术能够提供沉浸式的教育体验,人工智能则可以充当个人导师。这些设想都是基于当前的技术发展趋势和理论。然而,高等教育的未来将取决于多种因素,包括技术进步的速度与性质、社会价值观,以及如何使用和监管新技术。在技术进步与维护人类核心价值观和技能之间保持平衡至关重要,以确保教育始终致力于培养学生的创造力、批判性思维和情感智能等关键素质。

五、大学的奇点模式

在21世纪的转折时期,随着人类潜力的边界以前所未有的速度拓展,一种新的教育愿景正在浮现。奇点模式大学(The Singularity Model University)犹如灯塔,照亮了未来学家雷·库兹韦尔预言即将成真的时代之路。库兹韦尔所预见的奇点是一个技术进步将超越我们现有理解进而重塑社会结构的关键时刻。面对这一未来,大学必须迎接挑战,而奇点模式大学正走在变革前列。这类革命性学府的内核,是一种积极拥抱指数级变化的教育理念。由适应性的人工智能驱动的课程体系,犹如鲜活、会呼吸的实体,与科技进步同步前行。学生们不再受限于滞后于时代前沿的静态教学大纲,而是置身于能够适应他们及外部世界需求的动态学习环境中。位于美国的奇点大学(Singularity University)是一所非认证大学,自2009年首次推出奇点高管项目,旨在协助领导者“重构视角,深入洞察塑造未来的技术”,并“激发全新的思维方式——创办新企业或重塑组织所必需的思维方式”。

设想这样一个课堂,由人工智能驱动的课程系统能够辨识每位学生的独特认知特征。该系统根据学生的个人优势、不足以及学习风格定制学习体验,确保每次授课都能与学习者产生个人层面的共鸣。在一个对快速适应能力有着极高要求的世界里,这种个性化教育方式不仅是一种奢侈品,更是必需品。奇点模式大学进一步运用虚拟现实和增强现实技术,打造出超越传统课堂边界的学习体验。在此,学生们不仅仅是阅读关于古代文明的知识,还能漫步其中,与历史人物和事件互动,仿佛自己是参与者;他们也不只是研究分子的运作机制,而是能亲手操纵原子与化学键,从而加深对化学世界的理解。

学生们在穿梭于这些沉浸式学习环境的过程中,也发展了应对未来所需的重要技能。奇点大学强调人类与人工智能协同工作的艺术,认识到在未来数十年里,成功的关键将取决于人类与智能机器共同作业的能力。学生们不仅要学习编程或使用人工智能工具,更要在协作的微妙之处接受教育——学习利用人工智能的优势,并结合人类自身的创造力和同理心。伦理分析是奇点模式大学的又一基石。在一个人工智能即将占据主导地位的世界,对错的界限可能变得模糊。奇点大学致力于培养学生应对这些伦理挑战,营造批判性思维和道德决策的文化氛围。人工智能伦理课程不仅是选修科目,更是每个研究领域的必要组成部分,确保未来的领导者能够在人工智能主导的世界中做出负责任的选择。校园本身便是一个充满活力的实验室,学生与教师在创新生态系统中共存。学科之间的界限是通透的,鼓励跨领域的思想交融。生物学家与计算机科学家并肩工作,艺术家与工程师携手合作,共同拓展可能性的边界。

在这座学问的大熔炉中,奇点大学不仅是教育机构,还是面向未来的孵化器:培育一批思想家和实干家,他们不仅为奇点的到来做好了准备,还能积极地塑造这一时代。奇点大学的理念是积极参与未来,致力于确保技术的迅猛发展能够增进而非削弱人类体验。奇点模式大学不仅是求知之处,还是未来世界的缩影。它证明了教育的力量可以塑造、引领人类,使人类为面对巨大的未知世界做好准备。当首批从这所富有远见的大学毕业的学生踏入社会时,他们携带着变革的种子,准备播撒在未来的肥沃土壤之上。这也是奇点模式大学的承诺所在:拥抱指数级变化,启迪学生的思想,并滋养学生的灵魂,确保在世界加速迈向奇点之际,人类在人工智能时代能够生存并蓬勃发展。

六、后奇点大学:云端集体智能

在人类对纯粹生物认知的依赖逐渐减弱之时,一个关于学术避风港的构想日渐清晰——“后奇点大学”(Post-Singularity University)概念,是未来学家与技术专家深思熟虑后的产物,预示着一种将在技术奇点之后兴起的机构。技术奇点是不可逆转的临界点,自我优化的通用人工智能(AGI)将把技术发展带入未知且可能不可持续的轨道。在这样的世界里,人类生活、社会和劳动的根基都受到快速且不可预测的变化冲击,而后奇点大学将成为预备和启迪的典范。设想在这样的校园里,课程体系并非课程的简单堆砌,而是鲜活、动态的实体,旨在培养学生所需的素养与适应能力,以应对技术全面渗透人类生活的新局面。在此,重点在于培养知识渊博且思维敏捷的人才,能够在不断变化的环境中开展批判性思考并解决问题;同时,个人和团体有机会汲取并丰富人类的知识档案。

人工智能、人机交互课程绝非仅是几门选修课,它们实为教育体验的基石。学生在机器学习和人工智能的最新进展方面得到引导,不仅学习理论知识,还掌握与可能迅速超越人类能力的智能系统合作的实践技能。在这个技术力量无比强大的时代,大学高度重视技术使用的伦理和哲学问题。课程深入剖析技术进步的道德内涵,引导学生思考其工作对社会的影响,以及一个如此深度依赖技术的世界背后的哲学根基。在后奇点大学,社会经济和政治研究不止于学术练习,还是对未来领导者的必要训练,他们必须洞察技术进步所引发的社会连锁反应。学生们积极应对未来工作、经济不平等以及高科技星球治理的挑战,为一个日益复杂的世界做好准备。

认识到教育不应止步于学位授予,大学提供终身学习及再培训项目。旨在应对技能迅速更新换代的时代挑战,确保校友能够与技术的快速发展保持同步。跨学科合作不仅受到鼓励,更是该大学的理念精髓。不同领域的研究人员汇聚一堂,共同应对技术、社会与文化交叉领域的复杂挑战,打破长期束缚学术研究的孤立状态。以全球视角为核心,大学汲取国际多元观点的灵感,认识到技术的影响是普遍性的,因此解决方案也必须具备普遍的包容性。学生们不仅专注于理论研究,还积极参与实际应用和问题解决。他们投身于具有现实意义的项目实践,并经常与业界领袖、政府机构和非政府组织协作,将所学知识应用于解决紧迫的全球问题。后奇点大学既是创新中心,也是智慧熔炉,它汇聚了最聪明的头脑,共同推进STEM领域理论与实践的进步。在这里,研究与开发不仅是学术活动,还是一项使命,推动大学不断探索人类认知与能力的极限。此外,社区参与和社会责任也是大学文化的重要组成部分。大学坚信技术变革的力量能够带来积极影响,因此积极参与造福社会和促进社区发展的各项倡议。然而,后奇点大学目前仍是一个愿景,一个探索在充满不确定性的未来中教育可能走向何方的思想实验;技术奇点亦是一个假设,而非确定会发生的事件;但教育的未来无疑将受到技术进步的影响。无论奇点是否成真,教育机构都需适应变化,确保学生能够为复杂、动态且不断变化的世界做好准备。后奇点大学作为一个强有力的提醒,展示了教育者和学习者共同面临的巨大潜力和责任。

在后技术奇点时代,后奇点大学突破了传统实体机构的限制,演变为云端集体智能巨大网络中的一个节点。云端集体汇聚了人类和人工智能思维,形成一种共生关系,其中知识得以实时共享、扩展和完善,超越了个体认知的局限。在这个集体中,大学成为充满活力且持续发展的知识库,它将不仅是信息的存储地,还是活跃、有生命力的有机体,在不断的思想交流与见解碰撞中日益壮大。云构成了这个集体的神经网络,每个学生、教师和人工智能主体都为集体智能的增长贡献力量。在此模式下,课程不再是静止不变的,而是一种流动的、适应性的学习体验。学生不仅是知识的消费者,也是知识的创造者,针对复杂议题为集体贡献自己的见解。云端学习环境可促成前所未有的协作水平,全球各地的学生能够利用他们的集体优势和经验共同开展项目。

云端运行的人工智能系统不仅是工具,还是学习过程的积极参与者。它们分析数据、识别模式,并以远超人类能力的速度提出新理论。但它们仍受到人类智慧的引导,由大学提供伦理考量和创造性洞见。因此,人工智能与人类智能和谐融合,共同创作突破已知边界的思想交响乐。云端集体智能还可实现众包教育形式,使得全球专家的专业知识得以被获取并融入学习体验。这种知识的民主化意味着偏远乡村的学生也能接受世界一流的教育,与大城市的学生一样,从集体智能中受益。

作为云端集体智能,后奇点大学最显著的特征之一是其模拟与预测能力。云端能够运行复杂的社会、经济和环境系统模型,让学生探索不同决策与政策可能带来的后果。这种预测能力是帮助学生应对未来多方面挑战的重要工具。在云端集体中,伦理考虑也至为重要。大学需确保集体智能遵循一个完善的伦理框架,并具备透明的决策过程和问责机制。学生们不仅要学习如何使用人工智能和先进技术,还需理解他们在这一庞大思想网络中的行为所蕴含的道德意义。后奇点大学也认识到在集体中维护隐私和个性的重要性。尽管云促进了共有智能,但也尊重每个个体的独特观点和贡献:个人数据受到保护,且大学营造了一种氛围,在此,思想的多样性不仅被接纳,还被认可为集体力量不可或缺的一部分。后奇点大学标志着教育发展的新阶段。这种模式帮助学生为快速变化的未来做好准备,更赋予他们成为未来的积极构建者的能力。通过在共同的学习与探索空间中融合人类智慧与机器智能,大学确保人类能够以智慧、同理心和集体决心应对后奇点时代的复杂挑战。

七、“云思维”与未来大学

在“云思维”框架下展望未来大学,可以看到一幅变革性图景,其中人类认知与数字技术的融合消弭了传统界限,催生了一种新的教育范式。步入后奇点时代,未来将以人类与人工智能的深度融合为标志,重塑学习与知识创造的本质。随着我们跨越奇点,大学将演变为先进的人类与人工智能整合中心。直接神经接口有望通过实现知识的即时传递而革新学习方式,极大地改变学生获取和处理信息的方式。在此背景下,人工智能研究伙伴与人类学者协同作业,将显著加速学术发现的步伐,拓展各领域的可能性。

依托于云端的虚拟校园将面向全球开放,推动教育民主化,构建全球性的学习者共同体。这些云端校园将成为新兴研究领域的载体,探索意识的本质、数字伦理以及意识上传的哲学意义。在这个时代,大学肩负着守护人类价值观和伦理的重要职责,引导应对人工智能和人类认知进步所产生的复杂问题。云端集体智能的兴起,为大学成为全球合作的枢纽提供了重大机遇。这与“知识社会主义”不谋而合,即知识的生产过程是开放、协作的。为了充分把握这一变革带来的机遇,大学需健全支持大规模跨学科合作的基础设施,将人类和人工智能融合于研究和解决问题过程中,并重新构想知识产权与知识共享。

在这种新模式下,大学从单一的知识创造者转型为全球认知生态系统的管理与推动者,倡导开放科学、数据共享、推动创新并充分发挥集体智能力量的文化。脑机接口技术的发展为大学将其融入学习过程既带来了挑战,也带来了机遇。脑机接口技术能够实现快速的技能习得和知识传递,从而可能彻底改变教育的传授方式。不过这一变革要求发展新的教学方法,着重强调智慧以及对知识的伦理应用。大学须引领在教育过程中使用脑机接口技术的伦理框架制定,并探讨通过脑机接口促进学习对认知和社会的长远影响。随着这些技术日益融入社会生活,大学在塑造关于它们对个体身份及社会影响的话语方面将发挥关键作用。

在“云思维”中展望未来大学,大学将不仅是学习的场所,更是处于人类与人工智能融合前沿的动态、进化的生态系统。作为创新、伦理和集体智能的灯塔,在人类认知与数字技术界限日益模糊的世界中,塑造着教育和研究的未来走向。未来大学将在运用云端集体智能力量,推动认知革命,确保未来世界能够提升人类潜能、促进平等、应对重大挑战等方面发挥关键作用。随着“云思维”的不断发展,人工智能和云技术深度融入日常生活,大学将在塑造负责任且公平的未来上扮演关键角色。这一角色不仅关乎知识的进步和创新,还包括伦理框架的构建以及社会问题的解决。

随着人工智能系统日益复杂与普及,伦理考量尤为关键。大学应当将对于人工智能的伦理与批判性思考融入各学科,开展跨学科研究探讨人工智能及认知技术的社会影响,并与政策制定者及行业领袖合作构建负责任的人工智能治理框架。借此大学将自身定位为人工智能生态系统中伦理分析与人类价值观的灯塔,培养学生成为人工智能驱动的世界中的道义领袖。在向云端教育模式转变的过程中,确保学生公平获取先进技术资源至关重要。大学需制定相应项目为经济条件不利的学生提供必要技术的访问途径,构建融合云端教育与传统教育优势的混合学习模式,积极倡导促进高速互联网和先进学习技术普及的政策。通过挖掘人工智能和云技术在全球普及高质量教育方面的潜力,大学能够助力缩小数字鸿沟,营造更加包容的教育环境。

在人工智能时代,大学必须转型为有活力的创新生态系统,促进学术界、产业界与政府间的合作。包括为人工智能与认知技术领域的初创公司搭建孵化器和加速器,建立能够迅速适应新兴技术的灵活跨学科研究架构,以及在学生与教师群体中培育创业与创新文化氛围。通过担当人工智能及云端教育新技术的测试平台,大学可以推动创新,并确保在快速变化的知识经济中保持相关性。

在探索由人工智能驱动的未来这一未知领域时,大学既有机会也有责任塑造这场认知革命的方向。通过采纳“云思维”理念、重新构想组织架构和教学方法,并站在合伦理的人工智能发展前沿,大学能够在未来数十年内维持其相关性和影响力。面向未来的大学将是充满活力、适应性强的机构,它不仅是学习中心,也是人类与人工智能全球网络的关键节点。学科界限将趋于模糊,人类的创造力与人工智能的能力交汇,新一代领导者将在此学习如何掌控后奇点世界的复杂局面。变革时代即将来临,大学必须承担起先驱者和引领者的角色,以此确保“云端思维”的未来能够拓展人类潜能、促进平等,并应对全球面临的重大挑战。前方的旅程虽然复杂且充满挑战,但对于那些愿意适应和创新的高校而言,则预示着人类知识与认知的新一轮复兴。

本文强调人工智能对高等教育的变革性影响。随着人工智能刷新对知识经济的定义,大学必须适应变化,以保持在新形势下的相关性和有效性。大学应积极将人工智能技术融入教学、学习及行政管理流程,包括运用人工智能驱动的工具实现个性化学习、自动化行政管理任务以及提升研究能力等。当人工智能能够承担数据分析工作、处理日常任务,大学教育便应聚焦于培养批判性思维、创造力和同理心等人类素质,这些素质在由人工智能驱动的经济中将愈发重要。在“云思维”背景下,大学拥有独特机遇,能够深度整合人类认知与数字技术,创建一种促进学习和研究的协同关系。大学需明确自身定位,充分利用这一整合带来的机遇。人工智能和云技术能够提供个性化的学习体验。通过分析学生数据,人工智能可以根据个人的学习风格、节奏和偏好定制教育内容,从而提升学习的理解和记忆效果。云技术通过为不同机构和学科的学者共享数据、资源和见解提供便利,促进协作研究。跨领域合作下不同视角和专业知识的融合有望催生突破性成果。人工智能与云技术能够扩展人类的认知能力,使学生和研究人员更高效地处理与分析大量数据,从而推动研究深入、加速研究发现。云端平台能够承载复杂的模拟与模型任务,覆盖从生物到经济等多个领域,助力学生和研究人员理解复杂系统。这种通过实践学习复杂概念的方法可以显著提升对知识的理解与应用。云技术使得教育的获取更便捷,让不同背景和地区的学生都能接触高质量的教育资源。这种包容性丰富了学习环境,使之充满多元视角和经验。在环境科学、天文学、社会科学等领域,云技术使得实时数据分析成为现实,为学生和研究人员提供最新信息以及基于数据做出决策的能力支持。

人工智能还能实现常规教学任务的自动化,如作业评分和反馈,帮助教育工作者更加专注于互动和有吸引力的教学方法设计。将人类认知与云技术相结合有望催生新的跨学科领域,融合计算机科学、认知科学、教育学等多学科的特色。云技术可以创建全球课堂,使来自世界各地的学生相互交流、协作、共同学习,从而加深他们对全球性问题和不同文化的理解。

人类认知与数字技术的融合提出了重要的伦理和哲学问题,为学术研究打开了广阔的探讨空间。大学若能把握这些机遇,不仅可以提升教育服务质量,还将置身于人类认知与数字技术融合创新的前沿。这种深度融合可能会重塑学习、研究以及理解周遭世界的方式。通过把握深度融合带来的机遇,大学能有效应对并充分利用人工智能在知识经济中所提出的挑战与机遇,确保在培养未来领导者和创新者方面继续发挥关键作用。在描绘人工智能赋能的未来蓝图时,学术机构肩负着双重使命:一是引导这场认知复兴的方向,二是坚持伦理与智慧的双重承诺。这与追求生态文明的理念相契合,其中可持续性都至关重要,人工智能将在推动环境管理方面发挥作用。大学必须把握这一时机,重新定义其组织结构和教学方法,成为合伦理的人工智能(包括“人工智慧”, Artificial Wisdom)发展的先行者。未来的大学将是灵活、敏锐应变的机构,它不仅是知识的宝库,也是人类与人工智能全球网络中的关键节点。学科间的界限将逐渐消融,人类的想象力将与人工智能的能力交汇,未来的领导者将在此接受培养以应对后奇点时代错综复杂的挑战。

在这个关键转折点,大学必须承担起先驱者和导师的双重角色。通过该角色定位,大学能够帮助引导“云思维”朝着增强人类潜力、倡导公平以及解决地球所面临的重大挑战的方向发展。前方道路虽然复杂蜿蜒,但对于愿意发展和创新的机构而言,预示着人类知识与洞察领域的新曙光,可能跨越民族国家的界限,面向更大的地理区域,如“一带一路”倡议,在世界最大型区域基础设施——“数字丝绸之路”(Digital Silk Road)的支持下,促进更深入的经济一体化、区域安全和全球互联。就这一点而言,中国提出的数字丝绸之路是“一个全球性的商业、金融和电信基础设施系统”,中国大学可为其提供保障,以支持“一带一路”这一新发展模式下适于全球南方的地缘政治格局。

随着人工智能重塑知识经济,大学必须持续进化,以维持在新范式中的相关性和有效性。大学应积极地将人工智能纳入教育、学习和行政管理框架中,包括运用人工智能实现个性化教育、自动化处理行政事务以及提升研究能力。当人工智能接管数据分析和日常功能,培养以人为核心的技能——如批判性思维、创造力和同理心——便应成为学术教学的基石。这些能力在由人工智能主导的经济中将越来越有价值。在“云思维”背景下,大学迎来了促进人类认知与数字技术进步深度交织的机遇,使之形成一种共生关系,丰富学术研究和探索。大学应为这一融合做好准备。人工智能和云端创新可以提供定制化的教育体验,根据个人的学习风格、节奏和偏好调整教学内容。云技术通过促成不同机构和学科之间的学者无缝交换数据、资源和见解,促进协作研究。随着不同观点和专业知识的融合,这一趋势或将引发学术突破。

人类思维与数字技术的融合引发了重要的伦理与哲学思考,为学术话语提供了肥沃土壤。迎向这一前景,大学不仅能够提升教育服务,还能在人类与数字技术融合的前沿领域占据一席之地。这种深度融合有望彻底改变我们学习、探究和感知世界的方式。借此机会,大学可以有效应对人工智能领域,并继续在培养未来领导者和创新者方面发挥作用。

 

 

 

新视点

 

人工智能赋能高等教育的新思考

文 雯

北京教育(高教)2025-03-12

 

引言:“可能性”的边界

人工智能带来的无限“可能性”正在重新定义我们的社会与生活。从神经网络到深度学习,从自然语言处理到人机协同,人工智能作为具有颠覆性的革新技术,正在以前所未有的广度和深度影响着教育的方方面面。然而,越是前沿的技术,越充满了未知与不确定性。在可能性不断延伸的同时,人工智能技术也使得人们对其技术局限性、伦理挑战、加剧社会不平等问题担忧与反思。

在这一技术浪潮中,高等教育面临着新的机遇与挑战。回顾历史,技术变革一直是推动高等教育进步的重要因素。每一次技术的革新,都使得高等教育重新定义自身的角色与责任,以适应新的社会变化。目前,全球已有70多个国家和地区发布了专门的人工智能战略或产业规划,多所知名高等教育机构已针对人工智能人才的储备开设了培养项目。但在技术的洪流中,如何寻找“变”与“不变”的平衡点,也成了高等教育不容回避的重点:确定自身在人工智能时代的定位、重新审视教育的价值与目的、革新治理模式、应对全新的伦理挑战,都是当下高等教育领域亟须讨论和解决的关键问题。高等教育必须保持理性与前瞻性,探讨技术的可能性边界与限制,以立德树人为根本任务,主动引导技术的应用方向,规划与设计真正面向未来的教育。

AI时代的高等教育目标与使命

在人工智能逐渐融入高等教育的背景下,技术为教育系统注入了新的活力,但也面临着如何平衡技术赋能与教育本质的根本问题。我们必须重新思考:高等教育的核心价值究竟是什么?教育最终应该服务于什么目标?新技术的功能性是否与教育的目的有所冲突?在技术渗透到教育的各个层面时,我们必须保持清醒认识,避免高等教育的目的被工具化和效率化的逻辑所替代。教育不仅传授知识和训练技能,更培养具有批判性思维、社会责任感和人文素养的个体。

人的可能性是教育的基础,是教育的生命所在,也是教育实践和理论的根本。人工智能为年轻人的发展提供了更大的可能性,但年轻人不能永远停留在可能性之中,他们必须将自身发展的可能性转化为一种现实性。由于数字化建设与人工智能的发展越来越多地替代了人的认知发展以及智育的部分功能,这就使得教育促进人的自我认同与德育的功能得以进一步凸显。由此可以明确教育的核心任务与本质特征,教育不仅仅是要帮助人向外认识和了解自然界和人类社会,更加重要的是引导和帮助他们向内认识自我。这两种教育任务对应着当代教育体系的两个方面:一方面,我们相信个体的独特性,并倡导个体应更多地掌控自己的生活;另一方面,教育体系仍然倾向于有固定的内容和时间节点的安排。基于既定的教学内容和目标,人工智能可以帮助学生实现个性化学习,但目前这种“个性化”仅仅是指学习路径的不同安排,还不是以学生为中心、培养学生主观能动性的个性化学习。因此,教育在适应技术变化的同时,也不应过度向技术倾斜。教育应帮助学生在不断变化的环境中找到自身的定位和方向,使他们能够充分把握技术

带来的机遇而不被其限制。

新的技术应当成为赋能和服务教育的途径,但不应该是实现功利性目的的工具,更不能成为支配教育方向的力量。人工智能技术的赋能真正创造了教育回归本源的机会,让我们专注于追求真知、理性和自由,为促进人的全面发展开辟了新的可能。然而,新技术往往最初应用于高利润率的领域,因而要防范人工智能技术成为应试教育的助手。技术的进步并不总是能够立刻解决深层次关于“人”的问题,而“人”恰恰是教育最关心的。因此,面对技术的发展时,教育必须保持对“人”的价值的高度关注。此外,教育领域的特殊之处还在于,人工智能技术的使用并不是为了更高效地提高结果的准确性,而是为了更好地辅助学习过程本身。我们既要看到技术的潜力,也要保持冷静和理性的判断,谨防被技术的短期效果迷惑,而抛却了教育的初心。“中庸之道”是应对技术迅猛变化的合理态度,寻找“不偏不倚”的平衡点可能是高等教育真正实现技术与教育共生共长的

关键。

AI时代的知识观与认知模式转型

人工智能技术的应用正在深刻地改变知识的定义、生产、传播和应用方式。教育与知识相辅相成,知识观的变化影响着我们对教育的理解。一方面,教育是筛选、传播、分配、积累和发展知识的重要途径;另一方面,知识又是教育的重要内容与载体,离开了知识,教育就会成为无米之炊,各种各样的教育目标也就无法达成。然而,生成式人工智能的崛起,不仅重新塑造了学生获取和处理知识的路径,而且也引发了对知识本质的思考——什么才是知识?人工智能所生成的内容是知识吗?这一切正挑战着教育在传递知识过程中的传统角色。

从知识本质看,生成式人工智能生成的内容仍不具备传统“高深知识”的特征,它既不具备可检验性和系统性,也缺乏社会实在性,加剧了学生与现实世界的“脱嵌”,使学习变得更加抽象和空洞,学生无法将碎片化知识整合成系统的知识体系,难以完成复杂的内化、联想过程,缺乏真正的理解和批判性思考,缺乏对复杂价值问题的判断能力。此外,我们还应该对“知识”与“意义”做出区分。生成式人工智能更像是“意义处理器”,能够根据语境生成有意义的回应,但这些回应未必是知识。生成式人工智能有工具性和语义性两类功能:从工具性层面看,能识别大型数据集中的模式,但并不像人类那样能理解这些模式,而是对符号、单词、单词序列和体裁之间的统计关系进行建模,这表明其生成的结果只是基于数据规律和语义关联;从语义层面看,它在个人思想和社会交流之间进行调节,促进持不同概念或语言框架的人之间的理解,主要是促进意义传递与理解的工具,而非知识创造者。因此,在使用生成式人工智能时,必须对其生成内容进行严谨的验证和评估。而应对其带来的教育问题与挑战,关键在于要转变教育与知识附属于技术的观念与方法,还原教育与知识在社会与技术变革中的基础性地位与本质功能。

人工智能技术还影响着知识生产模式的变革。人工智能拓展了知识的生产主体,还带来以“知识+数据+算法+算力”为标志的新型知识生产模式。人类未来对精神世界的教化可能将交付于技术主体,人类所教授、学习和评价的客观知识系统也将受到技术影响。人工智能时代,个体不再完全了解自己获取知识的来源,这种转变意味着人类的知识生产将不再由人类完全主导,这标志着教育模式的重大变革。

然而,虽然人工智能冲击了传统知识生产模式,使得符号生产成本大幅降低、内容泛滥并带来了严重的认知负担,对知识版图产生了一定负面影响,但人工智能技术也可以利用“对齐”技术去除“知识泡沫”,发挥重构人类知识版图的积极作用,这也是当下高等教育变革专业、课程和教学变革的基础。有学者认为,云计算与人工智能结合可以促使不同类型智能互动融合,产生新型云端集体智能。思维可以超越个体大脑,进入一个分布式的智能网络中,扩展和重塑我们的知识和认知。该智能具有可扩展性,能整合多方认知力,提升问题解决能力,通过机器学习算法持续优化,形成新学习范式,推动跨学科创新,从而让思维突破个体大脑限制,进入分布式智能网络,对知识和认知起到扩展与重塑的重要作用。

面对知识生成与认知模式变化的复杂背景,我们应该重新反思知识在教育中的地位。人工智能改变了学生接触知识、理解知识、使用知识的过程,因此改变了学生所需的知识能力、认知素养和培养模式。教育不只是传授知识,也要培养学生面对技术的洞察力和判断力,分辨技术对认知过程的正向与负向影响。

AI时代的能力培养与评价

当下,人工智能素养的培养变得愈发重要,它不仅关乎学生对技术的理解与应用,而且关乎学生如何在技术驱动的知识环境中批判性思考和创造性应对复杂的挑战。因此,面对技术变革,学生不仅要具备对知识的掌握,而且还要培养适合于AI时代的新能力。大学及政府部门都面临着重大挑战,包括提升“数字素养”“数据素养”“人工智能素养”等能力的重要性。

能力的培养不仅仅是教导学生如何使用AI工具。AI工具虽能提升学生的任务性技能,但仅靠技术工具并不能发展核心技能。研究表明:学生在AI辅助下表现出了短期的能力提升,但一旦AI支持被移除,学生的表现便显著下降。这说明AI辅助学生提升的技能并不等同于真正的能力,需要长期支持和元认知的引导,帮助学生发展自主学习的能力。我们需要强调AI支持与人类技能结合的重要性,最终的目标是在发展人类技能的同时从人工智能中获益,前者强调作为“脚手架”的人类学习能力,而后者关注在人工智能辅助下解决任务的能力。两者结合的人智协同模式可以帮助学生拓展问题解决的能力、丰富问题解决的体验、提升探究学习的深度。

从哲学和历史的角度审视,人工智能不仅仅是一种技术,而作为科学,它既是理论科学,也是自然科学,还是属于人文学科的“文化科学”——它是一种高度融合的知识领域。因此,人工智能相关的教学不仅应包括数学、统计学、计算机科学等技术维度,还应纳入伦理、社会和人文维度。AI素养教育的双重维度——技术维度和人文维度——都应该得到重视。总之,尽管人工智能技术很重要,但也不应忽视采用自动化决策背后的人、权力和政治动机。强调人工智能素养的人的维度,是要让每个人都能够了解与人工智能共存意味着什么以及如何在最大限度利用人工智能提供优势的同时,保护人的行为或尊严不受任何负面影响。在各学科探索人工智能在其学科领域应用的同时,伦理教育应贯穿课堂的每个环节。

生成式人工智能的崛起,更凸显了培养人工智能素养的重要性。生成式人工智能的不透明性带来了诸多挑战:黑箱算法使得人们难以理解其输出的过程,但在决策过程通常不透明的情况下,普遍存在的误解可能会导致人们对生成式人工智能系统的误用和不当信任。如果没有较高的人工智能素养,学生可能会将人工智能拟人化或高估其能力。因此,教育者需要培养学生判别信息的能力,批判性地使用人工智能技术,能够识别这些技术的局限与挑战。

AI时代下的学生评价也成为教育领域的关键议题。评价是教育的核心,评价内容反映了教育价值观,并引导学生、家庭、雇主和政府如何理解并使用教育成果。在人工智能时代,要关注人类和AI技能的协同作用。我们需要重视长期评价,只有通过长期评价才能更全面地观察到AI与人类技能结合的效果,而短期评价无法揭示学生的元认知发展及长远的学习成果。但是,当下评价改革进展缓慢,许多大学未能及时跟进评价治理的调整,甚至忽视了评价的整体重要性。

AI时代的教育伦理风险

随着生成式人工智能在教育中的应用迅速扩大,技术进步与伦理风险的矛盾愈加突出。在高等教育领域,AI技术引发了隐私泄露、学术诚信危机、数据偏见等诸多新的挑战。教师和学生的角色正在发生深刻变化,教育的公平性、透明性以及师生间的人际互动都亟待重新定义的局面。

在教育的属性方面,人工智能可能使教育更加技术化、商业化、工具化。信息安全和法律方面,在缺乏规范意识和风险感知的情况下,很多被高校师生上传至大语言模型的信息可能涉及隐私、知识产权和信息安全风险;教育伦理及道德方面,学术诚信受损和教育不公平加剧;教育质量方面,误导性信息会损害知识体系构建,过度依赖生成式人工智能可能导致教育质量下降;教师职业发展方面,生成式人工智能对教师角色的替代可能引发教师失业及适应新技术过程中的转型困境;语言与文化影响方面,生成式人工智能可能会复制社会偏见,延续全球性数据处理中的殖民主义遗留和结构性不平等。

部分学者基于顺应技术发展的视角提出了较为开放和积极的伦理观点。人工智能与人类在伦理问题上存在本质的不同,人工智能也有在人类道德框架内运行的可行性。虽然在伦理问题上,人工智能只能够遵循道德规范,并不具备真正的道德动机,但在设计符合道德伦理的人工智能时,并非没有参考方向:人工智能应具有严格按照规范执行任务的能力,具备能够预测和应对未来挑战的鲁棒性和可信性以及对不确定性的开放态度。面对人工智能未来的复杂性和变化,我们需要保持谨慎但开放的态度。具体到高等教育应用场景中,比起完全抵制的态度,讨论知识原创性的本质、重新设计评估方式,才能将人工智能在知识生产中的正向作用最大化,推动人类与人工智能的协作,同时从技术层面限制其负面影响。

AI时代的高等教育实践与治理

在AI技术飞速发展的时代,新型治理不仅是对新兴技术的回应,更是对高等教育形态的重塑。高等教育治理的核心在于如何平衡技术发展的速度与其带来的风险。在管理方式上,高校应认识到实施敏捷治理的重要性。面对纷繁复杂的人工智能应用风险,敏捷治理倡导治理规则的快速制定和实时调整,在快速变化的环境中保持治理的前瞻性和针对性。具体而言,随着人工智能在高等教育中的渗透,隐私、安全、学术诚信等问题日益凸显,高校应该通过分级风险管理,建立分类管理和灵活调整的风险规制体系,针对不同类型的风险采取相应的治理措施。例如:在诸多风险中,信息安全与法律风险的后果较为严重,应强调并优先建立信息分级和应用分级制度,可以通过数据分级、隐私保护机制和AI工具的透明化来减少风险。而在学术诚信问题上,则需要通过设立清晰的责任划分与评估体系来保证教学和研究的公正性。

不仅如此,大学治理还需要重新审视其组织结构和资源配置方式。AI技术能够在资源管理、战略规划、组织优化等方面显著提升大学的治理效能。然而,AI在情感处理、价值观理解和领导决策等方面存在局限,尤其在涉及复杂情感和人际关系的问题上,AI无法替代人类领导者。大学治理应采取“人机协同”的方式,既要充分利用AI提升管理效率,也要保持人类领导者在决策中的核心作用,以实现大学治理能力的全面提升。

 

 

 

当我们布置的作业DeepSeek能做对80%……

于歆杰

中国大学教学 2025-02-15

 

2025年春节期间最为引人注目的事件,毫无疑问是一个名为DeepSeek(深度求索)的人工智能模型的横空出世。无论是许多中老年人惊呼用它来写拜年微信又快又好,还是它的R1版本日活用户稳超3000万,或者是它在149个国家和地区的AppStore免费下载量排名第一的事实,都说明DeepSeek正在快速改变每个人的生活,这个改变的速度比2022年底ChatGPT带来的更快,而且可以预见,更近的未来还会有更多更大的改变出现。由此就引发出文章的标题,即我们在高校开展课程教学的时候,总会要求学生完成一定的作业,如果这些作业DeepSeek能够做对80%,会发生什么?这是一个由社会现象引发的对高等教育存在意义的灵魂之问。

文章将从三个方面来介绍笔者关于人工智能与高校的关系以及人工智能赋能高等教育的一系列观点。在开始论述之前,需要说明两点。其一,当前正属于人工智能模型算法和算力发展的高速期,对其方向和能力的预测存在相当大的不确定性,因此也带来了其在高等教育领域应用场景和应用方式的不确定性。其二,笔者既不是人工智能专家,也不是教育理论和教育技术专家,而是一名对人工智能、教育技术高度敏感,热爱并善于上课,勇于尝试新鲜事物的一线教师。

一、人工智能对高校的影响

作为人才培养单位,高校最主要的“产品”毫无疑问是学生。此外,研究型高校还承载着探索自然和社会规律(即科学)并改造社会与自然使之更适合人类生存与发展(即技术与工程)的使命,即高校的“产品”也应该包括研究成果。新质生产力是习近平总书记于2023年9月在考察黑龙江期间首次提出的新词汇,此后在中文话语体系内产生重大影响。笔者认为,人工智能是高校最重要的新质生产力。更为明确的表述是:在提升学生培养质量和提高研究成果水平这两个最核心的方面,人工智能将为高校带来史无前例的革命性变化。人工智能对高校的影响,可以从人工智能学科的地位、人工智能对科研范式的影响、人工智能对高校治理模式的影响、人工智能对教育教学范式的影响(该部分在文章第二部分讨论)四个部分来讨论。

1.人工智能学科的地位

笔者认为,人工智能已经具备独立且完整的科学问题、研究方法和应用场景,可以成为独立的一级学科。这个过程就像当年计算机学科脱离电气学科一样,是学科发展的自然规律。

对于不同学科,笔者有两种分类方式。其一,是否存在实体隔离层。大多数的工科、医科、农科,由于具体的技术需要相应的落地应用场景,并且很多时候是由新场景引发的新问题,是具有实体隔离层的学科。在具有实体隔离层的学科中,受制于法律、政治、经费、工程经验等复杂因素,先进的技术不一定能够在某个场景中得到更快的应用。而对于大多数的理科和文科来说,某个问题被解决,就意味着全体意义上被解决,所有人都能够立刻理解和应用这一成果。其二,是否存在直接应用,工科、医科、农科、应用理科和应用文科的研究成果可以直接在自然和人类社会中得到应用,其他学科的成果则需要在应用学科的应用过程中被间接使用。这两种分类方法无所谓高贵与低贱,是根据学科特点进行的划分而已。

人工智能学科是屈指可数的对人类社会能够直接产生影响的、没有实体隔离层的学科。它是当前所有人的焦点,是“赢者通吃”(winner takes all)的模式,因此需要采用“全部押上”(all in)的发展方式。

2.人工智能对科研范式的影响

人工智能学科包含的内容非常多,笔者这里只谈当前最热门的生成式人工智能引发的所有其他学科的研究范式的改变。

开展科学研究,无外乎发现问题、综述现有解决方案、在某些方向上寻求突破、通过发表与他人分享结果这“四部曲”,生成式人工智能在上述四个方面都能极大地助力科研效率。

二三十年前,能够以zotero等软件为文献库,搜索SCI和IEL等数据库,并且为每篇论文撰写阅读体会,从而总结出关于某个方向上,前人已经做了什么,还有哪些可以做、值得做的工作,是每一位博士生都必备的基本技能。获取这一技能所需的时间,在当下被极大地加速了。人工智能完全可以帮助研究人员以极高的效率实现翻译、总结、反复讨论论文细节、发现并推荐关联论文、梳理可能的突破方向。如果以某个新入门的博士生达到相同的认识水平作为判据,人工智能助力完成这套流程可以节省至少60%的综述时间。

而在更为硬核的独立寻求突破部分,人工智能能够帮助研究人员设计出完善的试验方案,并且在很多时候能够“亲自下场”助力研究人员,比如在需要比较大量文献的文科领域,人工智能可以快速梳理分析文献观点;在需要采集分析大量数据的理工科领域,人工智能可以更快更好地总结数据规律。

最后的论文撰写环节,人工智能更是能够把科技论文的模式化操作应用到极致,可以很快给出一个方方面面大差不差的框架来,作者只需要写入最为关键的研究思路和研究成果即可。以往中国作者在进行英文投稿时,经常被审稿专家要求进行语言润色,这一特点在生成式人工智能大模型的助力下已经不复存在。

前面提到的仅仅是针对某一现有领域问题研究范式的“四部曲”的改善。在人工智能的助力下,能够更好地促进来自多个学科的研究人员快速融合,在彼此的边界上突破上述范式,做出更为璀璨的成果。

3.人工智能对高校治理模式的影响

高校的人员类型复杂,业务流程多样,因此具有非常复杂的组织形态。高校治理一直是比较困难而敏感的话题。但当看到马斯克的政府效率部(DOGE)以6名年轻人的微薄之力,借助人工智能的能力,几天之内就发现了美国国际开发署(USAID)的若干重大问题的时候,每个人都会意识到,在包括高校在内的任何单位,主要依靠人的经验来进行审计和风险把控的时代应该过去了。

在高校的服务体系中,有一些可以称为“前台”,即直接与师生员工打交道的部门,比如组织部、人事处、科研处、教务处、研究生院、学生处等;还有一些“后台”,即在后面起到核心支撑作用的部门,比如宣传部、纪检监察部、财务处、学科处、资产处、后勤处等。无论是“前台”还是“后台”,只要业务运行过程充分数字化,人工智能就能在其中起到重要作用。

对“前台”来说,人工智能可以成为原先服务双方之间新增的第三方,使得业务办理更为便捷无误。比如某教师需要出具在职证明,可以先通过人工智能助手查阅出都需要准备哪些材料,然后在线申请办理,自助打印即可。这个过程原本的流程可能是,教师需要先找电话,然后根据电话询问相关部处的办事流程。由于接电话的工作人员的经验和当时场景的不确定性,导致电话沟通未必完整有效,办事人携带相关材料来到相关部处后,根据规则无法办理,由此可能导致人与人之间的矛盾和冲突。

对于“后台”来说,人工智能模型的加持,可以快速处理需要多部门流转的业务,还可以更快更多地发现人(哪怕是职业化专业化水准较高的办事人员)无法发现的场景和结论,比如资金的非正常流向、科研项目进展不顺利、学科发展和学科水平异常等。生成式人工智能对高校治理模式的改变,首先应该是在各部门内部进行的。在各部门内部业务流程中逐渐开始并普遍应用人工智能工具,最终必然会打破部处壁垒,形成全新的以服务对象、数据和算法为核心的管理服务组织方式。

二、人工智能对高等教育的影响

1.如何看待技术进步对高等教育的影响

传统意义上,教育(尤其是教学)的狭义本质是“新”学生如何高效学会“老”知识的问题。在这一领域内,由于是“老”知识,因此不少教师始终对教育技术的进步持“眼看他起高楼,眼看他宴宾客,眼看他楼塌了”的态度,低估(有时是严重低估)教育技术进步带来的教育教学模式的变革。从师傅带徒弟的耳提面命口传心授到有书籍印行每个人都可以买来学习,再到有人有组织地拓展到以学校为组织方式开展一对多的培养时,“老师傅”们是嗤之以鼻的;从完整而美好地在黑板上推导完最后一笔刚好下课铃声响起,到PowerPoint软件几乎一统江山时,“老师傅”们是不屑一顾的;从课堂完整高效地讲完一部分内容,到“破碎”地安排学生有些内容在课前学,有些内容在课堂上进行讨论时,“老师傅”们是视同儿戏的。类似地,从教师和学生之间的亲密师生关系,到教师―学生―人工智能助手的三者关系,“老师傅”们也会不以为然,并且“老师傅”们可以举出若干反例来说明这些弄潮儿们不过是昙花一现。这样的话题不会因为人工智能的发展而终结,未来还会持续。要想回答好这个问题,需要从两个角度来入手。

首先是看待问题的时间尺度。同一件事情,在不同时间尺度下,可能会存在截然相反的结论。对于新鲜事物,绝大多数人都会在短期内高估它能够带来的影响,而在长期内低估它能够带来的影响。某个技术提出时同期或近期出现的反例,大概率是由于还没有摸透其规律而产生的错误探索。用这些错误探索的案例来否定该技术的价值和远期的影响,是不明智的。我们要看的,是这项技术是不是从根本上具备颠覆的可能性。书籍使得知识可以在更大范围传播;PowerPoint使得知识传授的效率大为提高;数字化资源使得随时随地的学习行为可以发生;人工智能模型使得教与学的活动可以同时被大范围推广和高度定制化。这些都是大局和全局,这些都是不可颠覆并且此前技术无法实现的优势。它们一定会带来教育模式的变革。

其次是教育(尤其是教学)的本质。传统意义上来说,评价我们培养学生好坏的主要判据是看所教学生是否比其他人更多更好地掌握了知识。如果始终维持这个判据,恐怕高等教育的未来将是灰色甚至黑色的,因为我们所有人很快都会输给机器。有一种说法(未必准确),DeepSeekR1系列的最大模型有6710亿个参数(即671B),这已经包含了人类的大部分知识。教育教学的本质需要重新定义,学生完成大学四年的学习而获得的最大收获,至少不应该只是核心课程和基础课程的知识,而应该涵盖更为丰富的内容。在这一领域,存在大量教师―学生―AI共生的新场景。

2.利用人工智能提升高等教育的人才培养质量

(1)人工智能可以作为助手,有效助力现有课程的教学。一门现有课程,基本上都是由“教师―学生―助教”三元关系构成的。三者之间的各种交互构成了这门课程的所有活动。在这种场景下,人工智能可以作为第四元出现,从而形成课程的“教师―学生―助教―AI”四元关系。人工智能工具对其他三个要素都能有所助益。

对教师来说,DeepSeek等人工智能模型已经可以有效帮助教师进行教学资源的拓展,尤其是教师准备新教学内容时,这一特点更为突出。此外,人工智能可以帮助教师出题,尤其是概念性的或者综合性没有那么强的正向问题。对于经常采用“雨课堂”这类智慧教学工具,需要在课堂上随时随地采集学生学习成效的教师来说,这极大地减轻了备课压力。

对学生来说,基础较弱的学生往往由于耻于向教师和助教提问而陷入不良学习的反馈中,在班上越来越听不懂。而人工智能不会有任何“厌蠢”的情绪,并且其回答方式可以调适为事无巨细的模式,可以帮助有学习意愿的学生顺利掌握课堂上听不懂的若干知识。此外,头部学生在课堂上往往“吃不饱”,人工智能可以在课外根据其过往学习经历,有针对性地推荐学习任务。

对助教来说,助教可以与人工智能形成“前后端”关系。由人工智能提供前期基础性答疑服务,并且根据答疑数据刻画出不同学生的学习画像。有一定基础后,助教再有针对性地介入,并进行一对一的高阶答疑。

(2)人工智能可以改造课程,构建新型混合式教学。自2013年以来,在教育部的大力倡导下,我国以慕课为代表的数字化资源建设取得了举世瞩目的成就。数以万计的课程进行了数字化,由此引发了我国高校在混合式教学改革方面的系统化进程。很多教师都能够在某个程度上应用这些数字化资源。这些应用场景包括:有些课程安排学生在课外学习慕课,掌握相应的教学内容,从而减少课堂讲授;有些课程把部分内容置换到课外让学生在线学习,换来课堂上更充分的交流和更深入的学习;有些课程把所有常规学习内容都放到课外在线学习,课堂则被设计成实现分析、评价和综合等更高阶的学习目标。这三种场景都有某种形式的在线学习和某种形式的线下学习,即线上线下混合,这是对混合式学习的狭义理解,被应用在我国教育部定义的混合式教学一流本科课程中。

在课程资源充分数字化背景下,经过预训练的学科垂直大模型,可以更深刻地改造课程,实现人(教师―学生―助教)―机(人工智能)混合的新型混合式教学。在可见的未来,教师可以梳理出哪些教学内容适合在课堂上进行教师―学生―AI的同步交互式学习;哪些内容适合放到课后进行教师―学生―助教―AI的异步交互式学习。这两种学习的目标应该有所区别,前者应指向更广适用面、更需要同步参与、更重要的教学内容;后者则针对更个性、更具探索性的教学内容。

当然,这两种混合式教学并不是非此即彼的,而是兼容并蓄的,并且可以将人―机混合视作线上线下混合的新发展。

(3)人工智能可以重塑培养方案,实现完全个性化的学习路径。在传统意义上,课程是培养方案最重要的载体。学生只需要根据培养方案的要求,按既定的顺序学完相关课程,即可获得本专业所需的知识和技能,为未来学习和工作奠定基础。

对于传统意义上的大规模培养来说,这可谓是效费比最高的模式。但是在人工智能时代,完全可以做到根据两个边界约束,对每个人实现个性化的学习路径。这里所谓的两个边界约束,一个是指学生入学时对该专业若干基础知识的掌握程度,另一个是学生毕业时应该在知识和能力上达到的下限要求和上限预期。不同来源的学生的知识基础显然是不一样的,每个学生对自己的上限预期也是不一样的。因此,同时入学的一批学生的学习路径应该是不一样的。这只有在学习资源被充分数字化,同时人工智能垂直模型能够完全适配的场景下才可以做到。在这种场景下,课程已经不复存在,学生需要做的是与人工智能助理进行沟通,进行探索学习,在需要教师介入或需要与其他学生交互的场合下,才会因需产生课堂。

3.人工智能对高校不同类型课程的影响

当前,人工智能已经给程序设计、艺术设计、大文科这类课程带来了极为重大的影响,使得这些课程的教学模式必须发生根本性变革。从这类课程的投入来说,人工智能讲解的能力、视野和知识面,已经堪比大学教师;从课程的产出来说,人工智能完成的设计代码、设计作品、写作的论文,已经基本能够达到教师对学生的要求。这就来到了文章一开始的灵魂之问,即在这种场景下,师生之间的教学核心是什么。这类课程的教学活动如果不发生根本性改变,教与学的双方其实都在掩耳盗铃。这类课程只有在更高的视角下进行重构,才能涅槃重生。

对于需要较深逻辑推理的理科课程和工科基础课程来说,当前人工智能带来了显性的影响。有心的教师和学生会主动应用各种人工智能大模型来助力教与学。但是由于人工智能大模型的算力、推理能力、对图形和公式的解析能力等因素的制约,人工智能尚无法像一位教师那样与学生就核心教学内容进行深入沟通,人工智能也无法像一位学生那样以较高的正确率达到课程的要求。以笔者所讲授的工科电类专业核心课程电路原理为例,撰写该文章的当天,在2025年春季学期第一周布置的作业中,包括DeepSeek、ChatGPT、Claude、豆包、千问、Kimi在内的近10个人工智能大模型均无法正确回答30%的问题。在这种场景下,人工智能更多的是一个教与学的助手角色。

对于若干涉及深入的技术细节和现场实践的课程来说,由于数字化资源尚不完备将导致垂直领域大模型的不完备,并且现场实践的数字化场景具有较高的实现难度,使得在一段时间内,人工智能尚不会对其产生明显的影响。

三、如何回答文章标题的问题

对于文章标题的问题,其实不同的回答者的答案会千差万别。下面笔者尝试从三个不同视角来回答,并且给出进一步发展的建议。

1.国家层面

如果我国总体上出现了教师布置的作业DeepSeek能做对80%的情况,政府应该感到非常欣慰。首先,这意味着中国的人工智能模型和算法已经站在了世界这一竞争最激烈的科技战场的最前沿。其次,这意味着全国的学生都可以通过跟DeepSeek聊天获得高质量的课程辅导,从而我国高等教育的基本质量就能够得以保证。确保全国(尤其是教育不发达省份)高等教育的基本质量,毫无疑问是教育部最为关注的问题。促进慕课建设、一流专业建设、一流课程建设、工程教育认证等项目的根本目的都是保证质量。在以往的模式下,需要通过各种项目建设和资源建设,首先确保和提升学生所在地区的教师质量,才有可能确保和提升该区域的教育教学质量。但是在人工智能场景下,并不一定需要这样。在不遗余力提升各地教师质量的同时,人工智能模型可以扁平化地帮助各地学生提升学习质量。最后,我国几千年文化中始终推崇的有教无类和因材施教的基本信念可以得到兼容和发展,即在人工智能的加持下,既能够使全体学生受益,又能够开展个性化的辅导,可以同时实现高等教育的规模化和精细化。

为了实现这一理想,笔者认为教育部应该重点布局中国高等教育垂直大模型,并且以国家级课程等形式向全国高校推广使用。在这一过程中,有两个问题需要妥善处理。其一是资源和模型的版权问题。这个问题在慕课时代并没有得到合理解决,希望在人工智能时代有一个多方可以接受的方案。其二是集中式和分布式模型与平台的权衡问题,即国家意志、国家资源如何与企业意志和企业资源以及各学校意志和学校资源统筹的问题。

2.学校层面

如果某个学校出现了教师布置的作业DeepSeek能做对80%的情况,学校应该高度关注,主动布局,明确定位。头部高校应该按照人工智能学科发展、人工智能改变研究范式、人工智能改变校园治理、人工智能改变人才培养这四个方面来进行完整布局。中部高校应该在其中寻找一些结合本校特色能够实现的突破点。尾部高校则应侧重于人工智能改变人才培养模式来进行设计。在这一过程中,笔者认为有三点是需要学校管理者特别关注的。

其一,要系统化地培训教师和学生的人工智能素养。这既包括要整建制地给教师和学生开设人工智能基础和应用的课程与讲座,也涉及为师生提供人工智能助手,使得人工智能可以融入师生在校园内的各项活动。特别地,笔者需要强调教师人工智能素养的重要性。如果教师不知道用人工智能模型能干什么,并且不在自身日常活动中使用人工智能模型,很难想象他能够设计出吸引学生的人工智能助力教学模式。

其二,要系统性地引入学习平台。对学习平台的选择要考虑其上的数字化资源的丰沛程度、平台与多个人工智能模型是否都存在接口、平台与学校的教学信息管理系统是否能够做到数据互通、平台的各项功能是否能够让本校师生顺畅应用等因素。

其三,要及时发布明确的本校AI伦理要求。从学校的宏观角度说明在人工智能融入校园学习和生活的同时,它的各种边界在哪里。比如如何确保数据安全,如何确保引入人工智能后不会导致新的偏见和歧视等。

3.教师层面

如果某个教师出现了布置的作业DeepSeek能做对80%的情况,教师应该对于文章第二部分所讨论的问题开展深入思考,躬身入局,找到在本门课程中什么是教师能给学生,而人工智能却不能给的。这里面包括但不限于的内容有以下几个方面。

(1)关于价值塑造的一系列举措。虽然通过与人工智能交谈也可以有情绪价值的含义,但是与人的交流、教师认为什么是对的、教师为什么认为它是对的,特别是教师的言传身教,是更扎实的课程思政。

(2)对学生进行有针对性的能力培养。

(2-1)前面第二部分介绍的由人工智能大模型导致的研究范式变化,完全可以向下兼容迁移到课程中来开展,也就是说DeepSeek等模型的普及使得开展研究工作的门槛降低了,学生完全可以在相同的课程学时中,既学会相应的知识,也学会如何应用这些知识开展创造性工作。

(2-2)需要有意识地培养学生识别AI幻觉的能力。当前以及今后的一段时间内,人工智能模型依然会存在“一本正经地胡说八道”的现象。在笔者前面提到的当前所有人工智能大模型都无法正确回答大部分电路原理第一周作业题的案例中,对于所有答错的题,每个大模型都能够给出详细的推导过程。教师可以有意识地利用这些现象,让学生从中找错。这既训练了学生对基本概念和分析方法的掌握,又从根本上强化了学生对AI幻觉的认知。

(2-3)帮助学生学会如何利用人工智能来检测自己是否真正掌握了相应的知识和技能。倘若人工智能已经能够做对80%的题,那么它也应该具备出相当质量题的能力。因此,学生应该学会利用这一能力进行学习。

上面的(2-2)和(2-3)都是有意识地训练学生在人工智能时代终身学习的技能。

(3)那些人工智能无法正确回答的20%题目,可能恰恰是当前教师的价值将马克思主义理论及党的创新理论与学生经验世界相结合等。对搜集到的“理论+体验”双课堂教学过程信息反馈资料进行质性分析,结合教师自身的反思,从而形成质性评价结论。在结果评价上,主要采用定量评价与定性评价相结合的方式,通过发放主题问卷、专家座谈、同行交流、学生访谈等方式搜集“理论+体验”双课堂教学效果信息反馈资料,了解学生参与“理论+体验”双课堂教学活动开展之后思想政治素养在知、情、意、行方面的发展状况。对搜集到的“理论+体验”双课堂教学效果信息反馈资料进行数据分析和质性分析,结合教师自身的反思,形成综合性评价结论。在此之后,将过程评价与结果评价所收集到的全部量化数据资料和质性评价结论进行对照与互补,“以达到评价的技术与人文的融合”,形成较全面的评价结论,从而深入把握学生的思想动态,及时调整“理论+体验”双课堂教学策略,不断优化“理论+体验”双课堂教学方案,精准有效地提升思政课教学效果。

 

 

 

 

 

 

 

 

ChatGPT在高等教育应用中的“科林格里奇困境”

及其对知识生产与人才培养的影响

张艳丽 杨 颉

上海交通大学学报(哲学社会科学版) 2024-10-26

 

一、ChatGPT的兴起及其在高等教育中的应用场景

新的数字媒介技术正以前所未来的力量影响着大学变革,例如对传统教育的强大冲击。在数字化时代,对大学而言,以人工智能为代表的信息技术已经打破了传统大学的“围墙”,赋予了高等教育发展的新方向:人工智能改变传统的教育方式和考试方式、数字模拟技术颠覆传统的教学实验室、助教机器人实现教师的个性化指导、区块链技术推动学历认证等。最新的大规模语言AI模型,如ChatGPT、文心一言、通义千问等,能够在高等教育场景中进行广泛应用。以ChatGPT为例,其兴起给大学的教育教学与学生学习均带来了显著变化。

(一)ChatGPT的兴起引发了大学对技术进入课堂的新讨论

在2022年底,ChatGPT问世并率先在北美各大院校中流传开来,随之引起全世界范围内高教界人士的广泛关注,不同高校对ChatGPT能否在大学生学习中使用给出了不同的态度。其中,我国香港地区的大学对此率先做出了反应:香港科技大学对课堂AI的使用政策给予了院系灵活性,将学生能否在课堂中使用ChatGPT的决定权交由任课老师决定;而香港大学则实行了新技术在课堂中使用的严格政策,禁止在全部课堂和作业中使用ChatGPT及其他基于AI的工具,ChatGPT的豁免权需要课程老师的手写批准;但ChatGPT工具使用的便利性已是大势所趋,仅一个月后,港大已解除对ChatGPT等AI工具在课堂中使用的限制。其他香港高校,如香港中文大学,香港教育大学、香港理工大学等则在规避ChatGPT可能带来的伦理冲突时,宣称将主动尝试拥抱新技术。但随着ChatGPT在教育中的持续使用,其出现仅仅三四个月后,欧洲各国就改变了对ChatGPT的态度并开启了一轮针对OpenAI的监管风暴,原因是他们认为ChatGPT的使用可能会带来更深层次人才培养与数据安全等方面的隐患。此后,意大利成了西方首个禁止使用ChatGPT的国家,德国称出于数据保护方面的考虑也可能会暂时禁止ChatGPT在德国的使用。作为新涌现的人工智能之一,ChatGPT的存在必然有利有弊,甫一出现就对大学教学、大学决策与大学生学习带来了前所未有的冲击,并促使人们开始思考技术使用与教育教学和人才培养之间的关系。

(二)ChatGPT在高等教育中可能的应用场景

在知识生产与教育教学中,一种媒介技术所构建的社会传播图景,同时改变了知识生产与个人知识消费。从知识生产的角度看,每一次“传播革命使科学数据的采集建立在一个全新的基础上”,数据的采集方式变了,从而导致了知识生产范式、知识表达,以及知识供应与知识流通的变革,进而直接影响以知识生产为基石的教育系统与人的培养。作为通用型人工智能,ChatGPT在高等教育领域的运用具有巨大优势,它改变了知识生产与知识流通方式,也改变了教学与学习方式。具体而言,目前ChatGPT在高等教育中的运用主要表现在辅助教学、运用数据进行管理并对大学生提供个性化支持等方面。

第一,ChatGPT能够将教师和学生从简单、重复的劳动中解放出来,提高效率,帮助他们形成更全面的认知体系。在知识爆炸的时代,ChatGPT在处理众多咨询和对大量知识进行提炼方面具有优势,它拥有语言理解和文本生成能力,其语料库不仅包含海量的信息,还包含了真实世界中的对话,这使其具有与他人进行互动的能力。作为重要的辅助教学和学习工具,ChatGPT能够代替教师和学生的部分工作。对大学生而言能够协助他们进行学术论文写作,对其学习需求进行即时反馈,并支持其个性化学习;对大学教师而言,ChatGPT能帮助教师生成教案、形成教学策略,提高教学效率,也能帮助教师开展行政类工作,撰写各类文件和报告等。此外,ChatGPT还可以通过培养学生的学习兴趣和创新精神,使其具备与AI打交道的技能。更为重要的是,学习者通过与ChatGPT进行交互对话,能获取自身认知以外的知识与信息,建立起对知识世界立体、动态、多层次、全维度的认知体系。

第二,运用数据进行管理并对大学生提供个性化支持。对大学管理者而言,ChatGPT具备一定的数据分析功能,并可对不同类型的教育数据进行可视化处理。首先,通过大数据分析大学生的学习行为和学习模式,能够提升大学管理效率。在传统上大学习惯于采用统一方式进行管理,ChatGPT带来的数据价值是巨大的,它能够通过储存学生的学习行为分析大学生的学习模式和学习偏好,通过采集多元化信息生成多元评价标准,这为个性化管理提供了可能。对大学生而言,ChatGPT能够为与之对话的大学生定制个性化的学习服务,将其从琐碎、重复性的学习任务中解放出来,让其专注于更具创新能力的学习任务。更为重要的是,ChatGPT能通过概率预测(probabilistic predictions)对大学生未来的学习进行评估与预测。概率预测是大数据实现个体学习支持的核心要素之一。ChatGPT可通过收集的反馈数据来评估学生个体对课程的理解程度,并为之制定个性化学习计划,最后通过概率预测优化学习内容、学习时间和学习方式,帮助学习者更有效率、更恰如其分地学习。

当然,学者们也注意到了ChatGPT在使用中的局限性。如,ChatGPT存在专业知识储备不足的问题,生成的内容反馈不够准确,存在编造的嫌疑,且技术在学术中的过度运用可能引发学术不端的伦理问题。因此,在教育教学中对大学生使用ChatGPT进行价值观的引领十分必要,要帮助其养成正确使用AI的伦理和规范,规避人工智能可能存在的风险,并增强对学生的人文关怀。

任何技术工具的发展都具有两面性,且在新技术出现之初,人们在使用它时也要对其可能导致的后果存有警惕之心,以免陷入“科林格里奇困境”(Collingridge’s Dilemma)。“科林格里奇困境”是英国技术哲学家大卫·科林格里奇提出来的,他认为一项技术的社会后果在技术生命的早期难以被预料到,然而,当不希望的后果被发现时,技术却往往已经成为整个经济和社会结构的一部分,以至于对它的控制十分困难和耗时间,因而难以或不能改变。因此,任何新技术的出现都需要我们审慎地评估其可能带来的后果,高等教育界对新技术ChatGPT的讨论也正是基于此:在现代,数字媒介技术与传统大学教育的结合越来越紧密,直接影响着高等教育的发展方向与人才培养质量。

二、ChatGPT在高等教育中的应用所面临的“科林格里奇困境”

“如果我们把技术当作某种中性的东西,我们就会陷入听任技术摆布的境地,它会使我们对技术的本质茫然无知”,陷入技术的“科林格里奇困境”。在ChatGPT出现之初,人们一方面欣喜于它功能的强大,另一方面,也对其未来可能会对高等教育系统与人才培养造成的冲击感到担忧。无疑,ChatGPT为高等教育创造价值的同时,也带来了一系列的潜在风险。

(一)知识便捷性与人才创新性的冲突

对大学而言,ChatGPT在大学中的应用使大学的传统功能受到质疑,人才的创新性受到削弱。ChatGPT拥有巨大的创造性破坏效应。大学历来就是知识中心,大学教师所从事的工作就是进行知识的传播与生产。ChatGPT介入大学教学与大学生学习后,大学还能再被称为知识的中心吗?大学所教的知识还是当前大学生所需要的吗?大学知识中心的地位受到新技术的冲击,其人才培养的权威性和正统性将被削弱,大学的教学功能将受到冲击。教育是培养人的活动,培养具有创新能力、批判能力的个人是21世纪高等教育的目标所在。教育是让人有更广阔的视野,这需要通过人的持续认知与内化来实现,学习过程即成长过程,本身就具有重要的教育价值,如果学生一味照搬照抄ChatGPT提供的“答案”则难以成长为有创新能力的人才。

(二)学习自主性与学习自主权的冲突

ChatGPT的出现使知识获取的成本降低,个体的学习机会和自由时间增多,非正式学习成为一种更普遍的状态,知识获取的便捷性使学习者对学习内容有了更多的选择权,更多的学习自主权对一些学生而言意味着更高的学习自主性,这对大学生的学习提出了更高的要求。但学习自主权与学习自主性之间并不一定是正相关关系。一方面,当前我国大学生的学习自主能力普遍缺乏,内在学习动力不足;另一方面,未来教育就是要培养学生的自主学习能力,“强化学习自主性”。学习自主性的培养不是一蹴而就的,也不是仅依靠技术赋能就能实现的,实际上,学生学习自主性的大小有赖于教师在学习活动中的有意识培养。技术的变革强化了学生的学习自主权,要求教师的作用从学习过程中淡化,这反而会加剧“教”与“学”关系的对立,不利于学生自主能力的生成。对学习自主性较低、自制能力较差的大学生而言,更大的学习自主权反而有可能使其陷入“苏格拉底陷阱”,步入学习低效的怪圈。

(三)学习碎片化与深度思考能力的冲突

对大学生而言,ChatGPT的过度使用可能会使学习者患上“过度依赖症”,降低其深度思考和独立思考能力。一方面,从纸媒时代到数字时代,人们在获取知识方面变得愈来愈便捷,但这也让学习者陷入“碎片化”学习的境地,越来越少地进行深度阅读与深度思考。另一方面,当需要某方面的知识时,提出问题与回答问题都变得更为“快餐化”,人们不需要深度思考就能轻易获取答案,对技术工具的过度依赖,将窄化大学生的认知视野,降低其深度思考能力。

(四)数据预测与数据公平的冲突

作为最新的数字技术,ChatGPT在与高等教育深度融合、变革学习方式与学习形态方面有巨大的优势。但ChatGPT的运用也可能会带来加剧教育不平等的潜在风险,2022年,联合国教育、科学及文化组织(UNESCO)召开了教育变革峰会并发布了《关干教育变革的愿景声明》(Vision Statement for Transformation Education),指出未来教育要应对关乎教育公平与教育质量的全球性危机。这是因为,一方面,看似公平的大数据下也存在着数字鸿沟,就读于名校的优秀学生更容易接触到优质的大数据学习系统,能够获得更多的资源、更好的培训。另一方面,大数据所带来的概率性结果的预测有加大教育不平等的可能。如可汗学院的“数据分析主管”贾斯·科梅尔(Jace Kohlmeier)提出的关于学生学习的“领域学习曲线”(domain learning curves):“为了提升平均准确度并让学习曲线的末端显示更出色,我们可以在早期打击那些能力较弱的学习者,并怂恿他们中途放弃,但这绝不是教育应该做的事”。任何技术的使用都是双刃剑,至于怎样最大程度地发挥其优势,并削弱其带来的教育冲突,这需要大学组织在管理与决策中做好平衡。数字媒介产生的大数据带来的价值是巨大的,但技术与数据不是万能的,如何运用数据为人的培养服务,这既是教育管理中的“技术选择”问题,也是“技术”与“人”的关系问题。因此,高校不能放任ChatGPT在大学教育中的任意使用,必须审慎评估其使用的各方后果,制定其使用的限制条件,使其为人的培养服务,实现其“技术性”和“价值性”的统一。

(五)“解放”人与“控制”人的冲突

对未来教育而言,ChatGPT等新技术工具的意义是“解放”人而不是“替代”与“控制”人。虽然当前很多高校对ChatGPT在大学课堂中的使用持有保留与怀疑的谨慎态度,但随着ChatGPT的更新换代,越来越多的大学教师与学生会被其强大的功能所吸引,并逐步张开双臂拥抱新技术。ChatGPT基于大数据,并通过已产生的大数据时刻为人们服务,人们将对其变得更为依赖,长久下去“人被人工智能驱使”“机器控制人”的隐忧有可能成为现实。当然,自制能力与独立思考能力较强的人可以控制技术为自己服务,但对于大部分自制能力不强、缺乏独立思考能力的人而言,他们的思维、意识将逐渐被ChatGPT等信息技术所影响、同化,新技术将以“役物”的方式去“役人”,导致人的“物化”。令人担忧的是,如果通用人工智能技术仅为部分技术精英人士所掌握,则存在少数人通过核心技术操控知识生产,进而影响大众学习和认知的潜在风险,对民族素质的全面提高和社会可持续发展产生不利影响。正是基于这一隐忧,纽约市教育部门官布禁止在学校的设备和网络上使用ChatGPT,因为他们担心ChatGPT在教育中的应用并不能培养批判性思维和解决问题的能力,反而会产生让学生从交易性视角看待教育方式的危机。此外,正如前文提到的,欧洲各国也开始“围剿”ChatGPT在教育中的运用,并开启了针对OpenAI的更为严格的监管风暴,以应对ChatGPT的持续使用对人类学习与人类认知可能带来的更为严峻的危机与挑战。这些均说明,在技术进步的背后,隐藏着大众对数据安全与人才培养的隐忧。

最新的技术工具作为最先进的生产力,对大学未来人才培养和知识创造具有重要的形塑作用,教育图景的演进是以技术工具为中心的演进,所以分析技术变革对教育的影响是预判未来教育图景的重要手段,也是实现技术工具“价值化”的有效途径。

三、技术变革与教育形态:从“促进”到“形塑”

作为世界科技革命和产业变革的先导力量,数字技术变革将确保优质教育和终身学习作为一项共同利益提供给所有人,以此促进教育公平、提升教育质量。同时,这也是解决高等教育发展中的公平与效率、组织化人才与创新性人才等几对矛盾的良好途径。但技术发展对教育并不总有积极的促进作用,因此我们要审慎地认知教育发展与技术变革之间的关系。纵观教育发展史,教育与技术之间既存在促进关系,也存在微妙的“竞赛”关系。

(一)技术变革促进高等教育目标的实现

技术乃是人类表达、交流与沟通的工具,其变革是教育发展的一面“镜子”,能够反映社会对人才的需求,推动教育目标的实现。在历史的长河中,技术的发展与教育的发展密切相关,技术革新降低了教育成本,提升了教育生产效率。从技术发展史的角度看,教育媒介技术经历了“口耳相传—造纸技术—印刷术—无线技术(远程视听教育)—互联网数字媒介”这一发展历程。在每一阶段,技术都极大地促进了教育的发展与教育目标的实现。在原始教育阶段,教育是通过口耳相传来实现的,这一时期是家庭作坊式的教育模式,以传授基本生活与生产技能为目标。随着造纸技术和印刷术的出现,人类实现了更广范围与更大规模的知识传递,实现了有组织的家庭教育与学校教育,教育对象也从贵族扩展到一般平民。进入工业社会以来,高度组织化的学校教育能够培养有组织的、有知识的劳动力,提升了劳动者素质,满足了社会对大批量,技能型劳动力的需求。在工业社会后期,社会发展对人才提出了越来越高的要求,得益于远程视听技术在教育中的应用,终身教育和远程教育也得到极大发展,教育对象开始从全日制学生向非全日制成人扩展。随着社会发展,教育对人的创新能力的需求变得更为突出,即培养创新型人才成为教育的目标。如今,大学是一个高度组织化与制度化的教育组织,能够同时培养大规模的人才,但也衍生了一些教育难题,如大班教学中的教育同质化和缺乏个性化。高度结构化的学校教育已无法满足培养具有个性化创新能力的个体的教育需求,在工业化时代,结构化的教学模式体现出高效率的优势,有利于培养出标准化的合格劳动力;但在创新时代,高度结构化的教育则难以培养个性化的学习者--标准化与个性化难以兼顾。而新技术工具的出现为实现这一教育目标提供了可能。进入信息化社会以来,随着互联网的出现,数字化教育也应运而生。信息革命解决了单纯的智力劳动问题,网络学习资源使劳动者获取知识变得更为便捷,知识获取的成本降低,使培养全面发展的高素质劳动者成为可能。

(二)从“我们塑造工具”到“工具塑造我们”

在过去几百年的发展中,教育的发展一直领先于技术的发展,技术为满足教育组织化与人才职业化提供了有力的支撑。随着数字媒介的飞速发展,学校的知识储备已经逐步跟不上技术变革的步伐,技术工具在推动教育变革的影响力方面逐步增强,改变了人才培养的规格与模式。从始至终,技术变革和教育发展的关系,也是技术与人的关系的真实写照:“我们先塑造工具,此后工具又塑造我们”。第一,数字媒介塑造了全新的大学教学环境与学习环境。以互联网为代表的数字媒介技术的发展,将“客观知识”世界的建构带进了一个数字媒介生态环境,为解决个性化人才培养提供了全新的技术方案。对大学教学而言,数字媒介有助于打造“融合式”课堂教学环境,它表现出与传统教学模式截然不同的特征。首先,数字媒介对大学教学产生重要影响,通过技术来打造智能化的教育教学新生态,更强调教学的场景化,实现线上与线下、虚拟与现实的联结与共通,能够通过大数据分析学生的学习情况,实现对教学的实时反馈。其次,数字媒介有助于通过数据进行教学判断与教学决策,协助教师分析每位大学生的学习行为和进程,并以此为依据进行个性化的学习指导。第二,随着数字媒介技术在高等教育中的深度应用,对大学生学习行为的分析有助于为其提供个性化学习支持。有关大学生学习行为与学习喜好的数据正改变着大学教学与大学生学习。通过丰富的数据来研究大学生的学习行为,了解大学生的学习习惯与个体学习特征,可揭示出促进人们学习的最佳策略,促使我们对学习、教学和获取知识的过程展开全新的理解。聚焦数据分析意味着为学生创造了“一个自动化的私人教师”,这能够给由于个性等原因未能寻求帮助或承认没有掌握学习内容的学生提供必要的学习支持。因此,数字媒介技术的巨大潜力在于推进个性化学习、改善教学,并最终提高学生的成绩,使培养个性化、创新型的大学生成为可能,从而促使人才培养从标准化走向了个性化。

四、技术变革与知识生产模式:从“知识权威”“学者权威”走向“知识选择”

(一)新技术的使用动摇了“知识中心”和“学者权威”的地位

在传统教育中,知识生产的模式是有完整的路径的,即遵循知识中心和学科逻辑,学科知识是由有知识权威的人(专业领域的知名学者等)在不断的生产、研究、发表和实践中确立起来的,传统的知识生产是以人为中心的,而学者是知识生产的中心,知识生产是严肃的学术活动。在知识生产的过程中,专家学者处于权威地位,知识传授的路径是从教师到学生的单向传播,学习者习得的是确定的、权威的知识。新技术在大学教育中的流行打破了原有的“知识权威”的局面,学生获取知识的途径增多、成本降低、更迭速度更快,这也增加了知识的不确定性。知识的权威性、准确性、确定性都需要重新审视,这更加需要学习者具备相应的逻辑能力、思辨能力和批判性反思能力,以便从众多不确定的信息中选择并确定所需的内容。教师的角色也开始发生变化,从“知识权威”“知识传授者”到“信息提供者”“知识选择者”和“学习引领者”,教师的任务是提供丰富的学习资源、选择优质的知识和信息、培养学习者的技术使用素养,以此提升其学习体验和学习能力。

(二)新技术加速了知识的产生,打破了单一的学科发展壁垒

学者们的知识生产属于某一确定的学科范畴,但新技术如ChatGPT等AI工具的使用,可能使知识的产生更迅猛、更具跨学科性。学者贝尔纳·斯蒂格勒(Bermard Stiegler)认为,速度作为当前所有技术的根源是最为深刻的问题。速度既是知识生产的速度,也是从知识生产走向知识应用的速度。以学科建构为路径的知识产生速度是缓慢的,通过对人工智能提问、以问题解决为核心的知识生产是快速的,且信息的呈现具有明显的跨学科性,能从更整体的视角促进知识的生产和应用,使用者仅需要对知识信息进行辨别和选择。知识生产的秩序从“学者”走向“技术工具”,这就是生产工具本身对知识促进的意义所在。

五、技术变革与学习者:学习者的“掉队”会带来学习的分化

(一)学习机会不均等:是否所有学习者都能从技术的使用中获益?

尽管技术的使用可以让一些学生获得课程并加速一些学习成果,但教育数字化带来了使本已享有特权的学习者受益并进一步边缘化其他人的风险,从而加剧了学习不平等,这包括获取优质学习资源的不平等和数据的概率预测带来的学习机会的不均等。为此,在技术的变革中,要特别增加对学习者的关注,重点关注数字技术如何支持最边缘化群体,使所有人无论其背景、身份或能力如何,都能从其潜力中受益,并确保数字资源和设备符合全球无障碍标准;要使教师和学习者能够以可承受的成本受益于安全和富有成效的在线体验,以符合免费教育权;要促进教育领域的数字公共产品供给,包括免费的电子出版、适应性强的开放教育资源、学习平台和教师支持应用程序。所有促进学习者机会均等的措施都是为了不让学习者因新技术在教育中的应用而掉队,从教育的公益走向学习者的共益。当前,作为世界科技革命和产业变革的先导力量,数字技术变革将确保优质教育和终身学习作为一项共同利益提供给所有人,这可以促进教育公平、提升教育质量。

(二)学习能力不对等:缺少自制使学习者群体走向学习分化

新技术的使用使学习型社会的建构成为可能,“随时随地学习”成为学习的常态,个体自由学习的时间增多,对自己的学习有了更大的自主权。在技术所勾勒的未来教育图景中,技术参与教育过程的程度越深,对学生学习自主性的要求就越高。这意味着教育的重点要落在学习过程的“自学”原则上,学校必须把教育的对象变成自己教育自己的主体,这种个人同他自己关系的根本转变,是科学与技术革命中教育所面临的最困难的一个问题。笔者经过访谈调查发现,不同学习者在缺少外在监督的自主学习情境中学习自主性和自制力存在较大差异,自主学习往往是在教师难以有效监督的学习情境中由学习者自身发起的一种主动学习状态,其学习成效受学习者的个体学习特征(如,自制力、专注力、专注时间、性格等)课程性质(专业课还是选修课、核心课程还是公共课程等)、评价标准(是否进行考试)等因素的影响。不同学习者在缺少外在监督的自主学习情境中,会出现截然不同的学习结果,同一学习者在不同的学习环境中也会出现不同的学习结果,这进一步加大了学习者群体之间的差距,这就是不同学习者学习能力不对等带来的不利后果。而新技术在教育中的参与和应用则进一步加大了不同学习者之间学习成果的差距,使本可以获取良好学习成效的学生在自身学习能力欠缺的条件下出现“掉队”现象。

技术既是一种手段也是一种人类行为,更应该成为一种认识方法和看待周围世界并认识世界的方式。技术工具的价值性不仅在于帮助学习者在全面、坚实的知识和经验的基础上做出科学、合理的学习决策,使其从片面性的认知偏见中脱离出来,改变其认识世界的方式;也不仅在于建设高质量高等教育体系,恰当地处理高等教育发展中组织化与人才培养个性化之间的矛盾,培养创新型与个性化人才;更在于铺就未来“人人可学、人人会学、人人乐学”的教育图景,促进个体的全面发展。因为教育不是冰冷的数据,而是有温度的、培养人的活动。未来高校要有意识地利用新技术工具来开发教学帮助学生做好未来遇到人工智能驱动的劳动力的准备,但更要警惕技术的使用陷入“科林格里奇困境”。大学要在技术的运用中实现工具性和价值性的统一,促进学习者个体的成长和群体的进步。



 

上一条: 没有了
下一条: 外语院校发展参考(2023年第1期)